• 文献检索
  • 文档翻译
  • 深度研究
  • 学术资讯
  • Suppr Zotero 插件Zotero 插件
  • 邀请有礼
  • 套餐&价格
  • 历史记录
应用&插件
Suppr Zotero 插件Zotero 插件浏览器插件Mac 客户端Windows 客户端微信小程序
定价
高级版会员购买积分包购买API积分包
服务
文献检索文档翻译深度研究API 文档MCP 服务
关于我们
关于 Suppr公司介绍联系我们用户协议隐私条款
关注我们

Suppr 超能文献

核心技术专利:CN118964589B侵权必究
粤ICP备2023148730 号-1Suppr @ 2026

文献检索

告别复杂PubMed语法,用中文像聊天一样搜索,搜遍4000万医学文献。AI智能推荐,让科研检索更轻松。

立即免费搜索

文件翻译

保留排版,准确专业,支持PDF/Word/PPT等文件格式,支持 12+语言互译。

免费翻译文档

深度研究

AI帮你快速写综述,25分钟生成高质量综述,智能提取关键信息,辅助科研写作。

立即免费体验

SENP3维持小鼠支持细胞中的紧密连接完整性和细胞骨架结构。

SENP3 grants tight junction integrity and cytoskeleton architecture in mouse Sertoli cells.

作者信息

Wu Di, Huang Chun-Jie, Khan Faheem Ahmed, Jiao Xiao-Fei, Liu Xiao-Ming, Pandupuspitasari Nuruliarizki Shinta, Brohi Rahim Dad, Huo Li-Jun

机构信息

Key Laboratory of Agricultural Animal Genetics, Breeding and Reproduction of Ministry of Education, College of Animal Science and Technology, Huazhong Agricultural University, Wuhan 430070, Hubei, China.

Second Affiliated Hospital and Center of Reproductive Medicine, The Second Affiliated Hospital & Yuying Children's Hospital, Wenzhou Medical University, Wenzhou 325000, Zhejiang, China.

出版信息

Oncotarget. 2017 Apr 7;8(35):58430-58442. doi: 10.18632/oncotarget.16915. eCollection 2017 Aug 29.

DOI:10.18632/oncotarget.16915
PMID:28938568
原文链接:https://pmc.ncbi.nlm.nih.gov/articles/PMC5601664/
Abstract

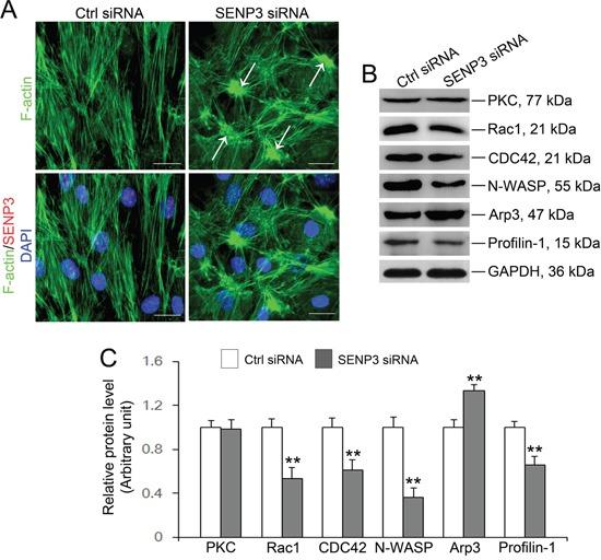
Germ cells develop in a sophisticated immune privileged microenvironment provided by specialized junctions contiguous the basement membrane of the adjacent Sertoli cells that constituted the blood-testis barrier (BTB) in seminiferous epithelium of testis in mammals. Deciphering the molecular regulatory machinery of BTB activity is central to improve male fertility and the role of post-translational modification including SUMOylation pathway is one of the key factors. Herein, we unveiled the mystery of the SUMO-2/3 specific protease SENP3 (Sentrin-specific protease 3) in BTB dynamics regulation. SENP3 is predominantly expressed in the nucleus of Sertoli and spermatocyte cells in adult mouse testis, and knockdown of SENP3 compromises tight junction in Sertoli cells by destructing the permeability function with a concomitant decline in trans-epithelial electrical resistance in primary Sertoli cells, which could attribute to the conspicuous dysfunction of tight junction (TJ) proteins (e.g., ZO-1, occludin) at the cell-cell interface due to the inactivation of STAT3. Moreover, SENP3 knockdown disrupts F-actin architecture in Sertoli cells through intervening Rac1/CDC42-N-WASP-Arp2/3 signaling pathway and Profilin-1 abundance. Our study pinpoints SENP3 might be a novel determinant of multiple pathways governing BTB dynamics in testis to support germ cells development in mammals.

摘要

生殖细胞在一个复杂的免疫特权微环境中发育,该微环境由与相邻支持细胞基底膜相邻的特殊连接提供,这些连接构成了哺乳动物睾丸生精上皮中的血睾屏障(BTB)。解读BTB活性的分子调控机制对于提高男性生育能力至关重要,包括SUMO化途径在内的翻译后修饰作用是关键因素之一。在此,我们揭开了SUMO-2/3特异性蛋白酶SENP3(Sentrin特异性蛋白酶3)在BTB动态调节中的奥秘。SENP3在成年小鼠睾丸的支持细胞和精母细胞的细胞核中大量表达,敲低SENP3会破坏支持细胞中的紧密连接,通过破坏初级支持细胞的通透性功能,同时伴随着跨上皮电阻的下降,这可能归因于细胞间界面处紧密连接(TJ)蛋白(如ZO-1、闭合蛋白)因STAT3失活而明显功能失调。此外,敲低SENP3会通过干预Rac1/CDC42-N-WASP-Arp2/3信号通路和丝切蛋白-1丰度来破坏支持细胞中的F-肌动蛋白结构。我们的研究指出,SENP3可能是调控哺乳动物睾丸中BTB动态的多种途径的新决定因素,以支持生殖细胞的发育。

https://cdn.ncbi.nlm.nih.gov/pmc/blobs/538d/5601664/224ee6cbf6ee/oncotarget-08-58430-g007.jpg
https://cdn.ncbi.nlm.nih.gov/pmc/blobs/538d/5601664/365720642eb4/oncotarget-08-58430-g001.jpg
https://cdn.ncbi.nlm.nih.gov/pmc/blobs/538d/5601664/79f80816a49a/oncotarget-08-58430-g002.jpg
https://cdn.ncbi.nlm.nih.gov/pmc/blobs/538d/5601664/2a49cc42d40a/oncotarget-08-58430-g003.jpg
https://cdn.ncbi.nlm.nih.gov/pmc/blobs/538d/5601664/ff6cb458fad5/oncotarget-08-58430-g004.jpg
https://cdn.ncbi.nlm.nih.gov/pmc/blobs/538d/5601664/6f683f879405/oncotarget-08-58430-g005.jpg
https://cdn.ncbi.nlm.nih.gov/pmc/blobs/538d/5601664/db2df0ed7248/oncotarget-08-58430-g006.jpg
https://cdn.ncbi.nlm.nih.gov/pmc/blobs/538d/5601664/224ee6cbf6ee/oncotarget-08-58430-g007.jpg
https://cdn.ncbi.nlm.nih.gov/pmc/blobs/538d/5601664/365720642eb4/oncotarget-08-58430-g001.jpg
https://cdn.ncbi.nlm.nih.gov/pmc/blobs/538d/5601664/79f80816a49a/oncotarget-08-58430-g002.jpg
https://cdn.ncbi.nlm.nih.gov/pmc/blobs/538d/5601664/2a49cc42d40a/oncotarget-08-58430-g003.jpg
https://cdn.ncbi.nlm.nih.gov/pmc/blobs/538d/5601664/ff6cb458fad5/oncotarget-08-58430-g004.jpg
https://cdn.ncbi.nlm.nih.gov/pmc/blobs/538d/5601664/6f683f879405/oncotarget-08-58430-g005.jpg
https://cdn.ncbi.nlm.nih.gov/pmc/blobs/538d/5601664/db2df0ed7248/oncotarget-08-58430-g006.jpg
https://cdn.ncbi.nlm.nih.gov/pmc/blobs/538d/5601664/224ee6cbf6ee/oncotarget-08-58430-g007.jpg

相似文献

1
SENP3 grants tight junction integrity and cytoskeleton architecture in mouse Sertoli cells.SENP3维持小鼠支持细胞中的紧密连接完整性和细胞骨架结构。
Oncotarget. 2017 Apr 7;8(35):58430-58442. doi: 10.18632/oncotarget.16915. eCollection 2017 Aug 29.
2
Disruption of Sertoli-germ cell adhesion function in the seminiferous epithelium of the rat testis can be limited to adherens junctions without affecting the blood-testis barrier integrity: an in vivo study using an androgen suppression model.大鼠睾丸生精上皮中支持细胞-生殖细胞黏附功能的破坏可局限于黏附连接,而不影响血睾屏障的完整性:一项使用雄激素抑制模型的体内研究。
J Cell Physiol. 2005 Oct;205(1):141-57. doi: 10.1002/jcp.20377.
3
Olaquindox disrupts tight junction integrity and cytoskeleton architecture in mouse Sertoli cells.喹乙醇破坏小鼠支持细胞的紧密连接完整性和细胞骨架结构。
Oncotarget. 2017 Aug 16;8(51):88630-88644. doi: 10.18632/oncotarget.20289. eCollection 2017 Oct 24.
4
RAB13 regulates Sertoli cell permeability barrier dynamics through protein kinase A.RAB13 通过蛋白激酶 A 调节睾丸支持细胞渗透屏障动力学。
J Mol Endocrinol. 2013 Apr 12;50(3):305-18. doi: 10.1530/JME-13-0011. Print 2013 Jun.
5
TGF-beta3 regulates anchoring junction dynamics in the seminiferous epithelium of the rat testis via the Ras/ERK signaling pathway: An in vivo study.转化生长因子β3通过Ras/ERK信号通路调节大鼠睾丸生精上皮中的锚定连接动力学:一项体内研究。
Dev Biol. 2005 Apr 15;280(2):321-43. doi: 10.1016/j.ydbio.2004.12.036.
6
Gonadotropin suppression in men leads to a reduction in claudin-11 at the Sertoli cell tight junction.男性促性腺激素抑制可导致 Sertoli 细胞紧密连接处 Claudin-11 减少。
Hum Reprod. 2016 Apr;31(4):875-86. doi: 10.1093/humrep/dew009. Epub 2016 Feb 18.
7
C-type natriuretic peptide regulates blood-testis barrier dynamics in adult rat testes.C型利钠肽调节成年大鼠睾丸中的血睾屏障动态。
Proc Natl Acad Sci U S A. 2007 Mar 6;104(10):3841-6. doi: 10.1073/pnas.0610100104. Epub 2007 Feb 27.
8
Regulation of blood-testis barrier dynamics: an in vivo study.血睾屏障动力学的调节:一项体内研究。
J Cell Sci. 2004 Feb 15;117(Pt 5):783-98. doi: 10.1242/jcs.00900. Epub 2004 Jan 20.
9
The tyrosine phosphatase SHP2 regulates Sertoli cell junction complexes.酪氨酸磷酸酶 SHP2 调节支持细胞连接复合体。
Biol Reprod. 2013 Mar 7;88(3):59. doi: 10.1095/biolreprod.112.104414. Print 2013 Mar.
10
Extracellular matrix: recent advances on its role in junction dynamics in the seminiferous epithelium during spermatogenesis.细胞外基质:其在精子发生过程中对生精上皮连接动力学作用的最新进展
Biol Reprod. 2004 Aug;71(2):375-91. doi: 10.1095/biolreprod.104.028225. Epub 2004 Apr 28.

引用本文的文献

1
Deciphering the Contribution of Circular RNAs to Age-Related Decline in Sertoli Cell Survivor.解读环状RNA对支持细胞存活中与年龄相关衰退的作用。
Aging Cell. 2025 Jun;24(6):e70023. doi: 10.1111/acel.70023. Epub 2025 Apr 18.
2
In Vitro and In Vivo Models for Drug Transport Across the Blood-Testis Barrier.血睾屏障药物转运的体外和体内模型。
Drug Metab Dispos. 2023 Sep;51(9):1157-1168. doi: 10.1124/dmd.123.001288. Epub 2023 May 31.
3
Bibliometric and visual analysis of blood-testis barrier research.血睾屏障研究的文献计量学与可视化分析

本文引用的文献

1
Regulation of the blood-testis barrier.血睾屏障的调控。
Semin Cell Dev Biol. 2016 Nov;59:166-173. doi: 10.1016/j.semcdb.2016.06.018. Epub 2016 Jun 25.
2
SUMOylation and SENP3 regulate STAT3 activation in head and neck cancer.SUMO化修饰和SENP3调节头颈癌中的STAT3激活。
Oncogene. 2016 Nov 10;35(45):5826-5838. doi: 10.1038/onc.2016.124. Epub 2016 May 16.
3
Sumoylation of eIF4A2 affects stress granule formation.真核翻译起始因子4A2(eIF4A2)的类泛素化修饰影响应激颗粒的形成。
Front Pharmacol. 2022 Aug 22;13:969257. doi: 10.3389/fphar.2022.969257. eCollection 2022.
4
Rac1/Wave2/Arp3 Pathway Mediates Rat Blood-Brain Barrier Dysfunction under Simulated Microgravity Based on Proteomics Strategy.基于蛋白质组学策略的 Rac1/Wave2/Arp3 通路介导模拟微重力下大鼠血脑屏障功能障碍。
Int J Mol Sci. 2021 May 13;22(10):5165. doi: 10.3390/ijms22105165.
5
The Critical Roles of the SUMO-Specific Protease SENP3 in Human Diseases and Clinical Implications.小泛素样修饰特异性蛋白酶SENP3在人类疾病中的关键作用及临床意义
Front Physiol. 2020 Oct 30;11:558220. doi: 10.3389/fphys.2020.558220. eCollection 2020.
6
The alteration of RhoA geranylgeranylation and Ras farnesylation breaks the integrity of the blood-testis barrier and results in hypospermatogenesis.RhoA 的异戊烯基化和 Ras 的法尼基化的改变破坏了血睾屏障的完整性,导致精子发生减少。
Cell Death Dis. 2019 Jun 6;10(6):450. doi: 10.1038/s41419-019-1688-9.
7
Exogenous leptin affects sperm parameters and impairs blood testis barrier integrity in adult male mice.外源性瘦素影响成年雄性小鼠的精子参数并损害血睾屏障的完整性。
Reprod Biol Endocrinol. 2018 May 31;16(1):55. doi: 10.1186/s12958-018-0368-4.
8
Olaquindox disrupts tight junction integrity and cytoskeleton architecture in mouse Sertoli cells.喹乙醇破坏小鼠支持细胞的紧密连接完整性和细胞骨架结构。
Oncotarget. 2017 Aug 16;8(51):88630-88644. doi: 10.18632/oncotarget.20289. eCollection 2017 Oct 24.
9
mTORC1/rpS6 regulates blood-testis barrier dynamics and spermatogenetic function in the testis in vivo.mTORC1/rpS6 调控体内睾丸血睾屏障动态平衡和精子发生功能。
Am J Physiol Endocrinol Metab. 2018 Feb 1;314(2):E174-E190. doi: 10.1152/ajpendo.00263.2017. Epub 2017 Oct 31.
J Cell Sci. 2016 Jun 15;129(12):2407-15. doi: 10.1242/jcs.184614. Epub 2016 May 9.
4
Non-canonical Stat3 signaling in cancer.癌症中的非经典Stat3信号传导。
Mol Carcinog. 2016 Dec;55(12):1889-1898. doi: 10.1002/mc.22438. Epub 2015 Dec 9.
5
The SUMO Protease SENP3 Orchestrates G2-M Transition and Spindle Assembly in Mouse Oocytes.小泛素样修饰蛋白酶SENP3调控小鼠卵母细胞的G2-M期转换和纺锤体组装。
Sci Rep. 2015 Oct 23;5:15600. doi: 10.1038/srep15600.
6
The Mammalian Blood-Testis Barrier: Its Biology and Regulation.哺乳动物的血睾屏障:其生物学特性与调控
Endocr Rev. 2015 Oct;36(5):564-91. doi: 10.1210/er.2014-1101. Epub 2015 Sep 10.
7
Emerging roles of sumoylation in the regulation of actin, microtubules, intermediate filaments, and septins.SUMO化修饰在肌动蛋白、微管、中间丝和 septin 调节中的新作用。
Cytoskeleton (Hoboken). 2015 Jul;72(7):305-39. doi: 10.1002/cm.21226. Epub 2015 Aug 22.
8
Rich1 negatively regulates the epithelial cell cycle, proliferation and adhesion by CDC42/RAC1-PAK1-Erk1/2 pathway.Rich1通过CDC42/RAC1-PAK1-Erk1/2信号通路对上皮细胞周期、增殖和黏附起负向调控作用。
Cell Signal. 2015 Sep;27(9):1703-12. doi: 10.1016/j.cellsig.2015.05.009. Epub 2015 May 22.
9
Syndecan-1 Acts in Synergy with Tight Junction Through Stat3 Signaling to Maintain Intestinal Mucosal Barrier and Prevent Bacterial Translocation.Syndecan-1通过Stat3信号通路与紧密连接协同作用,维持肠道黏膜屏障并防止细菌移位。
Inflamm Bowel Dis. 2015 Aug;21(8):1894-907. doi: 10.1097/MIB.0000000000000421.
10
SUMO-mediated regulation of DNA damage repair and responses.小泛素样修饰蛋白介导的DNA损伤修复与应答调控
Trends Biochem Sci. 2015 Apr;40(4):233-42. doi: 10.1016/j.tibs.2015.02.006. Epub 2015 Mar 13.