Suppr超能文献

人包皮成纤维细胞对羊口疮病毒反应的转录组图谱

Transcriptomic profiles of human foreskin fibroblast cells in response to orf virus.

作者信息

Chen Daxiang, Long Mingjian, Xiao Bin, Xiong Yufeng, Chen Huiqin, Chen Yu, Kuang Zhenzhan, Li Ming, Wu Yingsong, Rock Daniel L, Gong Daoyuan, Wang Yong, He Haijian, Liu Fang, Luo Shuhong, Hao Wenbo

机构信息

Institute of Antibody Engineering, School of Laboratory Medicine and Biotechnology, Southern Medical University, Guangzhou, 510515, P.R. China.

Department of Laboratory Medicine, Guangzhou General Hospital of Guangzhou Military Command of PLA, Guangzhou, 510010, P.R. China.

出版信息

Oncotarget. 2017 Apr 25;8(35):58668-58685. doi: 10.18632/oncotarget.17417. eCollection 2017 Aug 29.

Abstract

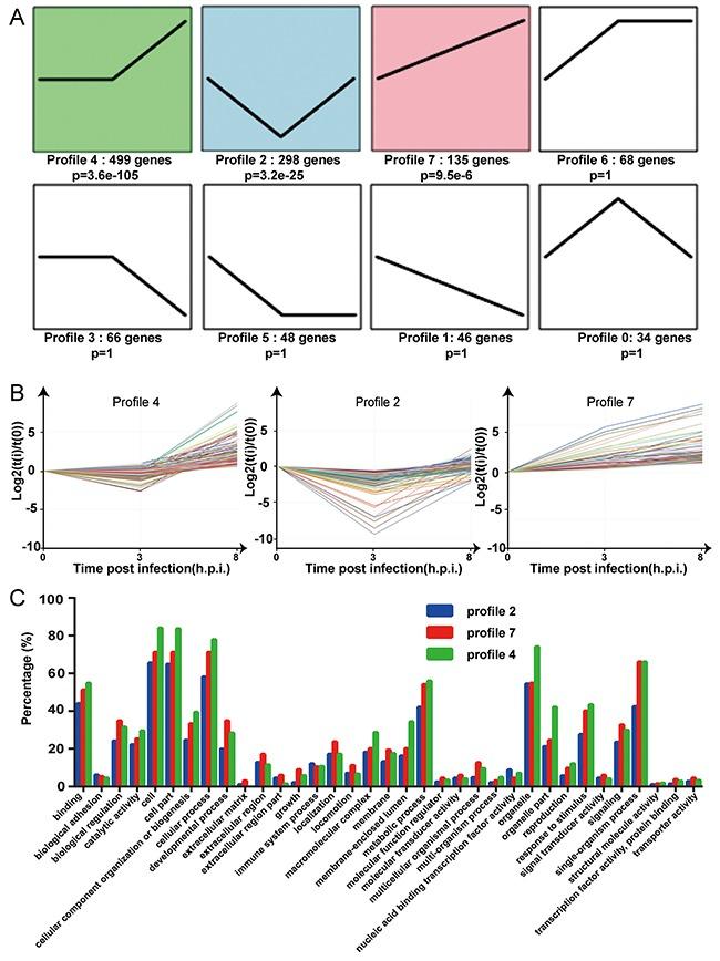
Orf virus has been utilized as a safe and efficient viral vector against not only diverse infectious diseases, but also against tumors. However, the nature of the genes triggered by the vector in human cells is poorly characterized. Using RNA sequencing technology, we compared specific changes in the transcriptomic profiles in human foreskin fibroblast cells following infection by the orf virus. The results indicated that orf virus upregulates or downregulates expression of a variety of genes, including genes involved in antiviral immune response, apoptosis, cell cycle and a series of signaling pathways, such as the IFN and p53-signaling pathways. The orf virus stimulates or inhibits immune gene expression such as chemokines, chemokine receptors, cytokines, cytokine receptors, and molecules involved in antigen uptake and processing after infection. Expression of pro-apoptotic genes increased at 8 hours post-infection. The p53 signaling pathway was activated to induce apoptosis at the same time. However, the cell cycle program was promoted after infection, which may be due to the immunomodulatory genes of the orf virus. This presents the first description of transcription profile changes in human foreskin fibroblast cells after orf virus infection and provides an in-depth analysis of the interaction between the host and orf virus. These data offer new insights into the understanding of the mechanisms of infection by orf virus and identify potential targets for future studies.

摘要

羊痘病毒已被用作一种安全有效的病毒载体,不仅可对抗多种传染病,还可对抗肿瘤。然而,该载体在人类细胞中触发的基因的性质却鲜有研究。利用RNA测序技术,我们比较了人包皮成纤维细胞在感染羊痘病毒后转录组图谱的具体变化。结果表明,羊痘病毒上调或下调了多种基因的表达,包括参与抗病毒免疫反应、细胞凋亡、细胞周期以及一系列信号通路(如IFN和p53信号通路)的基因。感染后,羊痘病毒刺激或抑制免疫基因的表达,如趋化因子、趋化因子受体、细胞因子、细胞因子受体以及参与抗原摄取和加工的分子。感染后8小时促凋亡基因的表达增加。同时,p53信号通路被激活以诱导细胞凋亡。然而,感染后细胞周期程序被促进,这可能归因于羊痘病毒的免疫调节基因。这首次描述了人包皮成纤维细胞在感染羊痘病毒后的转录谱变化,并对宿主与羊痘病毒之间的相互作用进行了深入分析。这些数据为理解羊痘病毒的感染机制提供了新的见解,并确定了未来研究的潜在靶点。

https://cdn.ncbi.nlm.nih.gov/pmc/blobs/0bb2/5601683/4c01ddecb21f/oncotarget-08-58668-g001.jpg

文献检索

告别复杂PubMed语法,用中文像聊天一样搜索,搜遍4000万医学文献。AI智能推荐,让科研检索更轻松。

立即免费搜索

文件翻译

保留排版,准确专业,支持PDF/Word/PPT等文件格式,支持 12+语言互译。

免费翻译文档

深度研究

AI帮你快速写综述,25分钟生成高质量综述,智能提取关键信息,辅助科研写作。

立即免费体验