• 文献检索
  • 文档翻译
  • 深度研究
  • 学术资讯
  • Suppr Zotero 插件Zotero 插件
  • 邀请有礼
  • 套餐&价格
  • 历史记录
应用&插件
Suppr Zotero 插件Zotero 插件浏览器插件Mac 客户端Windows 客户端微信小程序
定价
高级版会员购买积分包购买API积分包
服务
文献检索文档翻译深度研究API 文档MCP 服务
关于我们
关于 Suppr公司介绍联系我们用户协议隐私条款
关注我们

Suppr 超能文献

核心技术专利:CN118964589B侵权必究
粤ICP备2023148730 号-1Suppr @ 2026

文献检索

告别复杂PubMed语法,用中文像聊天一样搜索,搜遍4000万医学文献。AI智能推荐,让科研检索更轻松。

立即免费搜索

文件翻译

保留排版,准确专业,支持PDF/Word/PPT等文件格式,支持 12+语言互译。

免费翻译文档

深度研究

AI帮你快速写综述,25分钟生成高质量综述,智能提取关键信息,辅助科研写作。

立即免费体验

VEGF 基因启动子甲基化在氧诱导性视网膜病变中对低氧反应的潜在作用:AQP4 缺失的有益影响。

Potential role of the methylation of VEGF gene promoter in response to hypoxia in oxygen-induced retinopathy: beneficial effect of the absence of AQP4.

机构信息

Department of Biosciences, Biotechnologies and Biopharmaceutics, University of Bari, Bari, Italy.

Department of Biology, University of Pisa, Pisa, Italy.

出版信息

J Cell Mol Med. 2018 Jan;22(1):613-627. doi: 10.1111/jcmm.13348. Epub 2017 Sep 22.

DOI:10.1111/jcmm.13348
PMID:28940930
原文链接:https://pmc.ncbi.nlm.nih.gov/articles/PMC5742711/
Abstract

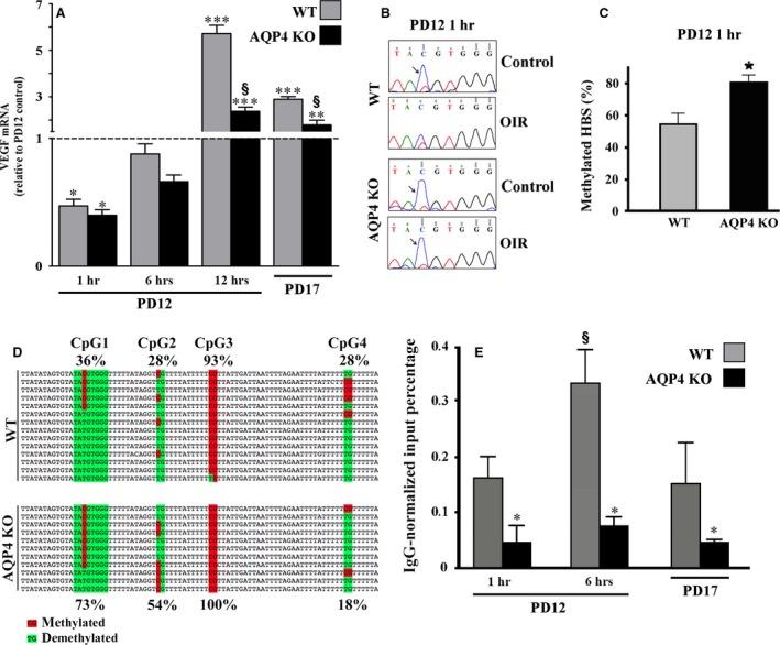
Hypoxia-dependent accumulation of vascular endothelial growth factor (VEGF) plays a major role in retinal diseases characterized by neovessel formation. In this study, we investigated whether the glial water channel Aquaporin-4 (AQP4) is involved in the hypoxia-dependent VEGF upregulation in the retina of a mouse model of oxygen-induced retinopathy (OIR). The expression levels of VEGF, the hypoxia-inducible factor-1α (HIF-1α) and the inducible form of nitric oxide synthase (iNOS), the production of nitric oxide (NO), the methylation status of the HIF-1 binding site (HBS) in the VEGF gene promoter, the binding of HIF-1α to the HBS, the retinal vascularization and function have been determined in the retina of wild-type (WT) and AQP4 knock out (KO) mice under hypoxic (OIR) or normoxic conditions. In response to 5 days of hypoxia, WT mice were characterized by (i) AQP4 upregulation, (ii) increased levels of VEGF, HIF-1α, iNOS and NO, (iii) pathological angiogenesis as determined by engorged retinal tufts and (iv) dysfunctional electroretinogram (ERG). AQP4 deletion prevents VEGF, iNOS and NO upregulation in response to hypoxia thus leading to reduced retinal damage although in the presence of high levels of HIF-1α. In AQP4 KO mice, HBS demethylation in response to the beginning of hypoxia is lower than in WT mice reducing the binding of HIF-1α to the VEGF gene promoter. We conclude that in the absence of AQP4, an impaired HBS demethylation prevents HIF-1 binding to the VEGF gene promoter and the relative VEGF transactivation, reducing the VEGF-induced retinal damage in response to hypoxia.

摘要

缺氧依赖性血管内皮生长因子 (VEGF) 的积累在以新生血管形成为特征的视网膜疾病中起着重要作用。在这项研究中,我们研究了水通道蛋白-4 (AQP4) 是否参与了氧诱导的视网膜病变 (OIR) 小鼠模型中视网膜中缺氧依赖性 VEGF 上调。在缺氧 (OIR) 或常氧条件下,测定了野生型 (WT) 和 AQP4 敲除 (KO) 小鼠视网膜中 VEGF、缺氧诱导因子-1α (HIF-1α) 和诱导型一氧化氮合酶 (iNOS) 的表达水平、一氧化氮 (NO) 的产生、VEGF 基因启动子 HIF-1 结合位点 (HBS) 的甲基化状态、HIF-1α 与 HBS 的结合、视网膜血管化和功能。在 5 天缺氧后,WT 小鼠表现出以下特征:(i)AQP4 上调,(ii)VEGF、HIF-1α、iNOS 和 NO 水平升高,(iii)视网膜绒毛充血导致病理性血管生成,(iv)视网膜电图 (ERG) 功能障碍。AQP4 缺失可防止缺氧引起的 VEGF、iNOS 和 NO 上调,从而减少视网膜损伤,尽管 HIF-1α 水平较高。在 AQP4 KO 小鼠中,与 WT 小鼠相比,缺氧开始时 HBS 去甲基化水平较低,从而减少了 HIF-1α 与 VEGF 基因启动子的结合。我们得出结论,在缺乏 AQP4 的情况下,HBS 去甲基化受损可防止 HIF-1 与 VEGF 基因启动子结合,以及相对 VEGF 反式激活,从而减轻缺氧引起的 VEGF 诱导的视网膜损伤。

https://cdn.ncbi.nlm.nih.gov/pmc/blobs/ff44/5742711/2cb38d7d837c/JCMM-22-613-g008.jpg
https://cdn.ncbi.nlm.nih.gov/pmc/blobs/ff44/5742711/44fab5427b7d/JCMM-22-613-g001.jpg
https://cdn.ncbi.nlm.nih.gov/pmc/blobs/ff44/5742711/0823cb79146d/JCMM-22-613-g002.jpg
https://cdn.ncbi.nlm.nih.gov/pmc/blobs/ff44/5742711/d3f7a2ff6a53/JCMM-22-613-g003.jpg
https://cdn.ncbi.nlm.nih.gov/pmc/blobs/ff44/5742711/db6f54eceea4/JCMM-22-613-g004.jpg
https://cdn.ncbi.nlm.nih.gov/pmc/blobs/ff44/5742711/140613469c39/JCMM-22-613-g005.jpg
https://cdn.ncbi.nlm.nih.gov/pmc/blobs/ff44/5742711/333fc2cb4592/JCMM-22-613-g006.jpg
https://cdn.ncbi.nlm.nih.gov/pmc/blobs/ff44/5742711/9221009d1219/JCMM-22-613-g007.jpg
https://cdn.ncbi.nlm.nih.gov/pmc/blobs/ff44/5742711/2cb38d7d837c/JCMM-22-613-g008.jpg
https://cdn.ncbi.nlm.nih.gov/pmc/blobs/ff44/5742711/44fab5427b7d/JCMM-22-613-g001.jpg
https://cdn.ncbi.nlm.nih.gov/pmc/blobs/ff44/5742711/0823cb79146d/JCMM-22-613-g002.jpg
https://cdn.ncbi.nlm.nih.gov/pmc/blobs/ff44/5742711/d3f7a2ff6a53/JCMM-22-613-g003.jpg
https://cdn.ncbi.nlm.nih.gov/pmc/blobs/ff44/5742711/db6f54eceea4/JCMM-22-613-g004.jpg
https://cdn.ncbi.nlm.nih.gov/pmc/blobs/ff44/5742711/140613469c39/JCMM-22-613-g005.jpg
https://cdn.ncbi.nlm.nih.gov/pmc/blobs/ff44/5742711/333fc2cb4592/JCMM-22-613-g006.jpg
https://cdn.ncbi.nlm.nih.gov/pmc/blobs/ff44/5742711/9221009d1219/JCMM-22-613-g007.jpg
https://cdn.ncbi.nlm.nih.gov/pmc/blobs/ff44/5742711/2cb38d7d837c/JCMM-22-613-g008.jpg

相似文献

1
Potential role of the methylation of VEGF gene promoter in response to hypoxia in oxygen-induced retinopathy: beneficial effect of the absence of AQP4.VEGF 基因启动子甲基化在氧诱导性视网膜病变中对低氧反应的潜在作用:AQP4 缺失的有益影响。
J Cell Mol Med. 2018 Jan;22(1):613-627. doi: 10.1111/jcmm.13348. Epub 2017 Sep 22.
2
PSF functions as a repressor of hypoxia-induced angiogenesis by promoting mitochondrial function.PSF 通过促进线粒体功能来抑制缺氧诱导的血管生成。
Cell Commun Signal. 2021 Feb 11;19(1):14. doi: 10.1186/s12964-020-00684-w.
3
Cellular and vascular changes in the retina of neonatal rats after an acute exposure to hypoxia.新生大鼠急性缺氧暴露后视网膜的细胞和血管变化。
Invest Ophthalmol Vis Sci. 2009 Nov;50(11):5364-74. doi: 10.1167/iovs.09-3552. Epub 2009 May 27.
4
HIF-1-Dependent Induction of β3 Adrenoceptor: Evidence from the Mouse Retina.HIF-1 依赖性β3 肾上腺素能受体诱导:来自小鼠视网膜的证据。
Cells. 2022 Apr 8;11(8):1271. doi: 10.3390/cells11081271.
5
Hypoxia inducible factor-1alpha is increased in ischemic retina: temporal and spatial correlation with VEGF expression.缺氧诱导因子-1α在缺血性视网膜中表达增加:与血管内皮生长因子表达的时空相关性。
Invest Ophthalmol Vis Sci. 1999 Jan;40(1):182-9.
6
Ischaemia-induced retinal neovascularisation and diabetic retinopathy in mice with conditional knockout of hypoxia-inducible factor-1 in retinal Müller cells.条件性敲除视网膜 Müller 细胞中缺氧诱导因子-1 对小鼠缺血性视网膜新生血管形成和糖尿病视网膜病变的影响。
Diabetologia. 2011 Jun;54(6):1554-66. doi: 10.1007/s00125-011-2081-0. Epub 2011 Mar 1.
7
Aloe-emodin suppresses hypoxia-induced retinal angiogenesis inhibition of HIF-1α/VEGF pathway.芦荟大黄素通过抑制HIF-1α/VEGF通路抑制缺氧诱导的视网膜血管生成。
Int J Biol Sci. 2016 Oct 25;12(11):1363-1371. doi: 10.7150/ijbs.16334. eCollection 2016.
8
Early response of neurons and glial cells to hypoxia in the retina.视网膜中神经元和神经胶质细胞对缺氧的早期反应。
Invest Ophthalmol Vis Sci. 2006 Mar;47(3):1126-41. doi: 10.1167/iovs.05-0518.
9
Hypoxia-induced vascular endothelial growth factor secretion by retinal pigment epithelial cells is inhibited by melatonin via decreased accumulation of hypoxia-inducible factors-1α protein.褪黑素通过减少缺氧诱导因子-1α蛋白的积累,抑制缺氧诱导视网膜色素上皮细胞分泌血管内皮生长因子。
Clin Exp Ophthalmol. 2017 Mar;45(2):182-191. doi: 10.1111/ceo.12802. Epub 2016 Aug 10.
10
Celecoxib attenuates retinal angiogenesis in a mouse model of oxygen-induced retinopathy.塞来昔布可减轻氧诱导性视网膜病变小鼠模型中的视网膜血管生成。
Int J Clin Exp Pathol. 2015 May 1;8(5):4990-8. eCollection 2015.

引用本文的文献

1
Recent advances in engineered exosome-based therapies for ocular vascular disease.基于工程外泌体的眼部血管疾病治疗的最新进展
J Nanobiotechnology. 2025 Jul 19;23(1):526. doi: 10.1186/s12951-025-03589-3.
2
Exploring Epigenetic Modifications as Potential Biomarkers and Therapeutic Targets in Glaucoma.探索表观遗传修饰作为青光眼潜在的生物标志物和治疗靶点
Int J Mol Sci. 2024 Feb 29;25(5):2822. doi: 10.3390/ijms25052822.
3
Natural History of Glaucoma Progression in the DBA/2J Model: Early Contribution of Müller Cell Gliosis.DBA/2J 模型中青光眼进展的自然史:Müller 细胞胶质增生的早期贡献。

本文引用的文献

1
Active DNA demethylation by DNA repair: Facts and uncertainties.DNA修复介导的主动DNA去甲基化:事实与不确定性
DNA Repair (Amst). 2016 Aug;44:92-102. doi: 10.1016/j.dnarep.2016.05.013. Epub 2016 May 16.
2
Glio-vascular modifications caused by Aquaporin-4 deletion in the mouse retina.水通道蛋白4缺失在小鼠视网膜中引起的神经胶质-血管改变。
Exp Eye Res. 2016 May;146:259-268. doi: 10.1016/j.exer.2016.03.019. Epub 2016 Mar 24.
3
Intravitreal anti-VEGF injections for treating wet age-related macular degeneration: a systematic review and meta-analysis.
Cells. 2023 Apr 27;12(9):1272. doi: 10.3390/cells12091272.
4
Generation of Periventricular Reactive Astrocytes Overexpressing Aquaporin 4 Is Stimulated by Mesenchymal Stem Cell Therapy.间质干细胞治疗可刺激室管膜下区反应性星形胶质细胞过表达水通道蛋白 4。
Int J Mol Sci. 2023 Mar 15;24(6):5640. doi: 10.3390/ijms24065640.
5
Advances in Ophthalmic Epigenetics and Implications for Epigenetic Therapies: A Review.眼科学表观遗传学的进展及其对表观遗传学治疗的启示:综述。
Genes (Basel). 2023 Feb 5;14(2):417. doi: 10.3390/genes14020417.
6
Potential epigenetic molecular regulatory networks in ocular neovascularization.眼部新生血管形成中潜在的表观遗传分子调控网络。
Front Genet. 2022 Sep 2;13:970224. doi: 10.3389/fgene.2022.970224. eCollection 2022.
7
Differential Epigenetic Status and Responses to Stressors between Retinal Cybrids Cells with African versus European Mitochondrial DNA: Insights into Disease Susceptibilities.非洲来源与欧洲来源的视网膜细胞杂种之间应激反应的差异表观遗传状态和响应:对疾病易感性的洞察。
Cells. 2022 Aug 26;11(17):2655. doi: 10.3390/cells11172655.
8
Propranolol ameliorates retinopathy of prematurity in mice by downregulating HIF-1α via the PI3K/Akt/ERK pathway.普萘洛尔通过PI3K/Akt/ERK途径下调缺氧诱导因子-1α(HIF-1α),改善小鼠早产儿视网膜病变。
Pediatr Res. 2023 Apr;93(5):1250-1257. doi: 10.1038/s41390-022-02211-8. Epub 2022 Aug 19.
9
HIF-1-Dependent Induction of β3 Adrenoceptor: Evidence from the Mouse Retina.HIF-1 依赖性β3 肾上腺素能受体诱导:来自小鼠视网膜的证据。
Cells. 2022 Apr 8;11(8):1271. doi: 10.3390/cells11081271.
10
Alteration of the translational readthrough isoform AQP4ex induces redistribution and downregulation of AQP4 in human glioblastoma.转译通读异构体 AQP4ex 的改变导致人胶质母细胞瘤中 AQP4 的重分布和下调。
Cell Mol Life Sci. 2022 Feb 20;79(3):140. doi: 10.1007/s00018-021-04123-y.
玻璃体内注射抗血管内皮生长因子治疗湿性年龄相关性黄斑变性:一项系统评价与Meta分析
Drug Des Devel Ther. 2015 Sep 28;9:5397-405. doi: 10.2147/DDDT.S86269. eCollection 2015.
4
An oxidative DNA "damage" and repair mechanism localized in the VEGF promoter is important for hypoxia-induced VEGF mRNA expression.一种定位于血管内皮生长因子(VEGF)启动子区域的氧化性DNA“损伤”及修复机制,对缺氧诱导的VEGF信使核糖核酸(mRNA)表达至关重要。
Am J Physiol Lung Cell Mol Physiol. 2015 Dec 1;309(11):L1367-75. doi: 10.1152/ajplung.00236.2015. Epub 2015 Oct 2.
5
Hypoxia-Inducible Factor-1 in Physiological and Pathophysiological Angiogenesis: Applications and Therapies.生理和病理生理血管生成中的缺氧诱导因子-1:应用与治疗
Biomed Res Int. 2015;2015:549412. doi: 10.1155/2015/549412. Epub 2015 Jun 4.
6
Sevoflurane attenuate hypoxia-induced VEGF level in tongue squamous cell carcinoma cell by upregulating the DNA methylation states of the promoter region.七氟醚通过上调启动子区域的DNA甲基化状态,减弱舌鳞状细胞癌细胞中缺氧诱导的血管内皮生长因子(VEGF)水平。
Biomed Pharmacother. 2015 Apr;71:139-45. doi: 10.1016/j.biopha.2015.02.032. Epub 2015 Mar 3.
7
Dystrophin Dp71 gene deletion induces retinal vascular inflammation and capillary degeneration.肌营养不良蛋白Dp71基因缺失会引发视网膜血管炎症和毛细血管变性。
Hum Mol Genet. 2015 Jul 15;24(14):3939-47. doi: 10.1093/hmg/ddv132. Epub 2015 Apr 21.
8
Antiangiogenic Effectiveness of the Urokinase Receptor-Derived Peptide UPARANT in a Model of Oxygen-Induced Retinopathy.尿激酶受体衍生肽UPARANT在氧诱导视网膜病变模型中的抗血管生成有效性
Invest Ophthalmol Vis Sci. 2015 Apr;56(4):2392-407. doi: 10.1167/iovs.14-16323.
9
Retinal vasculopathy is reduced by dietary salt restriction: involvement of Glia, ENaCα, and the renin-angiotensin-aldosterone system.饮食盐限制可减少视网膜血管病变:涉及胶质细胞、ENaCα 和肾素-血管紧张素-醛固酮系统。
Arterioscler Thromb Vasc Biol. 2014 Sep;34(9):2033-41. doi: 10.1161/ATVBAHA.114.303792. Epub 2014 Jul 10.
10
TET1-mediated hydroxymethylation facilitates hypoxic gene induction in neuroblastoma.TET1介导的羟甲基化促进神经母细胞瘤中的缺氧基因诱导。
Cell Rep. 2014 Jun 12;7(5):1343-1352. doi: 10.1016/j.celrep.2014.04.040. Epub 2014 May 15.