• 文献检索
  • 文档翻译
  • 深度研究
  • 学术资讯
  • Suppr Zotero 插件Zotero 插件
  • 邀请有礼
  • 套餐&价格
  • 历史记录
应用&插件
Suppr Zotero 插件Zotero 插件浏览器插件Mac 客户端Windows 客户端微信小程序
定价
高级版会员购买积分包购买API积分包
服务
文献检索文档翻译深度研究API 文档MCP 服务
关于我们
关于 Suppr公司介绍联系我们用户协议隐私条款
关注我们

Suppr 超能文献

核心技术专利:CN118964589B侵权必究
粤ICP备2023148730 号-1Suppr @ 2026

文献检索

告别复杂PubMed语法,用中文像聊天一样搜索,搜遍4000万医学文献。AI智能推荐,让科研检索更轻松。

立即免费搜索

文件翻译

保留排版,准确专业,支持PDF/Word/PPT等文件格式,支持 12+语言互译。

免费翻译文档

深度研究

AI帮你快速写综述,25分钟生成高质量综述,智能提取关键信息,辅助科研写作。

立即免费体验

远节同源盒 5 是人类间充质干细胞成骨的主调控因子。

Distal-less homeobox 5 is a master regulator of the osteogenesis of human mesenchymal stem cells.

机构信息

Department of Integrated Biomedical and Life Sciences, College of Health Science, Korea University, Seoul 02841; 2Cell Therapy Center, Severance Hospital, Seoul 03722, Republic of Korea.

Department of Health and Environmental Science, College of Health Science, Korea University, Seoul 02841, Republic of Korea.

出版信息

Int J Mol Med. 2017 Nov;40(5):1486-1494. doi: 10.3892/ijmm.2017.3142. Epub 2017 Sep 19.

DOI:10.3892/ijmm.2017.3142
PMID:28949384
原文链接:https://pmc.ncbi.nlm.nih.gov/articles/PMC5627883/
Abstract

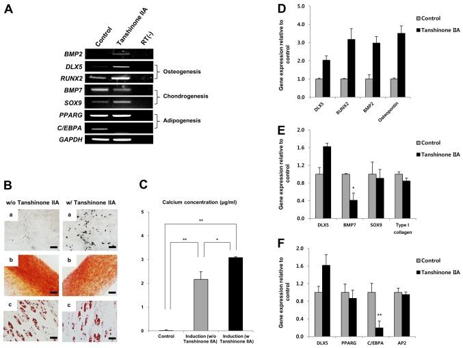
Mesenchymal stem cells (MSCs) differentiate into multiple lineages and are a promising source of cells for clinical use. Previously, we found that the gene distal‑less homeobox 5 (DLX5) is specifically expressed in MSCs with osteogenic potential. Understanding the mechanism of osteogenesis is necessary for successful bone regeneration using MSCs. The aim of this study was to examine the function of the DLX5 gene in MSCs during osteogenesis (bone development). We analyzed the possible association between DLX5 expression and osteogenesis-, chondrogenesis- and adipogenesis-related gene expression in different cells isolated from bone marrow and cord blood. Differentiation capacity was assessed by observing morphological changes, monitoring gene expression patterns, and staining with Von Kossa, safranin O, and Oil Red O. Suppression of DLX5 expression by means of a small interfering RNA (siRNA) downregulated osteogenic markers and reduced the signs of calcium mineralization. Tanshinone IIA is a known small molecule activator of bone morphogenetic protein (BMP) signaling. Here, we report that induction of DLX5 by tanshinone IIA in MSCs enhanced osteogenic differentiation. In addition, we showed that tanshinone IIA (as a mediator of BMP2 signaling) activates runt-related transcription factor 2 (RUNX2) in MSCs and initiates calcium mineralization during osteogenesis. Taken together, these findings indicate that, in MSCs, DLX5 is a master regulator of osteogenesis. Furthermore, tanshinone IIA may be valuable for stem cell-based therapies of certain bone diseases.

摘要

间充质干细胞(MSCs)可分化为多个谱系,是临床应用有前途的细胞来源。此前,我们发现具有成骨潜能的 MSCs 中特异性表达基因远端同源盒 5(DLX5)。了解成骨的机制对于使用 MSCs 成功进行骨再生是必要的。本研究旨在研究 DLX5 基因在成骨过程中(骨发育)对 MSCs 的功能。我们分析了骨髓和脐血分离的不同细胞中 DLX5 表达与成骨、软骨形成和脂肪形成相关基因表达之间的可能关联。通过观察形态变化、监测基因表达模式以及 Von Kossa、番红 O 和 Oil Red O 染色来评估分化能力。通过小干扰 RNA(siRNA)抑制 DLX5 表达下调成骨标志物并减少钙矿化迹象。丹参酮 IIA 是一种已知的骨形态发生蛋白(BMP)信号小分子激活剂。在这里,我们报告丹参酮 IIA 在 MSCs 中诱导 DLX5 增强成骨分化。此外,我们表明丹参酮 IIA(作为 BMP2 信号的介质)激活 MSCs 中的 runt 相关转录因子 2(RUNX2)并在成骨过程中引发钙矿化。总之,这些发现表明,在 MSCs 中,DLX5 是成骨的主调控因子。此外,丹参酮 IIA 可能对某些骨疾病的基于干细胞的治疗有价值。

https://cdn.ncbi.nlm.nih.gov/pmc/blobs/f29a/5627883/1be5ce1c1710/IJMM-40-05-1486-g05.jpg
https://cdn.ncbi.nlm.nih.gov/pmc/blobs/f29a/5627883/77807a85e109/IJMM-40-05-1486-g00.jpg
https://cdn.ncbi.nlm.nih.gov/pmc/blobs/f29a/5627883/bae101eb719d/IJMM-40-05-1486-g01.jpg
https://cdn.ncbi.nlm.nih.gov/pmc/blobs/f29a/5627883/4022efd75cde/IJMM-40-05-1486-g02.jpg
https://cdn.ncbi.nlm.nih.gov/pmc/blobs/f29a/5627883/0a9690550fdb/IJMM-40-05-1486-g03.jpg
https://cdn.ncbi.nlm.nih.gov/pmc/blobs/f29a/5627883/b91dea12ed79/IJMM-40-05-1486-g04.jpg
https://cdn.ncbi.nlm.nih.gov/pmc/blobs/f29a/5627883/1be5ce1c1710/IJMM-40-05-1486-g05.jpg
https://cdn.ncbi.nlm.nih.gov/pmc/blobs/f29a/5627883/77807a85e109/IJMM-40-05-1486-g00.jpg
https://cdn.ncbi.nlm.nih.gov/pmc/blobs/f29a/5627883/bae101eb719d/IJMM-40-05-1486-g01.jpg
https://cdn.ncbi.nlm.nih.gov/pmc/blobs/f29a/5627883/4022efd75cde/IJMM-40-05-1486-g02.jpg
https://cdn.ncbi.nlm.nih.gov/pmc/blobs/f29a/5627883/0a9690550fdb/IJMM-40-05-1486-g03.jpg
https://cdn.ncbi.nlm.nih.gov/pmc/blobs/f29a/5627883/b91dea12ed79/IJMM-40-05-1486-g04.jpg
https://cdn.ncbi.nlm.nih.gov/pmc/blobs/f29a/5627883/1be5ce1c1710/IJMM-40-05-1486-g05.jpg

相似文献

1
Distal-less homeobox 5 is a master regulator of the osteogenesis of human mesenchymal stem cells.远节同源盒 5 是人类间充质干细胞成骨的主调控因子。
Int J Mol Med. 2017 Nov;40(5):1486-1494. doi: 10.3892/ijmm.2017.3142. Epub 2017 Sep 19.
2
Noggin suppression decreases BMP-2-induced osteogenesis of human bone marrow-derived mesenchymal stem cells in vitro.抑制 Noggin 减少体外人骨髓间充质干细胞中 BMP-2 诱导的成骨作用。
J Cell Biochem. 2012 Dec;113(12):3672-80. doi: 10.1002/jcb.24240.
3
Knockdown of SLC41A1 magnesium transporter promotes mineralization and attenuates magnesium inhibition during osteogenesis of mesenchymal stromal cells.敲低溶质载体家族41成员1(SLC41A1)镁转运体可促进间充质基质细胞成骨过程中的矿化并减弱镁的抑制作用。
Stem Cell Res Ther. 2017 Feb 21;8(1):39. doi: 10.1186/s13287-017-0497-2.
4
Bone morphogenetic protein-2 enhances the osteogenic differentiation capacity of mesenchymal stromal cells derived from human bone marrow and umbilical cord.骨形态发生蛋白-2增强源自人骨髓和脐带的间充质基质细胞的成骨分化能力。
Int J Mol Med. 2017 Mar;39(3):654-662. doi: 10.3892/ijmm.2017.2872. Epub 2017 Feb 1.
5
Comparison of molecular profiles of human mesenchymal stem cells derived from bone marrow, umbilical cord blood, placenta and adipose tissue.源自骨髓、脐带血、胎盘和脂肪组织的人间充质干细胞的分子图谱比较。
Int J Mol Med. 2016 Jan;37(1):115-25. doi: 10.3892/ijmm.2015.2413. Epub 2015 Nov 19.
6
Distal-less homeobox 2 promotes the osteogenic differentiation potential of stem cells from apical papilla.远端缺失同源盒蛋白2促进根尖乳头干细胞的成骨分化潜能。
Cell Tissue Res. 2014 Jul;357(1):133-43. doi: 10.1007/s00441-014-1833-9. Epub 2014 Apr 23.
7
Effects of Tanshinone IIA on osteogenic differentiation of mouse bone marrow mesenchymal stem cells.丹参酮IIA对小鼠骨髓间充质干细胞成骨分化的影响
Naunyn Schmiedebergs Arch Pharmacol. 2015 Nov;388(11):1201-9. doi: 10.1007/s00210-015-1154-x. Epub 2015 Aug 1.
8
miR-124 negatively regulates osteogenic differentiation and in vivo bone formation of mesenchymal stem cells.微小RNA-124负向调节间充质干细胞的成骨分化及体内骨形成。
J Cell Biochem. 2015 May;116(5):730-42. doi: 10.1002/jcb.25026.
9
Gremlin-1 suppression increases BMP-2-induced osteogenesis of human mesenchymal stem cells.抑制 Gremlin-1 可增强人骨髓间充质干细胞中 BMP-2 诱导的成骨作用。
Mol Med Rep. 2017 Apr;15(4):2186-2194. doi: 10.3892/mmr.2017.6253. Epub 2017 Feb 28.
10
TGF-β/BMP signaling pathway is involved in cerium-promoted osteogenic differentiation of mesenchymal stem cells.TGF-β/BMP 信号通路参与铈促进间充质干细胞成骨分化。
J Cell Biochem. 2013 May;114(5):1105-14. doi: 10.1002/jcb.24451.

引用本文的文献

1
Polydactyly bone marrow-derived mesenchymal stem cell-conditioned medium can prevent cartilage degeneration and alleviate knee pain in a rat model of osteoarthritis.多指畸形骨髓间充质干细胞条件培养基可预防骨关节炎大鼠模型中的软骨退变并减轻膝关节疼痛。
Regen Ther. 2025 Aug 5;30:525-534. doi: 10.1016/j.reth.2025.07.010. eCollection 2025 Dec.
2
Targeting Msx2 as a brake in the fusion fate of osteoclasts and an anabolic therapy in pre-clinical models of osteoporosis.将Msx2作为破骨细胞融合命运的制动器及骨质疏松症临床前模型中的一种合成代谢疗法。
Nat Commun. 2025 Aug 6;16(1):7228. doi: 10.1038/s41467-025-61938-0.
3
Reducing Healing Period with DDM/rhBMP-2 Grafting for Early Loading in Dental Implant Surgery.

本文引用的文献

1
Comparison of molecular profiles of human mesenchymal stem cells derived from bone marrow, umbilical cord blood, placenta and adipose tissue.源自骨髓、脐带血、胎盘和脂肪组织的人间充质干细胞的分子图谱比较。
Int J Mol Med. 2016 Jan;37(1):115-25. doi: 10.3892/ijmm.2015.2413. Epub 2015 Nov 19.
2
Immunoregulatory properties of clinical grade mesenchymal stromal cells: evidence, uncertainties, and clinical application.临床级间充质基质细胞的免疫调节特性:证据、不确定性及临床应用
Stem Cell Res Ther. 2013 Jun 6;4(3):64. doi: 10.1186/scrt214.
3
Duration of in vitro storage affects the key stem cell features of human bone marrow-derived mesenchymal stromal cells for clinical transplantation.
使用DDM/rhBMP-2移植减少种植牙手术早期负重的愈合期
Tissue Eng Regen Med. 2025 Feb;22(2):261-271. doi: 10.1007/s13770-024-00689-3. Epub 2025 Jan 18.
4
Pharmacological impacts of tanshinone on osteogenesis and osteoclastogenesis: a review.丹参酮对成骨和破骨细胞生成的药理作用:综述
Naunyn Schmiedebergs Arch Pharmacol. 2025 Jan;398(1):135-146. doi: 10.1007/s00210-024-03351-w. Epub 2024 Aug 13.
5
RNA-binding proteins in bone pathophysiology.骨病理生理学中的RNA结合蛋白
Front Cell Dev Biol. 2024 Jun 20;12:1412268. doi: 10.3389/fcell.2024.1412268. eCollection 2024.
6
Osteogenic Differentiation Potential of Mesenchymal Stem Cells Using Single Cell Multiomic Analysis.单细胞多组学分析间充质干细胞的成骨分化潜能。
Genes (Basel). 2023 Sep 26;14(10):1871. doi: 10.3390/genes14101871.
7
Peonidin-3--glucoside and Resveratrol Increase the Viability of Cultured Human hFOB Osteoblasts and Alter the Expression of Genes Associated with Apoptosis, Osteoblast Differentiation and Osteoclastogenesis.矢车菊素-3-O-葡萄糖苷和白藜芦醇增加培养的人 hFOB 成骨细胞的活力,并改变与细胞凋亡、成骨细胞分化和破骨细胞生成相关的基因的表达。
Nutrients. 2023 Jul 21;15(14):3233. doi: 10.3390/nu15143233.
8
DLX5 promotes expression and chondrocyte hypertrophy and is involved in osteoarthritis progression.DLX5促进表达和软骨细胞肥大,并参与骨关节炎的进展。
Genes Dis. 2023 Feb 1;10(5):2097-2108. doi: 10.1016/j.gendis.2022.12.016. eCollection 2023 Sep.
9
Long non-coding RNA CASC2 regulates osteoblasts matrix mineralization.长链非编码RNA CASC2调节成骨细胞基质矿化。
Front Bioeng Biotechnol. 2023 Jul 4;11:1155596. doi: 10.3389/fbioe.2023.1155596. eCollection 2023.
10
Downregulation of the RNA-binding protein PUM2 facilitates MSC-driven bone regeneration and prevents OVX-induced bone loss.下调 RNA 结合蛋白 PUM2 可促进 MSC 驱动的骨再生并防止 OVX 引起的骨丢失。
J Biomed Sci. 2023 Apr 23;30(1):26. doi: 10.1186/s12929-023-00920-8.
体外储存时间会影响用于临床移植的人骨髓间充质基质细胞的关键干细胞特征。
Cytotherapy. 2013 Apr;15(4):460-6. doi: 10.1016/j.jcyt.2012.10.015. Epub 2013 Jan 11.
4
Early onset of Runx2 expression caused craniosynostosis, ectopic bone formation, and limb defects.Runx2 表达的早期出现导致颅缝早闭、异位骨形成和肢体缺陷。
Bone. 2011 Oct;49(4):673-82. doi: 10.1016/j.bone.2011.07.023. Epub 2011 Jul 23.
5
Defective osteogenic differentiation in the development of osteosarcoma.骨肉瘤发展过程中成骨分化缺陷。
Sarcoma. 2011;2011:325238. doi: 10.1155/2011/325238. Epub 2011 Feb 22.
6
Tanshinone IIA enhances BMP-2-stimulated commitment of C2C12 cells into osteoblasts via p38 activation.丹参酮 IIA 通过激活 p38 促进 BMP-2 刺激的 C2C12 细胞向成骨细胞的定向分化。
Amino Acids. 2010 Nov;39(5):1217-26. doi: 10.1007/s00726-010-0557-8. Epub 2010 Mar 19.
7
BMP2 signaling in bone development and repair.BMP2 信号在骨骼发育和修复中的作用。
Cytokine Growth Factor Rev. 2009 Oct-Dec;20(5-6):475-80. doi: 10.1016/j.cytogfr.2009.10.018. Epub 2009 Nov 4.
8
Cell-based bone tissue engineering.基于细胞的骨组织工程
PLoS Med. 2007 Feb;4(2):e9. doi: 10.1371/journal.pmed.0040009.
9
Regulation of osteoblast differentiation by transcription factors.转录因子对成骨细胞分化的调控
J Cell Biochem. 2006 Dec 1;99(5):1233-9. doi: 10.1002/jcb.20958.
10
Inhibition of osteoclast differentiation by tanshinones from the root of Salvia miltiorrhiza bunge.丹参根中丹参酮对破骨细胞分化的抑制作用
Arch Pharm Res. 2005 Aug;28(8):909-13. doi: 10.1007/BF02973876.