• 文献检索
  • 文档翻译
  • 深度研究
  • 学术资讯
  • Suppr Zotero 插件Zotero 插件
  • 邀请有礼
  • 套餐&价格
  • 历史记录
应用&插件
Suppr Zotero 插件Zotero 插件浏览器插件Mac 客户端Windows 客户端微信小程序
定价
高级版会员购买积分包购买API积分包
服务
文献检索文档翻译深度研究API 文档MCP 服务
关于我们
关于 Suppr公司介绍联系我们用户协议隐私条款
关注我们

Suppr 超能文献

核心技术专利:CN118964589B侵权必究
粤ICP备2023148730 号-1Suppr @ 2026

文献检索

告别复杂PubMed语法,用中文像聊天一样搜索,搜遍4000万医学文献。AI智能推荐,让科研检索更轻松。

立即免费搜索

文件翻译

保留排版,准确专业,支持PDF/Word/PPT等文件格式,支持 12+语言互译。

免费翻译文档

深度研究

AI帮你快速写综述,25分钟生成高质量综述,智能提取关键信息,辅助科研写作。

立即免费体验

溶酶体膜通透性与 Lamp2 缺陷的诱导多能干细胞衍生的大脑皮质神经元中氧化应激诱导的凋亡性细胞死亡有关。

Lysosomal membrane permeabilization is involved in oxidative stress-induced apoptotic cell death in LAMP2-deficient iPSCs-derived cerebral cortical neurons.

作者信息

Law Cheuk-Yiu, Siu Chung-Wah, Fan Katherine, Lai Wing-Hon, Au Ka-Wing, Lau Yee-Man, Wong Lai-Yung, Ho Jenny C Y, Lee Yee-Ki, Tse Hung-Fat, Ng Kwong-Man

机构信息

Cardiology Division, Department of Medicine, Queen Mary Hospital, The University of Hong Kong, Hong Kong Special Administrative Region, China.

Research Center of Heart, Brain, Hormone and Healthy Aging, Li Ka Shing Faculty of Medicine, The University of Hong Kong, Hong Kong Special Administrative Region, China.

出版信息

Biochem Biophys Rep. 2016 Jan 14;5:335-345. doi: 10.1016/j.bbrep.2016.01.010. eCollection 2016 Mar.

DOI:10.1016/j.bbrep.2016.01.010
PMID:28955840
原文链接:https://pmc.ncbi.nlm.nih.gov/articles/PMC5600451/
Abstract

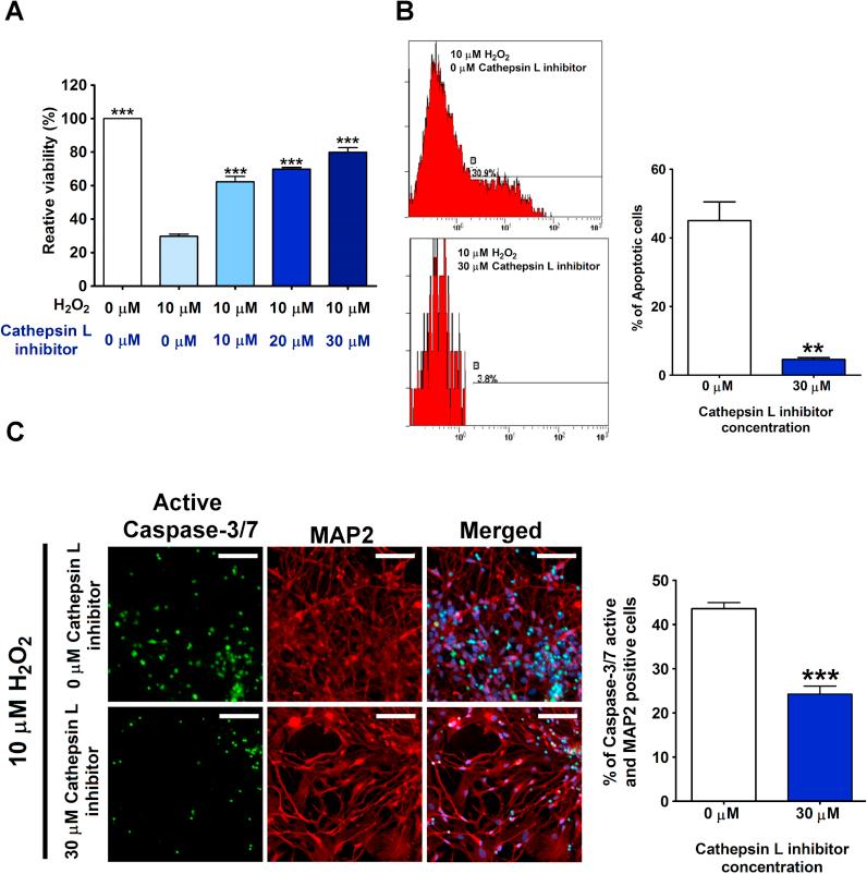
Patients with Danon disease may suffer from severe cardiomyopathy, skeletal muscle dysfunction as well as varying degrees of mental retardation, in which the primary deficiency of lysosomal membrane-associated protein-2 (LAMP2) is considerably associated. Owing to the scarcity of human neurons, the pathological role of LAMP2 deficiency in neural injury of humans remains largely elusive. However, the application of induced pluripotent stem cells (iPSCs) may shed light on overcoming such scarcity. In this study, we obtained iPSCs derived from a patient carrying a mutated gene that is associated with Danon disease. By differentiating such LAMP2-deficient iPSCs into cerebral cortical neurons and with the aid of various biochemical assays, we demonstrated that the LAMP2-deficient neurons are more susceptible to mild oxidative stress-induced injury. The data from MTT assay and apoptotic analysis demonstrated that there was no notable difference in cellular viability between the normal and LAMP2-deficient neurons under non-stressed condition. When exposed to mild oxidative stress (10 μM HO), the LAMP2-deficient neurons exhibited a significant increase in apoptosis. Surprisingly, we did not observe any aberrant accumulation of autophagic materials in the LAMP2-deficient neurons under such stress condition. Our results from cellular fractionation and inhibitor blockade experiments further revealed that oxidative stress-induced apoptosis in the LAMP2-deficient cortical neurons was caused by increased abundance of cytosolic cathepsin L. These results suggest the involvement of lysosomal membrane permeabilization in the LAMP2 deficiency associated neural injury.

摘要

丹侬病患者可能患有严重的心肌病、骨骼肌功能障碍以及不同程度的智力发育迟缓,其中溶酶体膜相关蛋白2(LAMP2)的原发性缺乏与之密切相关。由于人类神经元数量稀少,LAMP2缺乏在人类神经损伤中的病理作用在很大程度上仍不清楚。然而,诱导多能干细胞(iPSC)的应用可能有助于克服这种稀缺性。在本研究中,我们从一名携带与丹侬病相关的突变基因的患者身上获得了iPSC。通过将这种缺乏LAMP2的iPSC分化为大脑皮质神经元,并借助各种生化分析方法,我们证明了缺乏LAMP2的神经元更容易受到轻度氧化应激诱导的损伤。MTT分析和凋亡分析的数据表明,在非应激条件下,正常神经元和缺乏LAMP2的神经元在细胞活力方面没有显著差异。当暴露于轻度氧化应激(10μM HO)时,缺乏LAMP2的神经元凋亡显著增加。令人惊讶的是,在这种应激条件下,我们没有观察到缺乏LAMP2的神经元中有任何自噬物质的异常积累。我们的细胞分级分离和抑制剂阻断实验结果进一步表明,氧化应激诱导的缺乏LAMP2的皮质神经元凋亡是由胞质组织蛋白酶L丰度增加引起的。这些结果表明溶酶体膜通透性增加参与了与LAMP2缺乏相关的神经损伤。

https://cdn.ncbi.nlm.nih.gov/pmc/blobs/3484/5600451/15fad9a2b29c/gr5.jpg
https://cdn.ncbi.nlm.nih.gov/pmc/blobs/3484/5600451/d4cd803f18b5/gr1.jpg
https://cdn.ncbi.nlm.nih.gov/pmc/blobs/3484/5600451/83338f5fced2/gr2.jpg
https://cdn.ncbi.nlm.nih.gov/pmc/blobs/3484/5600451/ba55e9740a95/gr3.jpg
https://cdn.ncbi.nlm.nih.gov/pmc/blobs/3484/5600451/8124a8827356/gr4.jpg
https://cdn.ncbi.nlm.nih.gov/pmc/blobs/3484/5600451/15fad9a2b29c/gr5.jpg
https://cdn.ncbi.nlm.nih.gov/pmc/blobs/3484/5600451/d4cd803f18b5/gr1.jpg
https://cdn.ncbi.nlm.nih.gov/pmc/blobs/3484/5600451/83338f5fced2/gr2.jpg
https://cdn.ncbi.nlm.nih.gov/pmc/blobs/3484/5600451/ba55e9740a95/gr3.jpg
https://cdn.ncbi.nlm.nih.gov/pmc/blobs/3484/5600451/8124a8827356/gr4.jpg
https://cdn.ncbi.nlm.nih.gov/pmc/blobs/3484/5600451/15fad9a2b29c/gr5.jpg

相似文献

1
Lysosomal membrane permeabilization is involved in oxidative stress-induced apoptotic cell death in LAMP2-deficient iPSCs-derived cerebral cortical neurons.溶酶体膜通透性与 Lamp2 缺陷的诱导多能干细胞衍生的大脑皮质神经元中氧化应激诱导的凋亡性细胞死亡有关。
Biochem Biophys Rep. 2016 Jan 14;5:335-345. doi: 10.1016/j.bbrep.2016.01.010. eCollection 2016 Mar.
2
The Lysosomal Membrane Protein Lamp2 Alleviates Lysosomal Cell Death by Promoting Autophagic Flux in Ischemic Cardiomyocytes.溶酶体膜蛋白Lamp2通过促进缺血性心肌细胞的自噬通量减轻溶酶体细胞死亡。
Front Cell Dev Biol. 2020 Feb 7;8:31. doi: 10.3389/fcell.2020.00031. eCollection 2020.
3
Characteristics of induced pluripotent stem cells from clinically divergent female monozygotic twins with Danon disease.具有丹娜病的临床表型差异的女性同卵双胞胎的诱导多能干细胞特征。
J Mol Cell Cardiol. 2018 Jan;114:234-242. doi: 10.1016/j.yjmcc.2017.11.019. Epub 2017 Nov 23.
4
Amelioration of X-Linked Related Autophagy Failure in Danon Disease With DNA Methylation Inhibitor.DNA 甲基化抑制剂改善 Danon 病中的 X 连锁相关自噬失效。
Circulation. 2016 Nov 1;134(18):1373-1389. doi: 10.1161/CIRCULATIONAHA.115.019847. Epub 2016 Sep 27.
5
Brief Report: Oxidative Stress Mediates Cardiomyocyte Apoptosis in a Human Model of Danon Disease and Heart Failure.简短报告:氧化应激介导了丹农病和心力衰竭人类模型中的心肌细胞凋亡。
Stem Cells. 2015 Jul;33(7):2343-50. doi: 10.1002/stem.2015. Epub 2015 May 13.
6
Presynaptic Dysfunction in Neurons Derived from Tay-Sachs iPSCs.源自泰萨氏症 iPS 细胞的神经元中的突触前功能障碍。
Neuroscience. 2019 Aug 21;414:128-140. doi: 10.1016/j.neuroscience.2019.06.026. Epub 2019 Jul 5.
7
Danon disease: a focus on processing of the novel LAMP2 mutation and comments on the beneficial use of peripheral white blood cells in the diagnosis of LAMP2 deficiency.丹-沃病:聚焦新型 LAMP2 突变的处理及对外周血白细胞在 LAMP2 缺乏症诊断中的有益作用的评论。
Gene. 2012 May 1;498(2):183-95. doi: 10.1016/j.gene.2012.02.004. Epub 2012 Feb 21.
8
Characterisation of Lamp2-deficient rats for potential new animal model of Danon disease.Lamp2 缺陷型大鼠的特征分析及其作为新型丹-纳病动物模型的潜力
Sci Rep. 2018 May 2;8(1):6932. doi: 10.1038/s41598-018-24351-w.
9
Early onset cardiomyopathy in females with Danon disease.患有丹侬病的女性的早发性心肌病。
Neuromuscul Disord. 2015 Jun;25(6):493-501. doi: 10.1016/j.nmd.2015.03.005. Epub 2015 Mar 16.
10
Altered fatty acid distribution in lysosome-associated membrane protein-2 deficient mice.溶酶体相关膜蛋白2缺陷小鼠中脂肪酸分布的改变。
Biochem Biophys Rep. 2024 Sep 5;40:101822. doi: 10.1016/j.bbrep.2024.101822. eCollection 2024 Dec.

引用本文的文献

1
Impact of Chaperone-Mediated Autophagy in Brain Aging: Neurodegenerative Diseases and Glioblastoma.伴侣介导的自噬在脑衰老中的影响:神经退行性疾病和胶质母细胞瘤
Front Aging Neurosci. 2021 Jan 28;12:630743. doi: 10.3389/fnagi.2020.630743. eCollection 2020.
2
The Lysosomal Membrane Protein Lamp2 Alleviates Lysosomal Cell Death by Promoting Autophagic Flux in Ischemic Cardiomyocytes.溶酶体膜蛋白Lamp2通过促进缺血性心肌细胞的自噬通量减轻溶酶体细胞死亡。
Front Cell Dev Biol. 2020 Feb 7;8:31. doi: 10.3389/fcell.2020.00031. eCollection 2020.
3
Light-induced generation and toxicity of docosahexaenoate-derived oxidation products in retinal pigmented epithelial cells.

本文引用的文献

1
Pseudo-pre-excitation unraveled down to its core.伪预激现象的核心奥秘被揭开。
Circulation. 2014 Aug 12;130(7):e56-8. doi: 10.1161/CIRCULATIONAHA.114.008601.
2
Chaperone-mediated autophagy: roles in disease and aging.伴侣蛋白介导的自噬:在疾病和衰老中的作用。
Cell Res. 2014 Jan;24(1):92-104. doi: 10.1038/cr.2013.153. Epub 2013 Nov 26.
3
The lysosome: from waste bag to potential therapeutic target.溶酶体:从垃圾袋到潜在治疗靶点。
光诱导的视网膜色素上皮细胞中二高-γ-亚麻酸衍生氧化产物的生成和毒性。
Exp Eye Res. 2019 Apr;181:325-345. doi: 10.1016/j.exer.2018.09.012. Epub 2018 Oct 5.
J Mol Cell Biol. 2013 Aug;5(4):214-26. doi: 10.1093/jmcb/mjt022.
4
Lysosomal cell death at a glance.溶酶体细胞死亡速览。
J Cell Sci. 2013 May 1;126(Pt 9):1905-12. doi: 10.1242/jcs.091181.
5
Patient-specific induced-pluripotent stem cells-derived cardiomyocytes recapitulate the pathogenic phenotypes of dilated cardiomyopathy due to a novel DES mutation identified by whole exome sequencing.通过全外显子组测序鉴定的新型 DES 突变导致扩张型心肌病患者特异性诱导多能干细胞衍生的心肌细胞重现其致病表型。
Hum Mol Genet. 2013 Apr 1;22(7):1395-403. doi: 10.1093/hmg/dds556. Epub 2013 Jan 8.
6
Directed differentiation of human pluripotent stem cells to cerebral cortex neurons and neural networks.人多能干细胞向大脑皮层神经元和神经网络的定向分化。
Nat Protoc. 2012 Oct;7(10):1836-46. doi: 10.1038/nprot.2012.116. Epub 2012 Sep 13.
7
Cobalt chloride pretreatment promotes cardiac differentiation of human embryonic stem cells under atmospheric oxygen level.氯化钴预处理可在常压氧水平下促进人胚胎干细胞的心脏分化。
Cell Reprogram. 2011 Dec;13(6):527-37. doi: 10.1089/cell.2011.0038. Epub 2011 Oct 26.
8
Natural history of Danon disease.丹-东二氏病的自然病史。
Genet Med. 2011 Jun;13(6):563-8. doi: 10.1097/GIM.0b013e31820ad795.
9
Stat3 controls lysosomal-mediated cell death in vivo.Stat3 控制体内溶酶体介导的细胞死亡。
Nat Cell Biol. 2011 Mar;13(3):303-9. doi: 10.1038/ncb2171. Epub 2011 Feb 20.
10
ROCK inhibition facilitates the generation of human-induced pluripotent stem cells in a defined, feeder-, and serum-free system.ROCK抑制作用有助于在特定的、无饲养层细胞和无血清的体系中生成人诱导多能干细胞。
Cell Reprogram. 2010 Dec;12(6):641-53. doi: 10.1089/cell.2010.0051. Epub 2010 Sep 21.