Suppr超能文献

载药电纺贴片与系统化疗联合治疗胰腺癌异种移植瘤的协同作用。

Synergistic effect of a drug loaded electrospun patch and systemic chemotherapy in pancreatic cancer xenograft.

机构信息

Division of Hepato-Biliary and Pancreatic Surgery, Department of Surgery, University of Ulsan College of Medicine & Asan Medical Center, 388-1 Pungnap-2 Dong, Songpa-gu, Seoul, South Korea.

Department of Biomedical Sciences, University of Ulsan College of Medicine, 388-1 Pungnap-2 Dong, Songpa-gu, Seoul, South Korea.

出版信息

Sci Rep. 2017 Sep 28;7(1):12381. doi: 10.1038/s41598-017-12670-3.

Abstract

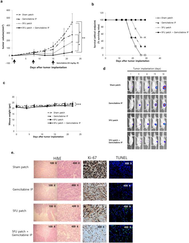
Pancreatic cancer has a high rate of local recurrence and poor prognosis even with adjuvant chemotherapy after curative resection. The aim of this study was to investigate if local drug delivery combined with low dose systemic chemotherapy can increase the therapeutic effect of chemotherapy while reducing systemic toxicities. Poly-L-lactic acid-based 5-FU releasing patch was fabricated by electrospinning, and its tumour killing effects were first confirmed in vitro. The 5-FU patch directly adhered to the tumour in subcutaneous and orthotopic murine models, and induced a significant decrease in tumour size. Systemic gemcitabine treatment group, 5-FU drug releasing patch group, and systemic gemcitabine plus 5-FU patch group were compared by tumour size measurement, non-invasive bio-imaging, and histology in subcutaneous models. Combination of local drug patch and systemic chemotherapy led to increased tumour suppression effects that lasted longer, as well as increased survival rate. Histology revealed higher degree of apoptosis in the combined group. Systemic toxicity was recovered within 7 days after the treatment in all mice. Conclusively, local drug delivery using biocompatible polymer patch significantly inhibited tumour growth, and combination with systemic chemotherapy was more effective than single systemic chemotherapy.

摘要

胰腺癌即使在根治性切除术后进行辅助化疗,局部复发率仍很高,预后不良。本研究旨在探讨局部药物递送联合低剂量全身化疗是否能在降低全身毒性的同时增加化疗的疗效。通过静电纺丝制备了基于聚 L-乳酸的 5-FU 释放贴剂,并首先在体外证实了其肿瘤杀伤作用。5-FU 贴剂直接贴附于皮下和原位小鼠模型中的肿瘤,导致肿瘤体积显著缩小。通过肿瘤大小测量、非侵入性生物成像和组织学比较皮下模型中全身吉西他滨治疗组、5-FU 药物释放贴剂组和全身吉西他滨加 5-FU 贴剂组。局部药物贴剂联合全身化疗导致肿瘤抑制作用增强且持续时间更长,同时生存率提高。组织学显示联合组的细胞凋亡程度更高。所有小鼠在治疗后 7 天内恢复了全身毒性。总之,生物相容性聚合物贴片的局部药物递送显著抑制了肿瘤生长,联合全身化疗比单独全身化疗更有效。

https://cdn.ncbi.nlm.nih.gov/pmc/blobs/60cc/5620083/405eb4f02e8e/41598_2017_12670_Fig1_HTML.jpg

相似文献

4
Combining Gemcitabine-Loaded Macrophage-like Nanoparticles and Erlotinib for Pancreatic Cancer Therapy.
Mol Pharm. 2021 Jul 5;18(7):2495-2506. doi: 10.1021/acs.molpharmaceut.0c01225. Epub 2021 Jun 2.
7
Cucurbitacin B, a novel in vivo potentiator of gemcitabine with low toxicity in the treatment of pancreatic cancer.
Br J Pharmacol. 2010 Jun;160(4):998-1007. doi: 10.1111/j.1476-5381.2010.00741.x.
9
Effective targeting of gemcitabine to pancreatic cancer through PEG-cored Flt-1 antibody-conjugated dendrimers.
Int J Pharm. 2017 Jan 30;517(1-2):157-167. doi: 10.1016/j.ijpharm.2016.12.009. Epub 2016 Dec 10.

引用本文的文献

1
Toxicology study of a tissue anchoring paclitaxel prodrug.
BMC Pharmacol Toxicol. 2024 Dec 5;25(1):92. doi: 10.1186/s40360-024-00819-6.
2
Electrospun Nanofibers: Shaping the Future of Controlled and Responsive Drug Delivery.
Materials (Basel). 2023 Nov 7;16(22):7062. doi: 10.3390/ma16227062.
5
A Multilayer Nanofibrous Mat for the Topical Chemotherapy of the Positive Margin in Bladder Cancer.
Tissue Eng Part A. 2022 Dec;28(23-24):958-967. doi: 10.1089/ten.TEA.2022.0096. Epub 2022 Nov 25.
6
Pancreatic Cancer: Challenges and Opportunities in Locoregional Therapies.
Cancers (Basel). 2022 Aug 31;14(17):4257. doi: 10.3390/cancers14174257.
8
Tissue-reactive drugs enable materials-free local depots.
J Control Release. 2022 Mar;343:142-151. doi: 10.1016/j.jconrel.2022.01.023. Epub 2022 Jan 22.

本文引用的文献

2
Insights from engraftable immunodeficient mouse models of hyperinsulinaemia.
Sci Rep. 2017 Mar 28;7(1):491. doi: 10.1038/s41598-017-00443-x.
3
Multimodal treatment of resectable pancreatic ductal adenocarcinoma.
Crit Rev Oncol Hematol. 2017 Mar;111:152-165. doi: 10.1016/j.critrevonc.2017.01.015. Epub 2017 Feb 4.
5
Stereotactic Body Radiation Therapy for Locally Advanced Pancreatic Cancer: A Systematic Review and Pooled Analysis of 19 Trials.
Int J Radiat Oncol Biol Phys. 2017 Feb 1;97(2):313-322. doi: 10.1016/j.ijrobp.2016.10.030. Epub 2016 Oct 24.
8
Current status of biomarker and targeted nanoparticle development: The precision oncology approach for pancreatic cancer therapy.
Cancer Lett. 2017 Mar 1;388:139-148. doi: 10.1016/j.canlet.2016.11.030. Epub 2016 Dec 1.
9
Electrospinning versus microfluidic spinning of functional fibers for biomedical applications.
Biomaterials. 2017 Jan;114:121-143. doi: 10.1016/j.biomaterials.2016.10.040. Epub 2016 Nov 5.
10
Recent advances in multiaxial electrospinning for drug delivery.
Eur J Pharm Biopharm. 2017 Mar;112:1-17. doi: 10.1016/j.ejpb.2016.11.010. Epub 2016 Nov 16.

文献AI研究员

20分钟写一篇综述,助力文献阅读效率提升50倍。

立即体验

用中文搜PubMed

大模型驱动的PubMed中文搜索引擎

马上搜索

文档翻译

学术文献翻译模型,支持多种主流文档格式。

立即体验