Suppr超能文献

MyoD诱导的不完全转分化与染色质重塑缺陷有关。

Incomplete MyoD-induced transdifferentiation is associated with chromatin remodeling deficiencies.

作者信息

Manandhar Dinesh, Song Lingyun, Kabadi Ami, Kwon Jennifer B, Edsall Lee E, Ehrlich Melanie, Tsumagari Koji, Gersbach Charles A, Crawford Gregory E, Gordân Raluca

机构信息

Program in Computational Biology and Bioinformatics, Duke University, Durham, NC 27708, USA.

Center for Genomic and Computational Biology, Duke University, Durham, NC 27708, USA.

出版信息

Nucleic Acids Res. 2017 Nov 16;45(20):11684-11699. doi: 10.1093/nar/gkx773.

Abstract

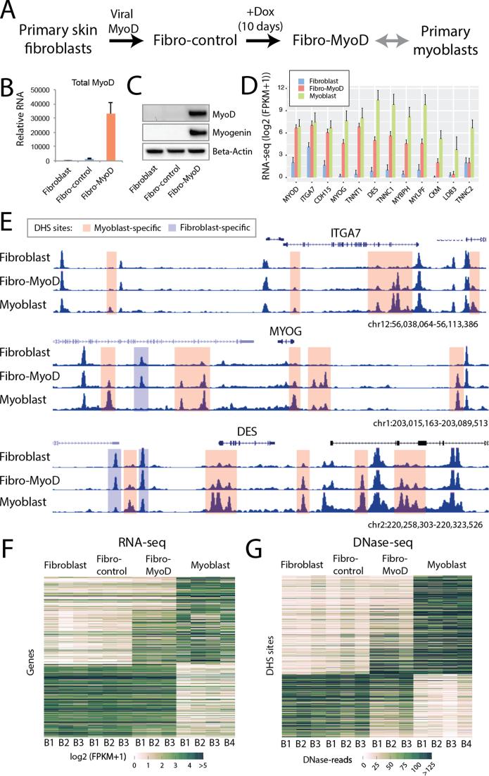
Our current understanding of cellular transdifferentiation systems is limited. It is oftentimes unknown, at a genome-wide scale, how much transdifferentiated cells differ quantitatively from both the starting cells and the target cells. Focusing on transdifferentiation of primary human skin fibroblasts by forced expression of myogenic transcription factor MyoD, we performed quantitative analyses of gene expression and chromatin accessibility profiles of transdifferentiated cells compared to fibroblasts and myoblasts. In this system, we find that while many of the early muscle marker genes are reprogrammed, global gene expression and accessibility changes are still incomplete when compared to myoblasts. In addition, we find evidence of epigenetic memory in the transdifferentiated cells, with reminiscent features of fibroblasts being visible both in chromatin accessibility and gene expression. Quantitative analyses revealed a continuum of changes in chromatin accessibility induced by MyoD, and a strong correlation between chromatin-remodeling deficiencies and incomplete gene expression reprogramming. Classification analyses identified genetic and epigenetic features that distinguish reprogrammed from non-reprogrammed sites, and suggested ways to potentially improve transdifferentiation efficiency. Our approach for combining gene expression, DNA accessibility, and protein-DNA binding data to quantify and characterize the efficiency of cellular transdifferentiation on a genome-wide scale can be applied to any transdifferentiation system.

摘要

我们目前对细胞转分化系统的理解有限。在全基因组范围内,转分化细胞在数量上与起始细胞和靶细胞的差异程度往往是未知的。聚焦于通过强制表达成肌转录因子MyoD使原代人皮肤成纤维细胞发生转分化,我们对转分化细胞与成纤维细胞和成肌细胞的基因表达和染色质可及性图谱进行了定量分析。在这个系统中,我们发现虽然许多早期肌肉标记基因被重编程,但与成肌细胞相比,整体基因表达和可及性变化仍不完整。此外,我们在转分化细胞中发现了表观遗传记忆的证据,在染色质可及性和基因表达中都可见到成纤维细胞的类似特征。定量分析揭示了MyoD诱导的染色质可及性的连续变化,以及染色质重塑缺陷与不完全基因表达重编程之间的强相关性。分类分析确定了区分重编程位点与非重编程位点的遗传和表观遗传特征,并提出了可能提高转分化效率的方法。我们将基因表达、DNA可及性和蛋白质-DNA结合数据相结合,在全基因组范围内量化和表征细胞转分化效率的方法可应用于任何转分化系统。

https://cdn.ncbi.nlm.nih.gov/pmc/blobs/383f/5714206/2bb4503de0dc/gkx773fig1.jpg

文献检索

告别复杂PubMed语法,用中文像聊天一样搜索,搜遍4000万医学文献。AI智能推荐,让科研检索更轻松。

立即免费搜索

文件翻译

保留排版,准确专业,支持PDF/Word/PPT等文件格式,支持 12+语言互译。

免费翻译文档

深度研究

AI帮你快速写综述,25分钟生成高质量综述,智能提取关键信息,辅助科研写作。

立即免费体验