• 文献检索
  • 文档翻译
  • 深度研究
  • 学术资讯
  • Suppr Zotero 插件Zotero 插件
  • 邀请有礼
  • 套餐&价格
  • 历史记录
应用&插件
Suppr Zotero 插件Zotero 插件浏览器插件Mac 客户端Windows 客户端微信小程序
定价
高级版会员购买积分包购买API积分包
服务
文献检索文档翻译深度研究API 文档MCP 服务
关于我们
关于 Suppr公司介绍联系我们用户协议隐私条款
关注我们

Suppr 超能文献

核心技术专利:CN118964589B侵权必究
粤ICP备2023148730 号-1Suppr @ 2026

文献检索

告别复杂PubMed语法,用中文像聊天一样搜索,搜遍4000万医学文献。AI智能推荐,让科研检索更轻松。

立即免费搜索

文件翻译

保留排版,准确专业,支持PDF/Word/PPT等文件格式,支持 12+语言互译。

免费翻译文档

深度研究

AI帮你快速写综述,25分钟生成高质量综述,智能提取关键信息,辅助科研写作。

立即免费体验

磷酸肌醇3激酶的靶向抑制会损害结肠癌中的细胞增殖、存活和侵袭。

Targeted inhibition of the phosphoinositide 3-kinase impairs cell proliferation, survival, and invasion in colon cancer.

作者信息

Yang Fei, Gao Jun-Yi, Chen Hua, Du Zhen-Hua, Zhang Xue-Qun, Gao Wei

机构信息

Department of Pathology, Jinan Central Hospital Affiliated to Shandong University, Jinan.

Department of Clinical Medicine, Weifang Medical College, Weifang.

出版信息

Onco Targets Ther. 2017 Sep 11;10:4413-4422. doi: 10.2147/OTT.S145601. eCollection 2017.

DOI:10.2147/OTT.S145601
PMID:28979133
原文链接:https://pmc.ncbi.nlm.nih.gov/articles/PMC5602681/
Abstract

BACKGROUND

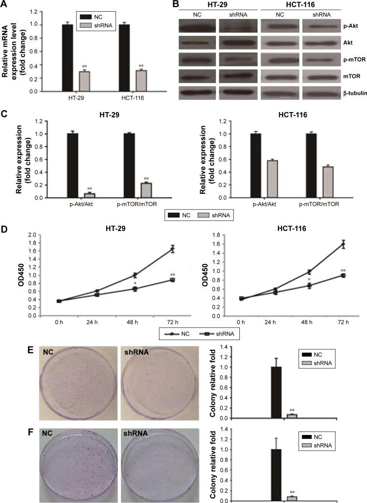
Colon cancer is the third most common cancer in the world, and its metastasis and drug resistance are challenging for its effective treatment. The PI3K/Akt/mTOR pathway plays a crucial role in the pathogenesis of colon cancer. The aim of this study was to investigate the targeting of PI3K in colon cancer cells HT-29 and HCT-116 in vitro.

METHODS

In HT-29 and HCT-116 cells, BEZ235, a dual inhibitor of PI3K/mTOR, and shRNAtarget to PI3KCA were used to inhibit PI3K/Akt/mTOR pathway. The inhibition efficiency of PI3K/Akt/mTOR pathway was detected by RT-PCR and Western blot. Cell proliferation, migration, invasion, and apoptosis were evaluated by Cell Counting Kit-8, Transwell, and flow cytometry assays. The expression of apoptosis-related proteins (cleavage caspase 3, Bcl-2, Bax, and Bim) were also detected.

RESULTS

We found that in HT-29 and HCT-116 cells, the treatment of BEZ235 (1 μM) and PI3KCA knockdown inhibited the activation of PI3K/Akt/mTOR pathway and significantly suppressed cell proliferation, migration, and invasion of HT-29 and HCT-116 cells. In addition, we confirmed that knockdown of BEZ235 and PI3KCA induced cell apoptosis through the upregulated levels of cleavage caspase 3 and Bax and downregulated expression of Bcl-2 and Bim.

CONCLUSION

Our results indicated that targeted inhibition of the PI3K/Akt/mTOR pathway impaired cell proliferation, survival, and invasion in human colon cancer.

摘要

背景

结肠癌是全球第三大常见癌症,其转移和耐药性对有效治疗构成挑战。PI3K/Akt/mTOR通路在结肠癌的发病机制中起关键作用。本研究旨在体外研究PI3K在结肠癌细胞HT - 29和HCT - 116中的靶向作用。

方法

在HT - 29和HCT - 116细胞中,使用PI3K/mTOR双重抑制剂BEZ235和针对PI3KCA的短发夹RNA(shRNA)来抑制PI3K/Akt/mTOR通路。通过RT - PCR和蛋白质免疫印迹法检测PI3K/Akt/mTOR通路的抑制效率。通过细胞计数试剂盒 - 8、Transwell实验和流式细胞术检测细胞增殖、迁移、侵袭和凋亡情况。还检测了凋亡相关蛋白(裂解的半胱天冬酶3、Bcl - 2、Bax和Bim)的表达。

结果

我们发现,在HT - 29和HCT - 116细胞中,用BEZ235(1μM)处理和敲低PI3KCA可抑制PI3K/Akt/mTOR通路的激活,并显著抑制HT - 29和HCT - 116细胞的增殖、迁移和侵袭。此外,我们证实敲低BEZ235和PI3KCA可通过上调裂解的半胱天冬酶3和Bax的水平以及下调Bcl - 2和Bim的表达诱导细胞凋亡。

结论

我们的结果表明,靶向抑制PI3K/Akt/mTOR通路会损害人结肠癌细胞的增殖、存活和侵袭。

https://cdn.ncbi.nlm.nih.gov/pmc/blobs/d964/5602681/a101f221e363/ott-10-4413Fig4.jpg
https://cdn.ncbi.nlm.nih.gov/pmc/blobs/d964/5602681/075ebb9f2a22/ott-10-4413Fig1.jpg
https://cdn.ncbi.nlm.nih.gov/pmc/blobs/d964/5602681/997d405b7c34/ott-10-4413Fig2.jpg
https://cdn.ncbi.nlm.nih.gov/pmc/blobs/d964/5602681/d0745b65bceb/ott-10-4413Fig3.jpg
https://cdn.ncbi.nlm.nih.gov/pmc/blobs/d964/5602681/a101f221e363/ott-10-4413Fig4.jpg
https://cdn.ncbi.nlm.nih.gov/pmc/blobs/d964/5602681/075ebb9f2a22/ott-10-4413Fig1.jpg
https://cdn.ncbi.nlm.nih.gov/pmc/blobs/d964/5602681/997d405b7c34/ott-10-4413Fig2.jpg
https://cdn.ncbi.nlm.nih.gov/pmc/blobs/d964/5602681/d0745b65bceb/ott-10-4413Fig3.jpg
https://cdn.ncbi.nlm.nih.gov/pmc/blobs/d964/5602681/a101f221e363/ott-10-4413Fig4.jpg

相似文献

1
Targeted inhibition of the phosphoinositide 3-kinase impairs cell proliferation, survival, and invasion in colon cancer.磷酸肌醇3激酶的靶向抑制会损害结肠癌中的细胞增殖、存活和侵袭。
Onco Targets Ther. 2017 Sep 11;10:4413-4422. doi: 10.2147/OTT.S145601. eCollection 2017.
2
Inhibition of Autophagy Increases Proliferation Inhibition and Apoptosis Induced by the PI3K/mTOR Inhibitor NVP-BEZ235 in Breast Cancer Cells.自噬抑制增强PI3K/mTOR抑制剂NVP-BEZ235诱导的乳腺癌细胞增殖抑制和凋亡
Clin Lab. 2015;61(8):1043-51. doi: 10.7754/clin.lab.2015.150144.
3
Co-treatment with BEZ235 enhances chemosensitivity of A549/DDP cells to cisplatin via inhibition of PI3K/Akt/mTOR signaling and downregulation of ERCC1 expression.贝伐珠单抗联合化疗治疗非小细胞肺癌的临床疗效及其对血清 VEGF、MMP-9 水平的影响
Oncol Rep. 2018 Oct;40(4):2353-2362. doi: 10.3892/or.2018.6583. Epub 2018 Jul 20.
4
Long noncoding RNA-JPX predicts the poor prognosis of ovarian cancer patients and promotes tumor cell proliferation, invasion and migration by the PI3K/Akt/mTOR signaling pathway.长链非编码 RNA-JPX 可预测卵巢癌患者的不良预后,并通过 PI3K/Akt/mTOR 信号通路促进肿瘤细胞增殖、侵袭和迁移。
Eur Rev Med Pharmacol Sci. 2018 Dec;22(23):8135-8144. doi: 10.26355/eurrev_201812_16505.
5
PI3K/Akt/mTOR pathway dual inhibitor BEZ235 suppresses the stemness of colon cancer stem cells.PI3K/Akt/mTOR通路双重抑制剂BEZ235抑制结肠癌干细胞的干性。
Clin Exp Pharmacol Physiol. 2015 Dec;42(12):1317-26. doi: 10.1111/1440-1681.12493.
6
Selective PI3K inhibition by BKM120 and BEZ235 alone or in combination with chemotherapy in wild-type and mutated human gastrointestinal cancer cell lines.BKM120 和 BEZ235 单独或联合化疗对野生型和突变型人胃肠道癌细胞系的选择性 PI3K 抑制作用。
Cancer Chemother Pharmacol. 2012 Jun;69(6):1601-15. doi: 10.1007/s00280-012-1869-z. Epub 2012 Apr 29.
7
Efficacy of the dual PI3K and mTOR inhibitor NVP-BEZ235 in combination with imatinib mesylate against chronic myelogenous leukemia cell lines.双重PI3K和mTOR抑制剂NVP-BEZ235联合甲磺酸伊马替尼对慢性粒细胞白血病细胞系的疗效。
Drug Des Devel Ther. 2017 Apr 3;11:1115-1126. doi: 10.2147/DDDT.S132092. eCollection 2017.
8
Effects of NVP-BEZ235 on the proliferation, migration, apoptosis and autophagy in HT-29 human colorectal adenocarcinoma cells.NVP-BEZ235 对 HT-29 人结肠直肠腺癌细胞增殖、迁移、凋亡和自噬的影响。
Int J Oncol. 2016 Jul;49(1):285-93. doi: 10.3892/ijo.2016.3507. Epub 2016 May 6.
9
Coexistent mutations of KRAS and PIK3CA affect the efficacy of NVP-BEZ235, a dual PI3K/MTOR inhibitor, in regulating the PI3K/MTOR pathway in colorectal cancer.KRAS 和 PIK3CA 共存突变影响双重 PI3K/MTOR 抑制剂 NVP-BEZ235 调节结直肠癌中 PI3K/MTOR 通路的疗效。
Int J Cancer. 2013 Aug 15;133(4):984-96. doi: 10.1002/ijc.28073. Epub 2013 Mar 8.
10
BEZ235 increases sorafenib inhibition of hepatocellular carcinoma cells by suppressing the PI3K/AKT/mTOR pathway.BEZ235通过抑制PI3K/AKT/mTOR信号通路增强索拉非尼对肝癌细胞的抑制作用。
Am J Transl Res. 2019 Sep 15;11(9):5573-5585. eCollection 2019.

引用本文的文献

1
Identification and Validation of Key miRNAs for Colon Cancer Based on miRNA-Gene Integration Analysis.基于miRNA-基因整合分析的结肠癌关键miRNA的鉴定与验证
Int J Gen Med. 2023 Dec 5;16:5703-5718. doi: 10.2147/IJGM.S440340. eCollection 2023.
2
Mechanism of anticancer effect of ETP-45658, a PI3K/AKT/mTOR pathway inhibitor on HT-29 Cells.ETP-45658,一种 PI3K/AKT/mTOR 通路抑制剂抑制 HT-29 细胞的抗癌作用机制。
Med Oncol. 2023 Oct 27;40(12):341. doi: 10.1007/s12032-023-02221-4.
3
Gemcitabine: An Alternative Treatment for Oxaliplatin-Resistant Colorectal Cancer.

本文引用的文献

1
Synergistic inhibition of colon cancer cell growth with nanoemulsion-loaded paclitaxel and PI3K/mTOR dual inhibitor BEZ235 through apoptosis.纳米乳剂负载的紫杉醇与PI3K/mTOR双重抑制剂BEZ235协同抑制结肠癌细胞生长并诱导其凋亡。
Int J Nanomedicine. 2016 May 5;11:1947-58. doi: 10.2147/IJN.S100744. eCollection 2016.
2
Effects of NVP-BEZ235 on the proliferation, migration, apoptosis and autophagy in HT-29 human colorectal adenocarcinoma cells.NVP-BEZ235 对 HT-29 人结肠直肠腺癌细胞增殖、迁移、凋亡和自噬的影响。
Int J Oncol. 2016 Jul;49(1):285-93. doi: 10.3892/ijo.2016.3507. Epub 2016 May 6.
3
p70S6K promotes IL-6-induced epithelial-mesenchymal transition and metastasis of head and neck squamous cell carcinoma.
吉西他滨:奥沙利铂耐药性结直肠癌的一种替代治疗方法。
Cancers (Basel). 2022 Nov 29;14(23):5894. doi: 10.3390/cancers14235894.
4
Survival of HT29 cancer cells is influenced by hepatocyte growth factor receptor inhibition through modulation of self-DNA-triggered TLR9-dependent autophagy response.肝细胞生长因子受体抑制通过调节自身 DNA 触发的 TLR9 依赖性自噬反应影响 HT29 癌细胞的存活。
PLoS One. 2022 May 12;17(5):e0268217. doi: 10.1371/journal.pone.0268217. eCollection 2022.
5
Withholding of M-CSF Supplement Reprograms Macrophages to M2-Like via Endogenous Activation.抑制 M-CSF 补充剂通过内源性激活将巨噬细胞重编程为 M2 样细胞。
Int J Mol Sci. 2021 Mar 29;22(7):3532. doi: 10.3390/ijms22073532.
6
Modeling Adaptive Resistance of KRAS Mutant Colorectal Cancer to MAPK Pathway Inhibitors with a Three-Dimensional Tumor Model.使用三维肿瘤模型模拟KRAS突变型结直肠癌对MAPK通路抑制剂的适应性耐药
ACS Pharmacol Transl Sci. 2020 Oct 9;3(6):1176-1187. doi: 10.1021/acsptsci.0c00115. eCollection 2020 Dec 11.
7
KDM5B Is Essential for the Hyperactivation of PI3K/AKT Signaling in Prostate Tumorigenesis.KDM5B 在前列腺肿瘤发生中对 PI3K/AKT 信号的过度激活是必不可少的。
Cancer Res. 2020 Nov 1;80(21):4633-4643. doi: 10.1158/0008-5472.CAN-20-0505. Epub 2020 Aug 31.
8
Pten deletion in Dmp1-expressing cells does not rescue the osteopenic effects of Wnt/β-catenin suppression.Dmp1 表达细胞中 Pten 的缺失不能挽救 Wnt/β-catenin 抑制的骨质疏松效应。
J Cell Physiol. 2020 Dec;235(12):9785-9794. doi: 10.1002/jcp.29792. Epub 2020 Jun 11.
9
mTOR inhibitor everolimus reduces invasiveness of melanoma cells.mTOR 抑制剂依维莫司可降低黑色素瘤细胞的侵袭性。
Hum Cell. 2020 Jan;33(1):88-97. doi: 10.1007/s13577-019-00270-4. Epub 2019 Oct 4.
10
mTOR inhibitor Everolimus-induced apoptosis in melanoma cells.mTOR抑制剂依维莫司诱导黑色素瘤细胞凋亡。
J Cell Commun Signal. 2019 Sep;13(3):357-368. doi: 10.1007/s12079-019-00510-0. Epub 2019 Mar 8.
p70S6K促进白细胞介素-6诱导的头颈部鳞状细胞癌上皮-间质转化和转移。
Oncotarget. 2016 Jun 14;7(24):36539-36550. doi: 10.18632/oncotarget.9282.
4
Inactivation of mitogen-activated protein kinase signaling pathway reduces caspase-14 expression in impaired keratinocytes.丝裂原活化蛋白激酶信号通路的失活降低了受损角质形成细胞中半胱天冬酶-14的表达。
Iran J Basic Med Sci. 2016 Jan;19(1):28-33.
5
Inhibition of Autophagy Increases Proliferation Inhibition and Apoptosis Induced by the PI3K/mTOR Inhibitor NVP-BEZ235 in Breast Cancer Cells.自噬抑制增强PI3K/mTOR抑制剂NVP-BEZ235诱导的乳腺癌细胞增殖抑制和凋亡
Clin Lab. 2015;61(8):1043-51. doi: 10.7754/clin.lab.2015.150144.
6
PI3K/Akt/mTOR pathway dual inhibitor BEZ235 suppresses the stemness of colon cancer stem cells.PI3K/Akt/mTOR通路双重抑制剂BEZ235抑制结肠癌干细胞的干性。
Clin Exp Pharmacol Physiol. 2015 Dec;42(12):1317-26. doi: 10.1111/1440-1681.12493.
7
The dual PI3K/mTOR inhibitor NVP-BEZ235 inhibits proliferation and induces apoptosis of burkitt lymphoma cells.双重 PI3K/mTOR 抑制剂 NVP-BEZ235 抑制伯基特淋巴瘤细胞的增殖并诱导其凋亡。
Cancer Cell Int. 2015 Jun 24;15:65. doi: 10.1186/s12935-015-0213-1. eCollection 2015.
8
Lentiviral vector-mediated survivin shRNA delivery in gastric cancer cell lines significantly inhibits cell proliferation and tumor growth.慢病毒载体介导的生存素短发夹RNA导入胃癌细胞系可显著抑制细胞增殖和肿瘤生长。
Oncol Rep. 2015 Aug;34(2):859-67. doi: 10.3892/or.2015.4033. Epub 2015 Jun 5.
9
PUMA mediates the combinational therapy of 5-FU and NVP-BEZ235 in colon cancer.PUMA介导5-氟尿嘧啶和NVP-BEZ235联合治疗结肠癌。
Oncotarget. 2015 Jun 10;6(16):14385-98. doi: 10.18632/oncotarget.3775.
10
Knockdown of UHRF1 by lentivirus-mediated shRNA inhibits ovarian cancer cell growth.慢病毒介导的短发夹RNA敲低UHRF1可抑制卵巢癌细胞生长。
Asian Pac J Cancer Prev. 2015;16(4):1343-8. doi: 10.7314/apjcp.2015.16.4.1343.