Suppr超能文献

miR-647 和 miR-1914 通过下调结直肠癌中的核因子 IX 同等地促进癌症进展。

miR‑647 and miR‑1914 promote cancer progression equivalently by downregulating nuclear factor IX in colorectal cancer.

机构信息

Department of Digestive Surgery, Xijing Hospital, The Fourth Military Medical University, Xi'an, Shaanxi 710032, P.R. China.

Department of Biochemistry and Molecular Biology, The Fourth Military Medical University, Xi'an, Shaanxi 710032, P.R. China.

出版信息

Mol Med Rep. 2017 Dec;16(6):8189-8199. doi: 10.3892/mmr.2017.7675. Epub 2017 Sep 29.

Abstract

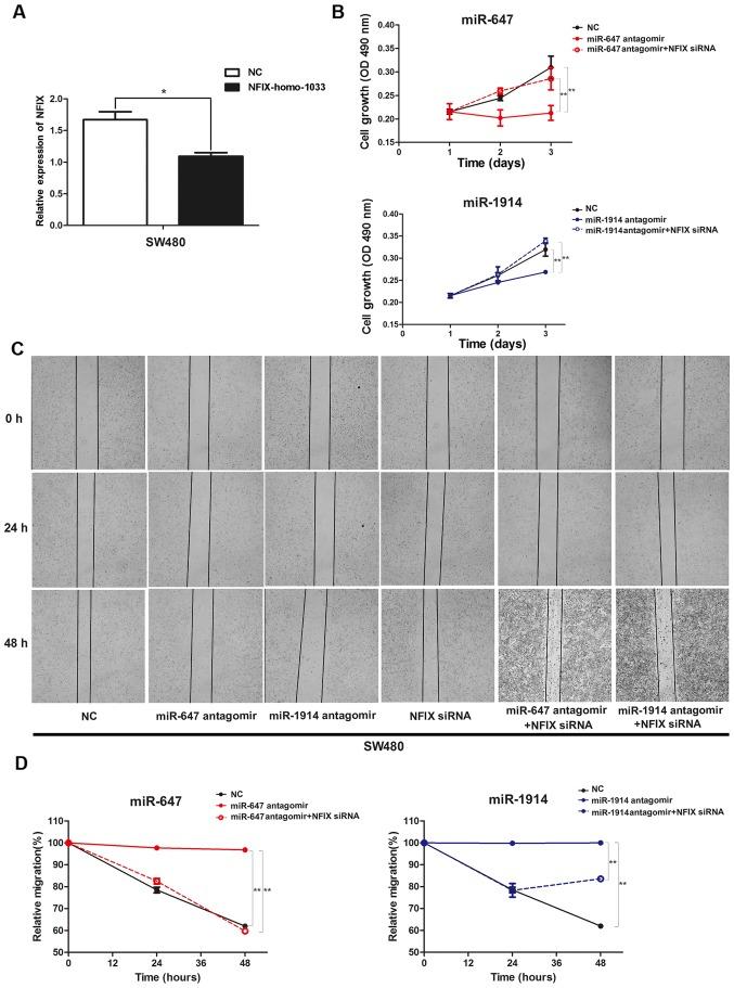
MicroRNAs (miRNAs/miRs) have been investigated as diagnostic and prognostic biomarkers for cancer; however, the significance of miRNAs in colorectal cancer (CRC) remains to be elucidated. The aim of the present study was to determine the genetic profiles of CRC tissue, and screen for miRNAs implicated in CRC cell proliferation and migration. RNA sequencing of 10 paired specimens was performed to for screen genes that were upregulated or downregulated in CRC. miRNA expression in CRC specimens and cell lines was confirmed using qPCR analysis. The significance of indicated miRNAs in CRC cell proliferation and migration was evaluated using MTT and scratch wound‑healing assays. Online computational prediction, isobaric tags for relative and absolute quantification analysis and a luciferase reporter assay were applied to determine candidate targeted genes for the miRNAs. RNA‑seq data revealed miR‑1914 as the most prominent miRNA in CRC specimens. qPCR analysis also suggested that the expression of miR‑1914, as well as its counterpart miR‑647 were elevated in CRC specimens and cell lines. Suppression of miR‑647/1914 using small interfering RNAs inhibited CRC SW480 and SW620 cell proliferation, and migration. Nuclear factor I/X (NFIX) was demonstrated to be a candidate for miR‑647/1914 and mediated the oncogenic activity of miR‑647/1914. In all, miR‑647 and miR‑1914 were demonstrated to promote the proliferation and migration of CRC cells by directly targeting NFIX. Therapeutic delivery of siRNAs targeting miR‑647/1914 and overexpression of NFIX may be feasible approaches for CRC treatment.

摘要

微小 RNA(miRNA/miRs)已被研究作为癌症的诊断和预后生物标志物;然而,miRNA 在结直肠癌(CRC)中的意义仍有待阐明。本研究旨在确定 CRC 组织的遗传特征,并筛选与 CRC 细胞增殖和迁移相关的 miRNA。对 10 对配对标本进行 RNA 测序,以筛选 CRC 中上调或下调的基因。使用 qPCR 分析证实 CRC 标本和细胞系中的 miRNA 表达。使用 MTT 和划痕愈合测定评估指示 miRNA 在 CRC 细胞增殖和迁移中的意义。应用在线计算预测、相对和绝对定量标记分析和荧光素酶报告基因测定来确定 miRNA 的候选靶向基因。RNA-seq 数据显示 miR-1914 是 CRC 标本中最显著的 miRNA。qPCR 分析还表明,miR-1914 的表达及其对应物 miR-647 在 CRC 标本和细胞系中升高。使用小干扰 RNA 抑制 miR-647/1914 抑制 CRC SW480 和 SW620 细胞增殖和迁移。核因子 I/X(NFIX)被证明是 miR-647/1914 的候选物,并介导 miR-647/1914 的致癌活性。总之,miR-647 和 miR-1914 通过直接靶向 NFIX 促进 CRC 细胞的增殖和迁移。针对 miR-647/1914 的 siRNA 治疗性递送和 NFIX 的过表达可能是 CRC 治疗的可行方法。

https://cdn.ncbi.nlm.nih.gov/pmc/blobs/efff/5779906/3e52ba73b1ee/MMR-16-06-8189-g00.jpg

文献检索

告别复杂PubMed语法,用中文像聊天一样搜索,搜遍4000万医学文献。AI智能推荐,让科研检索更轻松。

立即免费搜索

文件翻译

保留排版,准确专业,支持PDF/Word/PPT等文件格式,支持 12+语言互译。

免费翻译文档

深度研究

AI帮你快速写综述,25分钟生成高质量综述,智能提取关键信息,辅助科研写作。

立即免费体验