Suppr超能文献

GM1 神经节苷脂在亨廷顿病模型中的疾病修饰作用。

Disease-modifying effects of ganglioside GM1 in Huntington's disease models.

机构信息

Department of Pharmacology, University of Alberta, Edmonton, AB, Canada.

Neuroscience and Mental Health Institute, University of Alberta, Edmonton, AB, Canada.

出版信息

EMBO Mol Med. 2017 Nov;9(11):1537-1557. doi: 10.15252/emmm.201707763.

Abstract

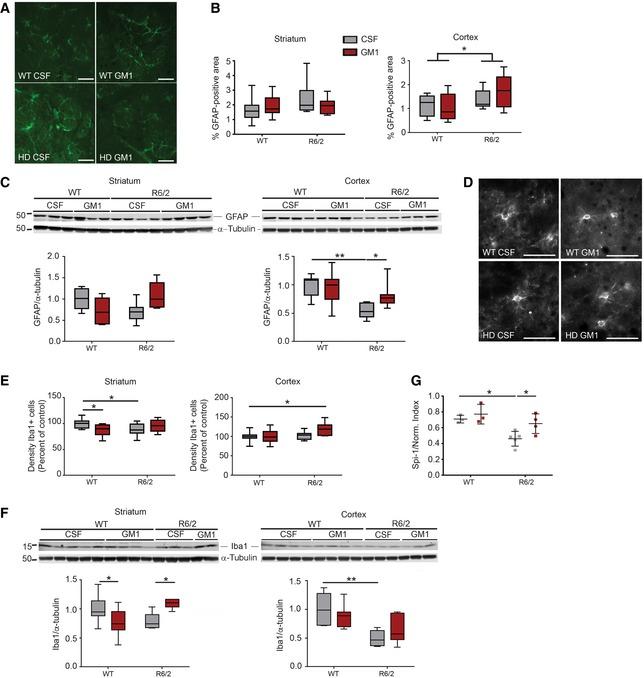
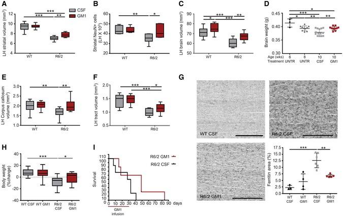
Huntington's disease (HD) is a progressive neurodegenerative disorder characterized by motor, cognitive and psychiatric problems. Previous studies indicated that levels of brain gangliosides are lower than normal in HD models and that administration of exogenous ganglioside GM1 corrects motor dysfunction in the YAC128 mouse model of HD In this study, we provide evidence that intraventricular administration of GM1 has profound disease-modifying effects across HD mouse models with different genetic background. GM1 administration results in decreased levels of mutant huntingtin, the protein that causes HD, and in a wide array of beneficial effects that include changes in levels of DARPP32, ferritin, Iba1 and GFAP, modulation of dopamine and serotonin metabolism, and restoration of normal levels of glutamate, GABA, L-Ser and D-Ser. Treatment with GM1 slows down neurodegeneration, white matter atrophy and body weight loss in R6/2 mice. Motor functions are significantly improved in R6/2 mice and restored to normal in Q140 mice, including gait abnormalities that are often resistant to treatments. Psychiatric-like and cognitive dysfunctions are also ameliorated by GM1 administration in Q140 and YAC128 mice. The widespread benefits of GM1 administration, at molecular, cellular and behavioural levels, indicate that this ganglioside has strong therapeutic and disease-modifying potential in HD.

摘要

亨廷顿病(HD)是一种进行性神经退行性疾病,其特征为运动、认知和精神问题。先前的研究表明,HD 模型中的脑神经节苷脂水平低于正常水平,而外源性神经节苷脂 GM1 的给药可纠正 HD 的 YAC128 小鼠模型中的运动功能障碍。在这项研究中,我们提供了证据表明,GM1 的脑室给药在具有不同遗传背景的各种 HD 小鼠模型中具有深刻的疾病修饰作用。GM1 给药导致突变型亨廷顿蛋白(导致 HD 的蛋白)水平降低,并产生广泛的有益作用,包括 DARPP32、铁蛋白、Iba1 和 GFAP 水平的变化、多巴胺和血清素代谢的调节以及谷氨酸、GABA、L-Ser 和 D-Ser 的正常水平的恢复。GM1 治疗可减缓 R6/2 小鼠的神经退行性变、白质萎缩和体重减轻。R6/2 小鼠的运动功能显著改善,Q140 小鼠的运动功能恢复正常,包括通常对抗治疗有抗性的步态异常。GM1 给药还可改善 Q140 和 YAC128 小鼠的精神病样和认知功能障碍。GM1 给药在分子、细胞和行为水平上的广泛益处表明,这种神经节苷脂在 HD 中具有强大的治疗和疾病修饰潜力。

https://cdn.ncbi.nlm.nih.gov/pmc/blobs/3836/5666311/74dc8ec742d4/EMMM-9-1537-g002.jpg

文献检索

告别复杂PubMed语法,用中文像聊天一样搜索,搜遍4000万医学文献。AI智能推荐,让科研检索更轻松。

立即免费搜索

文件翻译

保留排版,准确专业,支持PDF/Word/PPT等文件格式,支持 12+语言互译。

免费翻译文档

深度研究

AI帮你快速写综述,25分钟生成高质量综述,智能提取关键信息,辅助科研写作。

立即免费体验