• 文献检索
  • 文档翻译
  • 深度研究
  • 学术资讯
  • Suppr Zotero 插件Zotero 插件
  • 邀请有礼
  • 套餐&价格
  • 历史记录
应用&插件
Suppr Zotero 插件Zotero 插件浏览器插件Mac 客户端Windows 客户端微信小程序
定价
高级版会员购买积分包购买API积分包
服务
文献检索文档翻译深度研究API 文档MCP 服务
关于我们
关于 Suppr公司介绍联系我们用户协议隐私条款
关注我们

Suppr 超能文献

核心技术专利:CN118964589B侵权必究
粤ICP备2023148730 号-1Suppr @ 2026

文献检索

告别复杂PubMed语法,用中文像聊天一样搜索,搜遍4000万医学文献。AI智能推荐,让科研检索更轻松。

立即免费搜索

文件翻译

保留排版,准确专业,支持PDF/Word/PPT等文件格式,支持 12+语言互译。

免费翻译文档

深度研究

AI帮你快速写综述,25分钟生成高质量综述,智能提取关键信息,辅助科研写作。

立即免费体验

p38α MAPK 拮抗 JNK 以控制儿科患者起始性肠衰竭中的肝脂肪堆积。

p38α MAPK antagonizing JNK to control the hepatic fat accumulation in pediatric patients onset intestinal failure.

机构信息

Department of Pediatric Surgery, Xin Hua Hospital, School of Medicine, Shanghai Jiao Tong University, Shanghai, China.

Shanghai Institute of Pediatric Research, Shanghai, China.

出版信息

Cell Death Dis. 2017 Oct 12;8(10):e3110. doi: 10.1038/cddis.2017.523.

DOI:10.1038/cddis.2017.523
PMID:29022907
原文链接:https://pmc.ncbi.nlm.nih.gov/articles/PMC5682685/
Abstract

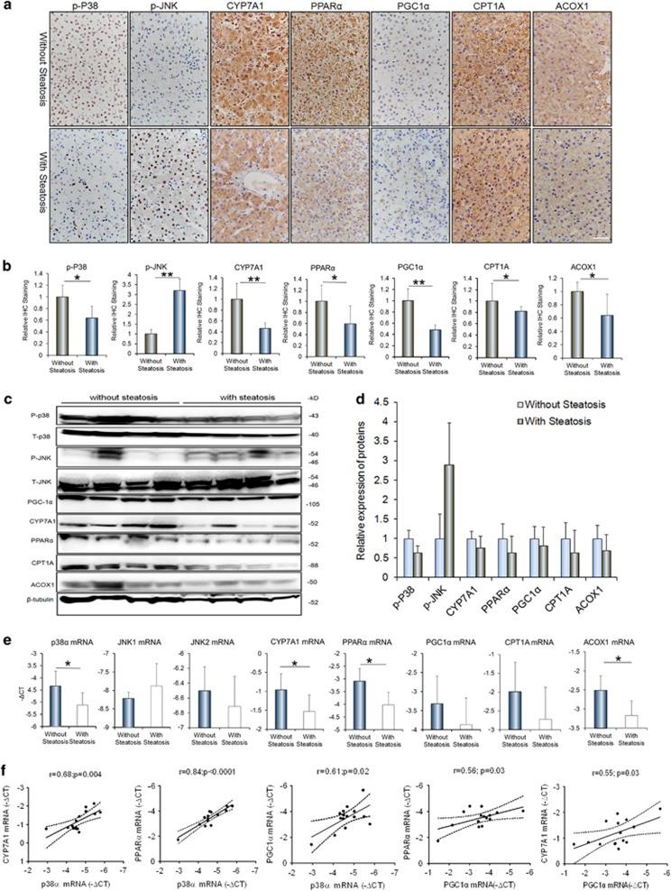
The p38α mitogen-activated protein kinase (MAPK) has been related to gluconeogenesis and lipid metabolism. However, the roles and related mechanisms of p38α MAPK in intestinal failure (IF)-associated liver steatosis remained poor understood. Here, our experimental evidence suggested that p38α MAPK significantly suppressed the fat accumulation in livers of IF patients mainly through two mechanisms. On the one hand, p38α MAPK increased hepatic bile acid (BA) synthesis by upregulating the expression of the rate-limiting enzyme cholesterol 7-α-hydroxylase (CYP7A1) and peroxisome proliferator-activated receptor γ coactivator-1α (PGC-1α), which in turn activated the transcription of the CYP7A1. On the other hand, p38α MAPK promoted fatty acid (FA) β-oxidation via upregulating peroxisome proliferator-activated receptor alpha (PPARα) and its transcriptional target genes carnitine palmitoyltransferase 1A (CPT1A) and peroxisomal acyl-coenzyme aoxidase 1 (ACOX1). Dual luciferase assays indicated that p38α MAPK increased the transcription of PPARα, PGC-1α and CYP7A1 by upregulating their promoters' activities. In addition, in vitro and in vivo assays indicated p38α MAPK negatively regulates the hepatic steatosis by controlling JNK activation. In conculsion, our findings demonstrate that hepatic p38α MAPK functions as a negative regulator of liver steatosis in maintaining BA synthesis and FAO by antagonizing the c-Jun N-terminal kinase (JNK).

摘要

p38α 丝裂原活化蛋白激酶 (MAPK) 与糖异生和脂质代谢有关。然而,p38α MAPK 在肠衰竭 (IF)-相关肝脂肪变性中的作用及其相关机制仍知之甚少。在这里,我们的实验证据表明,p38α MAPK 主要通过两种机制显著抑制 IF 患者肝脏中的脂肪堆积。一方面,p38α MAPK 通过上调限速酶胆固醇 7-α-羟化酶 (CYP7A1) 和过氧化物酶体增殖物激活受体 γ 共激活物 1α (PGC-1α) 的表达,增加肝胆汁酸 (BA) 的合成,进而激活 CYP7A1 的转录。另一方面,p38α MAPK 通过上调过氧化物酶体增殖物激活受体α (PPARα) 及其转录靶基因肉碱棕榈酰转移酶 1A (CPT1A) 和过氧化物酶体酰基辅酶 A 氧化酶 1 (ACOX1),促进脂肪酸 (FA) 的 β-氧化。双荧光素酶测定表明,p38α MAPK 通过上调其启动子的活性,增加 PPARα、PGC-1α 和 CYP7A1 的转录。此外,体外和体内实验表明,p38α MAPK 通过控制 JNK 激活来负调控肝脂肪变性。总之,我们的研究结果表明,肝 p38α MAPK 通过拮抗 c-Jun N 端激酶 (JNK) 来控制 JNK 激活,作为肝脂肪变性的负调节剂,通过拮抗 c-Jun N 端激酶 (JNK) 来维持 BA 合成和 FAO,从而发挥作用。

https://cdn.ncbi.nlm.nih.gov/pmc/blobs/f60d/5682685/56f2195991dd/cddis2017523f5.jpg
https://cdn.ncbi.nlm.nih.gov/pmc/blobs/f60d/5682685/5e0399d06f15/cddis2017523f1.jpg
https://cdn.ncbi.nlm.nih.gov/pmc/blobs/f60d/5682685/ace74b426e7b/cddis2017523f2.jpg
https://cdn.ncbi.nlm.nih.gov/pmc/blobs/f60d/5682685/6699e736db12/cddis2017523f3.jpg
https://cdn.ncbi.nlm.nih.gov/pmc/blobs/f60d/5682685/1635804111b6/cddis2017523f4.jpg
https://cdn.ncbi.nlm.nih.gov/pmc/blobs/f60d/5682685/56f2195991dd/cddis2017523f5.jpg
https://cdn.ncbi.nlm.nih.gov/pmc/blobs/f60d/5682685/5e0399d06f15/cddis2017523f1.jpg
https://cdn.ncbi.nlm.nih.gov/pmc/blobs/f60d/5682685/ace74b426e7b/cddis2017523f2.jpg
https://cdn.ncbi.nlm.nih.gov/pmc/blobs/f60d/5682685/6699e736db12/cddis2017523f3.jpg
https://cdn.ncbi.nlm.nih.gov/pmc/blobs/f60d/5682685/1635804111b6/cddis2017523f4.jpg
https://cdn.ncbi.nlm.nih.gov/pmc/blobs/f60d/5682685/56f2195991dd/cddis2017523f5.jpg

相似文献

1
p38α MAPK antagonizing JNK to control the hepatic fat accumulation in pediatric patients onset intestinal failure.p38α MAPK 拮抗 JNK 以控制儿科患者起始性肠衰竭中的肝脂肪堆积。
Cell Death Dis. 2017 Oct 12;8(10):e3110. doi: 10.1038/cddis.2017.523.
2
Peroxisome proliferator activated receptor alpha (PPARalpha) and PPAR gamma coactivator (PGC-1alpha) induce carnitine palmitoyltransferase IA (CPT-1A) via independent gene elements.过氧化物酶体增殖物激活受体 α(PPARα)和过氧化物酶体增殖物激活受体 γ 共激活因子(PGC-1α)通过独立的基因元件诱导肉毒碱棕榈酰转移酶 IA(CPT-1A)。
Mol Cell Endocrinol. 2010 Aug 30;325(1-2):54-63. doi: 10.1016/j.mce.2010.05.019.
3
Peroxisome proliferator-activated receptor-gamma coactivator-1alpha activation of CYP7A1 during food restriction and diabetes is still inhibited by small heterodimer partner.在食物限制和糖尿病期间,过氧化物酶体增殖物激活受体γ共激活因子-1α对CYP7A1的激活作用仍受到小异源二聚体伴侣的抑制。
J Biol Chem. 2008 May 30;283(22):15089-96. doi: 10.1074/jbc.M710452200. Epub 2008 Apr 2.
4
LB100 ameliorates nonalcoholic fatty liver disease the AMPK/Sirt1 pathway.LB100 通过 AMPK/Sirt1 通路改善非酒精性脂肪性肝病。
World J Gastroenterol. 2019 Dec 7;25(45):6607-6618. doi: 10.3748/wjg.v25.i45.6607.
5
Steatogenesis in adult-onset type II citrullinemia is associated with down-regulation of PPARα.成人起病型II型瓜氨酸血症中的脂肪生成与过氧化物酶体增殖物激活受体α(PPARα)的下调有关。
Biochim Biophys Acta. 2015 Mar;1852(3):473-81. doi: 10.1016/j.bbadis.2014.12.011. Epub 2014 Dec 20.
6
Mechanisms for increased expression of cholesterol 7alpha-hydroxylase (Cyp7a1) in lactating rats.哺乳期大鼠胆固醇 7α-羟化酶(Cyp7a1)表达增加的机制。
Hepatology. 2010 Jan;51(1):277-85. doi: 10.1002/hep.23289.
7
Down-regulation of cholesterol 7alpha-hydroxylase (CYP7A1) gene expression by bile acids in primary rat hepatocytes is mediated by the c-Jun N-terminal kinase pathway.胆汁酸通过c-Jun氨基末端激酶途径介导原代大鼠肝细胞中胆固醇7α-羟化酶(CYP7A1)基因表达的下调。
J Biol Chem. 2001 May 11;276(19):15816-22. doi: 10.1074/jbc.M010878200. Epub 2001 Feb 13.
8
Adiponectin increases fatty acid oxidation in skeletal muscle cells by sequential activation of AMP-activated protein kinase, p38 mitogen-activated protein kinase, and peroxisome proliferator-activated receptor alpha.脂联素通过依次激活AMP活化蛋白激酶、p38丝裂原活化蛋白激酶和过氧化物酶体增殖物激活受体α来增加骨骼肌细胞中的脂肪酸氧化。
Diabetes. 2006 Sep;55(9):2562-70. doi: 10.2337/db05-1322.
9
Hepatic lipid metabolic pathways modified by resveratrol in rats fed an obesogenic diet.肥胖饮食喂养的大鼠中白藜芦醇对肝脏脂质代谢途径的影响。
Nutrition. 2013 Mar;29(3):562-7. doi: 10.1016/j.nut.2012.09.011. Epub 2012 Dec 28.
10
Gly482Ser mutation impairs the effects of peroxisome proliferator-activated receptor γ coactivator-1α on decreasing fat deposition and stimulating phosphoenolpyruvate carboxykinase expression in hepatocytes.甘氨酸 482 丝氨酸突变削弱了过氧化物酶体增殖物激活受体 γ 共激活因子 1α 降低肝细胞脂肪沉积和刺激磷酸烯醇丙酮酸羧激酶表达的作用。
Nutr Res. 2013 Apr;33(4):332-9. doi: 10.1016/j.nutres.2013.02.003. Epub 2013 Mar 9.

引用本文的文献

1
p38α MAPK Regulation of Energy Metabolism in Skeletal Muscle Offers a Therapeutic Path for Type 2 Diabetes.p38α丝裂原活化蛋白激酶对骨骼肌能量代谢的调节为2型糖尿病提供了一条治疗途径。
Cells. 2025 Aug 18;14(16):1277. doi: 10.3390/cells14161277.
2
Transcriptome and HS-SPME-GC-MS analysis of key genes and flavor components associated with beef marbling.与牛肉大理石花纹相关的关键基因和风味成分的转录组及顶空固相微萃取-气相色谱-质谱分析
Front Vet Sci. 2025 May 9;12:1501177. doi: 10.3389/fvets.2025.1501177. eCollection 2025.
3
Omentin-1 as a promising biomarker and therapeutic target in hypertension and heart failure: a comprehensive review.

本文引用的文献

1
P38 MAPK Pharmacological Inhibitor SB203580 Alleviates Total Parenteral Nutrition-Induced Loss of Intestinal Barrier Function but Promotes Hepatocyte Lipoapoptosis.P38丝裂原活化蛋白激酶药理学抑制剂SB203580减轻全胃肠外营养诱导的肠屏障功能丧失,但促进肝细胞脂肪凋亡。
Cell Physiol Biochem. 2017;41(2):623-634. doi: 10.1159/000457933. Epub 2017 Feb 8.
2
Parenteral nutrition dysregulates bile salt homeostasis in a rat model of parenteral nutrition-associated liver disease.肠外营养会使肠外营养相关性肝病大鼠模型中的胆汁盐稳态失调。
Clin Nutr. 2017 Oct;36(5):1403-1410. doi: 10.1016/j.clnu.2016.09.012. Epub 2016 Sep 24.
3
网膜素-1作为高血压和心力衰竭中有前景的生物标志物及治疗靶点:综述
Naunyn Schmiedebergs Arch Pharmacol. 2025 Mar 24. doi: 10.1007/s00210-025-04008-y.
4
Threonine Deficiency Increases Triglyceride Deposition in Primary Duck Hepatocytes by Reducing STAT3 Phosphorylation.苏氨酸缺乏通过降低 STAT3 磷酸化来增加原代鸭肝细胞中的甘油三酯沉积。
Int J Mol Sci. 2024 Jul 26;25(15):8142. doi: 10.3390/ijms25158142.
5
The journey of boswellic acids from synthesis to pharmacological activities.从合成到药理活性:乳香酸的旅程。
Naunyn Schmiedebergs Arch Pharmacol. 2024 Mar;397(3):1477-1504. doi: 10.1007/s00210-023-02725-w. Epub 2023 Sep 23.
6
AKR1C3-dependent lipid droplet formation confers hepatocellular carcinoma cell adaptability to targeted therapy.AKR1C3 依赖性脂滴形成赋予肝癌细胞对靶向治疗的适应性。
Theranostics. 2022 Nov 7;12(18):7681-7698. doi: 10.7150/thno.74974. eCollection 2022.
7
Integrated strategy of RNA-sequencing and network pharmacology for exploring the protective mechanism of Shen-Shi-Jiang-Zhuo formula in rat with non-alcoholic fatty liver disease.基于 RNA 测序和网络药理学的整合策略,探索参术降脂方治疗非酒精性脂肪性肝病大鼠的作用机制。
Pharm Biol. 2022 Dec;60(1):1819-1838. doi: 10.1080/13880209.2022.2106250.
8
Recent Advances Regarding the Molecular Mechanisms of Triterpenic Acids: A Review (Part II).三萜酸的分子机制研究进展:综述(第二部分)。
Int J Mol Sci. 2022 Aug 10;23(16):8896. doi: 10.3390/ijms23168896.
9
Ataxia telangiectasia mutated pathway disruption affects hepatic DNA and tissue damage in nonalcoholic fatty liver disease.共济失调毛细血管扩张突变通路破坏影响非酒精性脂肪性肝病的肝 DNA 和组织损伤。
Exp Mol Pathol. 2020 Apr;113:104369. doi: 10.1016/j.yexmp.2020.104369. Epub 2020 Jan 7.
10
Fibrates as drugs with senolytic and autophagic activity for osteoarthritis therapy.贝特类药物具有促衰老和自噬活性,可用于骨关节炎治疗。
EBioMedicine. 2019 Jul;45:588-605. doi: 10.1016/j.ebiom.2019.06.049. Epub 2019 Jul 5.
AMPKα1 overexpression alleviates the hepatocyte model of nonalcoholic fatty liver disease via inactivating p38MAPK pathway.
AMPKα1过表达通过使p38MAPK信号通路失活减轻非酒精性脂肪性肝病的肝细胞模型。
Biochem Biophys Res Commun. 2016 May 27;474(2):364-370. doi: 10.1016/j.bbrc.2016.04.111. Epub 2016 Apr 22.
4
Mindin/Spondin 2 inhibits hepatic steatosis, insulin resistance, and obesity via interaction with peroxisome proliferator-activated receptor α in mice.Mindin/Spondin 2 通过与过氧化物酶体增殖物激活受体 α 的相互作用抑制小鼠肝脂肪变性、胰岛素抵抗和肥胖。
J Hepatol. 2014 May;60(5):1046-54. doi: 10.1016/j.jhep.2014.01.011. Epub 2014 Jan 18.
5
Serum FGF21 increases with hepatic fat accumulation in pediatric onset intestinal failure.血清 FGF21 随小儿发病的肠衰竭患者肝内脂肪堆积而增加。
J Hepatol. 2014 Jan;60(1):183-90. doi: 10.1016/j.jhep.2013.09.003. Epub 2013 Sep 7.
6
Incidence, prevention, and treatment of parenteral nutrition-associated cholestasis and intestinal failure-associated liver disease in infants and children: a systematic review.婴幼儿肠外营养相关胆汁淤积症和肠衰竭相关肝病的发病率、预防及治疗:一项系统综述
JPEN J Parenter Enteral Nutr. 2014 Jan;38(1):70-85. doi: 10.1177/0148607113496280. Epub 2013 Jul 26.
7
Liver-specific p38α deficiency causes reduced cell growth and cytokinesis failure during chronic biliary cirrhosis in mice.肝特异性 p38α 缺乏导致小鼠慢性胆汁性肝硬化时细胞生长减少和胞质分裂失败。
Hepatology. 2013 May;57(5):1950-61. doi: 10.1002/hep.26174. Epub 2013 Jan 25.
8
Post-transcriptional activation of PPAR alpha by KLF6 in hepatic steatosis.KLF6 通过转录后激活在肝脂肪变性中的 PPARα。
J Hepatol. 2013 May;58(5):1000-6. doi: 10.1016/j.jhep.2013.01.020. Epub 2013 Jan 23.
9
Integrin-dependent Akt1 activation regulates PGC-1 expression and fatty acid oxidation.整合素依赖性Akt1激活调节PGC-1表达和脂肪酸氧化。
J Vasc Res. 2012;49(2):89-100. doi: 10.1159/000332326. Epub 2012 Jan 13.
10
Parenteral plant sterols and intestinal failure-associated liver disease in neonates.肠外植物固醇与新生儿肠衰竭相关肝病。
J Pediatr Gastroenterol Nutr. 2012 Jun;54(6):803-11. doi: 10.1097/MPG.0b013e3182474118.