Diabetes and Metabolism Research Institute, The Beckman Research Institute of City of Hope, Duarte, CA, 91010, USA.
Hematologic Malignancies and Stem Cell Transplantation Institute, The Beckman Research Institute of City of Hope, Duarte, CA, 91010, USA.
Nat Commun. 2017 Oct 17;8(1):978. doi: 10.1038/s41467-017-00880-2.
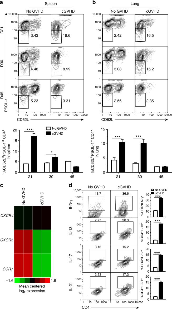
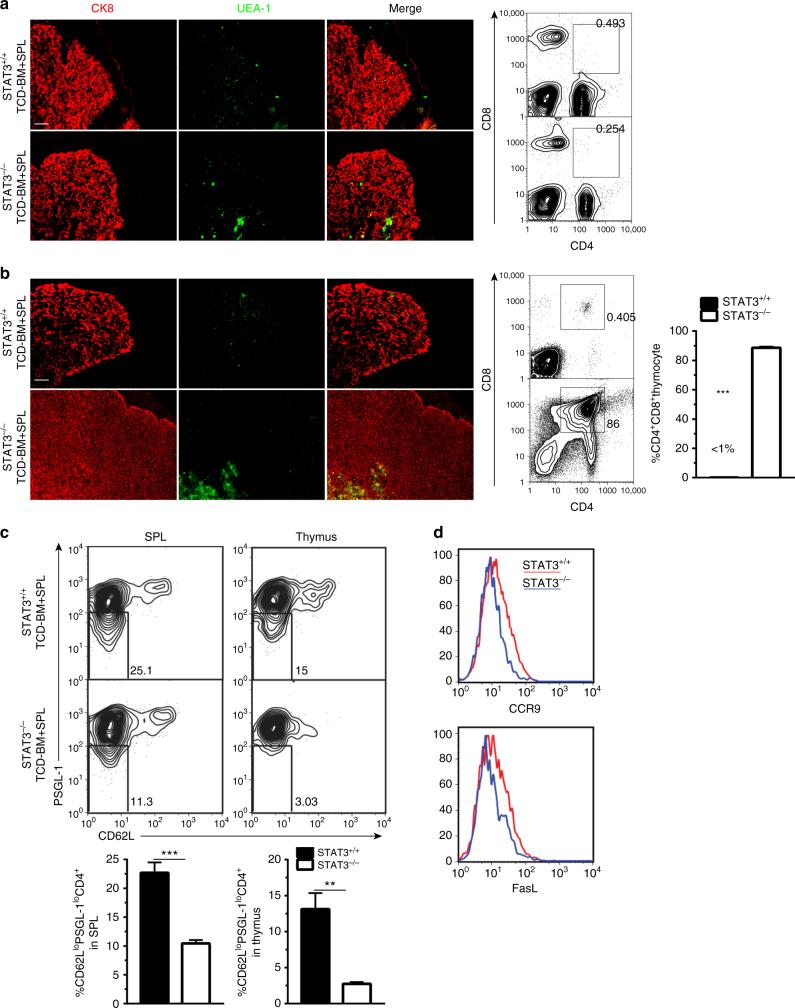
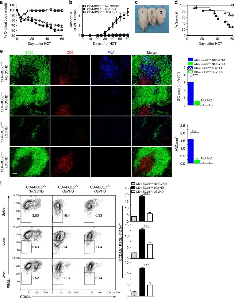
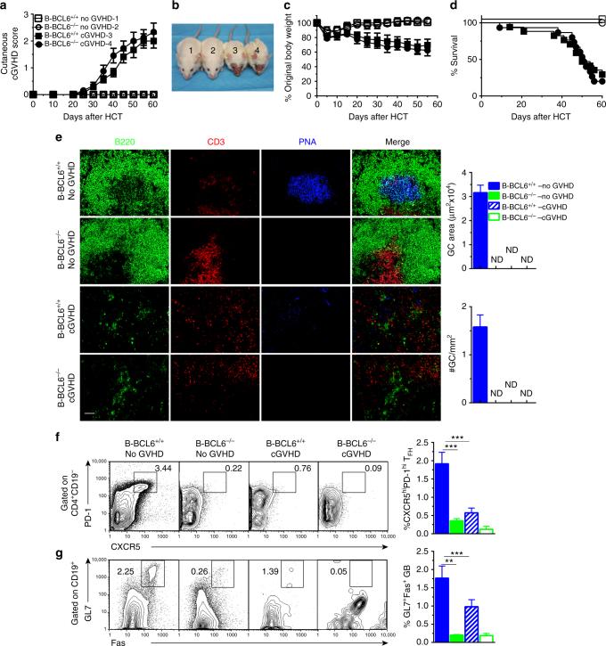
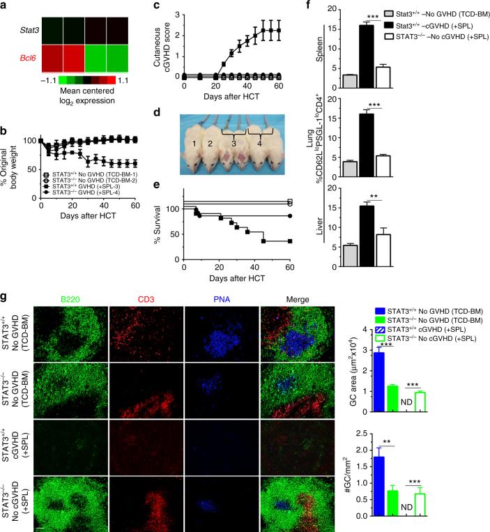
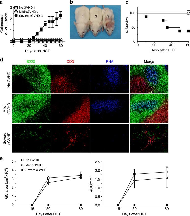
Chronic graft-versus-host disease (cGVHD) is an autoimmune-like syndrome mediated by pathogenic CD4 T and B cells, but the function of extrafollicular and germinal center CD4 T and B interactions in cGVHD pathogenesis remains largely unknown. Here we show that extrafollicular CD4 T and B interactions are sufficient for inducing cGVHD, while germinal center formation is dispensable. The pathogenesis of cGVHD is associated with the expansion of extrafollicular CD44CD62PSGL-1CD4 (PSGL-1CD4) T cells. These cells express high levels of ICOS, and the blockade of ICOS/ICOSL interaction prevents their expansion and ameliorates cGVHD. Expansion of PSGL-1CD4 T cells is also prevented by BCL6 or Stat3 deficiency in donor CD4 T cells, with the induction of cGVHD ameliorated by BCL6 deficiency and completely suppressed by Stat3 deficiency in donor CD4 T cells. These results support that Stat3- and BCL6-dependent extrafollicular CD4 T and B interactions play critical functions in the pathogenesis of cGVHD.Chronic graft-versus-host disease (cGVHD) is mediated by specific CD4 and B cells, but the relative contribution of extrafollicular and germinal centre (GC) T-B interaction is unclear. Here the authors show that the extrafollicular expansion of a specific CD4 T subset is sufficient for inducing cGVHD while GC is dispensable.
慢性移植物抗宿主病(cGVHD)是一种由致病性 CD4 T 和 B 细胞介导的自身免疫样综合征,但 cGVHD 发病机制中外滤泡和生发中心 CD4 T 和 B 相互作用的功能仍知之甚少。在这里,我们表明,外滤泡 CD4 T 和 B 相互作用足以诱导 cGVHD,而生发中心形成是可有可无的。cGVHD 的发病机制与外滤泡 CD44CD62PSGL-1CD4(PSGL-1CD4)T 细胞的扩增有关。这些细胞表达高水平的 ICOSL,而阻断 ICOSL/ICOSL 相互作用可防止其扩增并改善 cGVHD。BCL6 或 Stat3 缺陷可防止 PSGL-1CD4 T 细胞的扩增,BCL6 缺陷可改善 cGVHD,而 Stat3 缺陷可完全抑制供体 CD4 T 细胞中的 cGVHD。这些结果支持 Stat3 和 BCL6 依赖性外滤泡 CD4 T 和 B 相互作用在 cGVHD 的发病机制中发挥关键作用。