Suppr超能文献

片仔癀通过增加miR-22表达诱导5-氟尿嘧啶耐药大肠癌细胞凋亡并抑制其增殖。

Pien Tze Huang induces apoptosis and inhibits proliferation of 5-fluorouracil-resistant colorectal carcinoma cells via increasing miR-22 expression.

作者信息

Chen Zhaorong, Shen Aling, Liu Liya, Chen Youqin, Chu Jianfeng, Cai Qiaoyan, Qi Fei, Sferra Thomas Joseph, Peng Jun

机构信息

College of Pharmacy, Fujian University of Traditional Chinese Medicine, Fuzhou, Fujian 350122, P.R. China.

Academy of Integrative Medicine, Fujian University of Traditional Chinese Medicine, Fuzhou, Fujian 350122, P.R. China.

出版信息

Exp Ther Med. 2017 Oct;14(4):3533-3540. doi: 10.3892/etm.2017.4951. Epub 2017 Aug 16.

Abstract

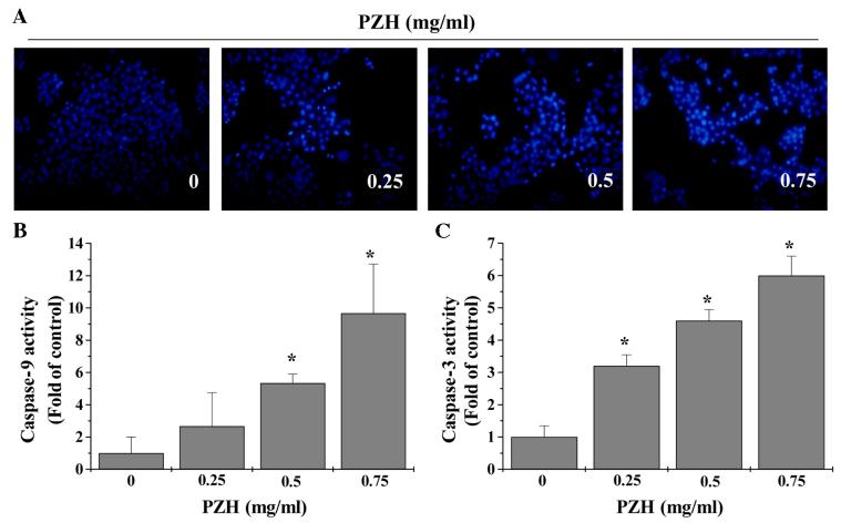
The well-known traditional Chinese medicine formula Pien Tze Huang (PZH) has long been used to treat various malignancies, including colorectal cancer (CRC). It was recently reported that PZH possesses the ability to overcome multidrug resistance in CRC cells. In the present study, a 5-fluorouracil (5-FU) resistant human CRC cell line (HCT-8/5-FU) was used to further evaluate the effect of PZH on chemotherapy (chemo)-resistance and investigate the mechanisms through which this occurs. The results identified that PZH significantly reduced the viability and cell density of HCT-8/5-FU cells in a dose- and time-dependent manner (P<0.05). PZH inhibited cell survival, reduced the proportion of cells in S-phase, and suppressed the expression of pro-proliferative proteins cyclin D1 and cyclin-dependent kinase 4. In addition, PZH treatment induced nuclear condensation and fragmentation, activated caspase-9 and -3 and increased the pro-apoptotic Bcl-2-associated X protein/B-cell lymphoma 2 protein ratio. Furthermore, PZH treatment upregulated the expression of microRNA-22 (miR-22) and downregulated the expression of c-Myc (a target gene of miR-22). In conclusion, the findings from the present study suggest that PZH can overcome chemo-resistance in cancer cells, likely through increasing miR-22 expression, and by reversing the imbalance between levels of proliferation and apoptosis.

摘要

著名的中药配方片仔癀(PZH)长期以来一直用于治疗各种恶性肿瘤,包括结直肠癌(CRC)。最近有报道称,PZH具有克服CRC细胞多药耐药性的能力。在本研究中,使用一种5-氟尿嘧啶(5-FU)耐药的人CRC细胞系(HCT-8/5-FU)来进一步评估PZH对化疗耐药性的影响,并研究其发生的机制。结果表明,PZH以剂量和时间依赖性方式显著降低了HCT-8/5-FU细胞的活力和细胞密度(P<0.05)。PZH抑制细胞存活,减少S期细胞比例,并抑制促增殖蛋白细胞周期蛋白D1和细胞周期蛋白依赖性激酶4的表达。此外,PZH处理诱导细胞核浓缩和碎片化,激活半胱天冬酶-9和-3,并增加促凋亡的Bcl-2相关X蛋白/B细胞淋巴瘤2蛋白比值。此外,PZH处理上调了微小RNA-22(miR-22)的表达,并下调了c-Myc(miR-22的靶基因)的表达。总之,本研究结果表明,PZH可能通过增加miR-22表达以及逆转增殖和凋亡水平之间的失衡来克服癌细胞的化疗耐药性。

https://cdn.ncbi.nlm.nih.gov/pmc/blobs/0f09/5639424/33889c4f7315/etm-14-04-3533-g00.jpg

文献AI研究员

20分钟写一篇综述,助力文献阅读效率提升50倍。

立即体验

用中文搜PubMed

大模型驱动的PubMed中文搜索引擎

马上搜索

文档翻译

学术文献翻译模型,支持多种主流文档格式。

立即体验