Suppr超能文献

发育期双酚A暴露会调节免疫相关疾病。

Developmental Bisphenol A Exposure Modulates Immune-Related Diseases.

作者信息

Xu Joella, Huang Guannan, Guo Tai L

机构信息

Department of Veterinary Biosciences and Diagnostic Imaging, Interdisciplinary Toxicology Program, University of Georgia, Athens, GA 30602-7382, USA.

Department of Environmental Health Sciences, University of Georgia, Athens, GA 30602-7382, USA.

出版信息

Toxics. 2016 Sep 26;4(4):23. doi: 10.3390/toxics4040023.

Abstract

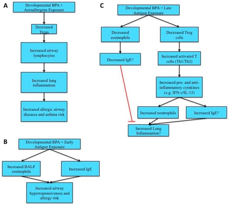
Bisphenol A (BPA), used in polycarbonate plastics and epoxy resins, has a widespread exposure to humans. BPA is of concern for developmental exposure resulting in immunomodulation and disease development due to its ability to cross the placental barrier and presence in breast milk. BPA can use various mechanisms to modulate the immune system and affect diseases, including agonistic and antagonistic effects on many receptors (e.g., estrogen receptors), epigenetic modifications, acting on cell signaling pathways and, likely, the gut microbiome. Immune cell populations and function from the innate and adaptive immune system are altered by developmental BPA exposure, including decreased T regulatory (Treg) cells and upregulated pro- and anti-inflammatory cytokines and chemokines. Developmental BPA exposure can also contribute to the development of type 2 diabetes mellitus, allergy, asthma and mammary cancer disease by altering immune function. Multiple sclerosis and type 1 diabetes mellitus may also be exacerbated by BPA, although more research is needed. Additionally, BPA analogs, such as bisphenol S (BPS), have been increasing in use, and currently, little is known about their immune effects. Therefore, more studies should be conducted to determine if developmental exposure BPA and its analogs modulate immune responses and lead to immune-related diseases.

摘要

双酚A(BPA)用于聚碳酸酯塑料和环氧树脂中,人类广泛接触到它。由于双酚A能够穿过胎盘屏障并存在于母乳中,其发育性暴露会导致免疫调节和疾病发展,这令人担忧。双酚A可以通过多种机制调节免疫系统并影响疾病,包括对许多受体(如雌激素受体)的激动和拮抗作用、表观遗传修饰、作用于细胞信号通路以及可能作用于肠道微生物群。发育性双酚A暴露会改变先天性和适应性免疫系统的免疫细胞群体及功能,包括T调节(Treg)细胞减少以及促炎和抗炎细胞因子及趋化因子上调。发育性双酚A暴露还可通过改变免疫功能导致2型糖尿病、过敏、哮喘和乳腺癌等疾病的发生。双酚A也可能会加重多发性硬化症和1型糖尿病,不过还需要更多研究。此外,双酚A类似物,如双酚S(BPS)的使用一直在增加,目前对其免疫效应知之甚少。因此,应该进行更多研究,以确定发育性双酚A及其类似物是否会调节免疫反应并导致免疫相关疾病。

https://cdn.ncbi.nlm.nih.gov/pmc/blobs/8165/5606650/6859c97cd991/toxics-04-00023-g001.jpg

文献AI研究员

20分钟写一篇综述,助力文献阅读效率提升50倍。

立即体验

用中文搜PubMed

大模型驱动的PubMed中文搜索引擎

马上搜索

文档翻译

学术文献翻译模型,支持多种主流文档格式。

立即体验