Suppr超能文献

mTORC2/AKT/HSF1/HuR 构成了一个正反馈回路,调节胶质母细胞瘤中的 Rictor 表达和肿瘤生长。

mTORC2/AKT/HSF1/HuR constitute a feed-forward loop regulating Rictor expression and tumor growth in glioblastoma.

机构信息

Department of Medicine, David Geffen School of Medicine at UCLA, Los Angeles, CA, USA.

Department of Research & Development, Greater Los Angeles Veterans Affairs Healthcare System, Los Angeles, CA, USA.

出版信息

Oncogene. 2018 Feb 8;37(6):732-743. doi: 10.1038/onc.2017.360. Epub 2017 Oct 23.

Abstract

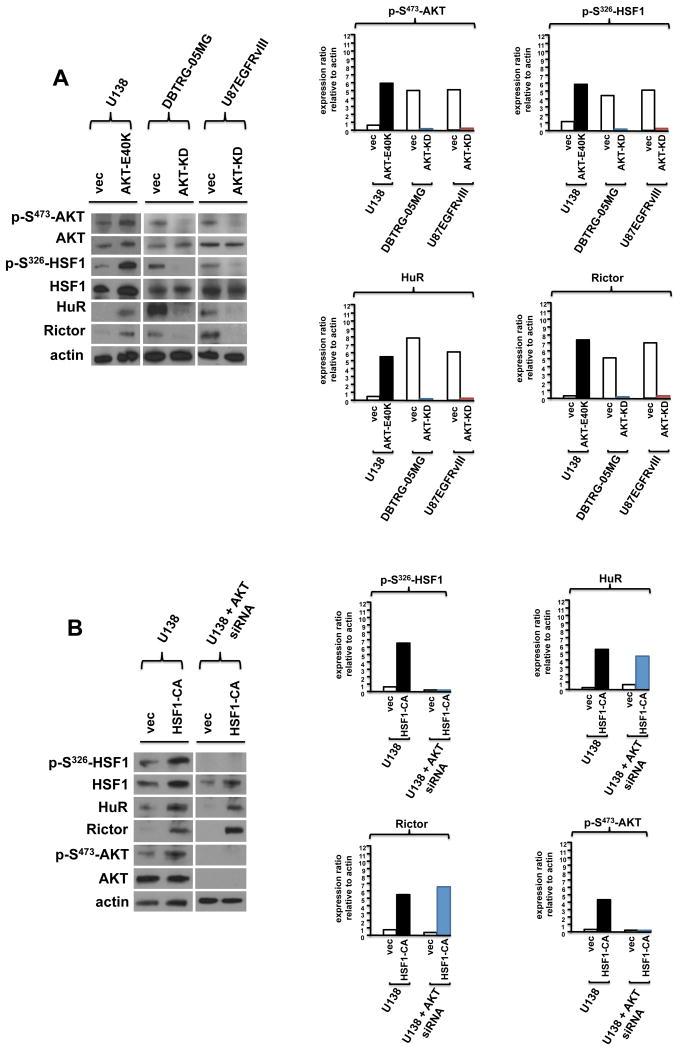
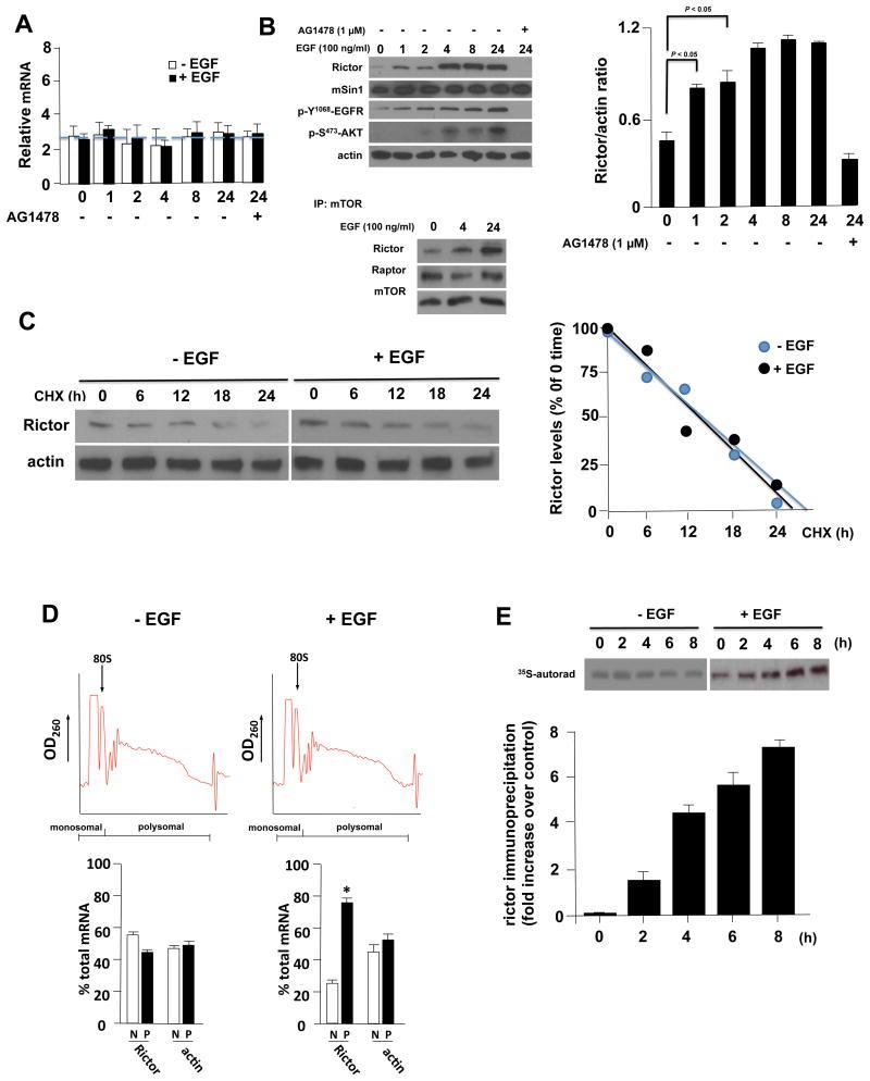
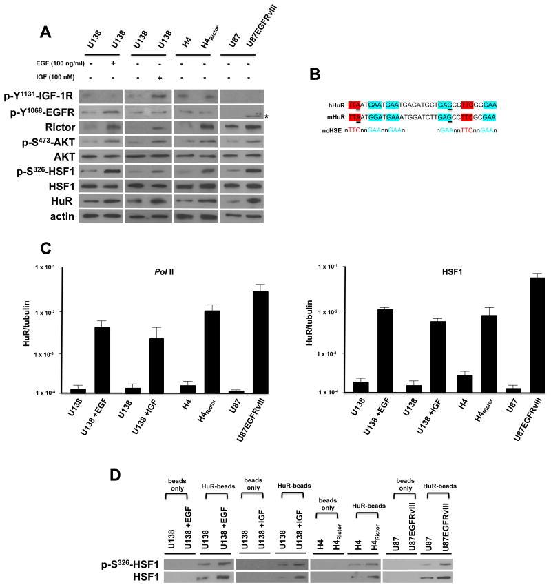
Overexpression of Rictor has been demonstrated to result in increased mechanistic target of rapamycin C2 (mTORC2) nucleation and activity leading to tumor growth and increased invasive characteristics in glioblastoma multiforme (GBM). However, the mechanisms regulating Rictor expression in these tumors is not clearly understood. In this report, we demonstrate that Rictor is regulated at the level of mRNA translation via heat-shock transcription factor 1 (HSF1)-induced HuR activity. HuR is shown to directly bind the 3' untranslated region of the Rictor transcript and enhance translational efficiency. Moreover, we demonstrate that mTORC2/AKT signaling activates HSF1 resulting in a feed-forward cascade in which continued mTORC2 activity is able to drive Rictor expression. RNAi-mediated blockade of AKT, HSF1 or HuR is sufficient to downregulate Rictor and inhibit GBM growth and invasive characteristics in vitro and suppress xenograft growth in mice. Modulation of AKT or HSF1 activity via the ectopic expression of mutant alleles support the ability of AKT to activate HSF1 and demonstrate continued HSF1/HuR/Rictor signaling in the context of AKT knockdown. We further show that constitutive overexpression of HuR is able to maintain Rictor expression under conditions of AKT or HSF1 loss. The expression of these components is also examined in patient GBM samples and correlative associations between the relative expression of these factors support the presence of these signaling relationships in GBM. These data support a role for a feed-forward loop mechanism by which mTORC2 activity stimulates Rictor translational efficiency via an AKT/HSF1/HuR signaling cascade resulting in enhanced mTORC2 activity in these tumors.

摘要

Rictor 的过表达已被证明会导致机械靶标雷帕霉素 C2(mTORC2)成核和活性增加,从而导致多形性胶质母细胞瘤(GBM)的肿瘤生长和侵袭特性增加。然而,调节这些肿瘤中 Rictor 表达的机制尚不清楚。在本报告中,我们证明 Rictor 通过热休克转录因子 1(HSF1)诱导的 HuR 活性在 mRNA 翻译水平上受到调节。HuR 被证明可直接结合 Rictor 转录本的 3'非翻译区并增强翻译效率。此外,我们证明 mTORC2/AKT 信号激活 HSF1,导致级联反应,其中持续的 mTORC2 活性能够驱动 Rictor 的表达。通过 RNAi 介导的 AKT、HSF1 或 HuR 阻断足以下调 Rictor 并抑制体外 GBM 生长和侵袭特性,并抑制小鼠异种移植物的生长。通过表达突变等位基因对 AKT 或 HSF1 活性的调节支持 AKT 激活 HSF1 的能力,并证明在 AKT 敲低的情况下持续存在 HSF1/HuR/Rictor 信号。我们进一步表明,在 AKT 或 HSF1 缺失的情况下,HuR 的组成型过表达能够维持 Rictor 的表达。这些成分的表达也在患者 GBM 样本中进行了检查,这些因素的相对表达之间的相关性支持这些信号关系在 GBM 中的存在。这些数据支持了一种正反馈环机制的作用,其中 mTORC2 活性通过 AKT/HSF1/HuR 信号级联刺激 Rictor 的翻译效率,从而导致这些肿瘤中 mTORC2 活性增强。

https://cdn.ncbi.nlm.nih.gov/pmc/blobs/d22b/5805585/6660d5f85bb0/nihms902937f1.jpg

文献检索

告别复杂PubMed语法,用中文像聊天一样搜索,搜遍4000万医学文献。AI智能推荐,让科研检索更轻松。

立即免费搜索

文件翻译

保留排版,准确专业,支持PDF/Word/PPT等文件格式,支持 12+语言互译。

免费翻译文档

深度研究

AI帮你快速写综述,25分钟生成高质量综述,智能提取关键信息,辅助科研写作。

立即免费体验