• 文献检索
  • 文档翻译
  • 深度研究
  • 学术资讯
  • Suppr Zotero 插件Zotero 插件
  • 邀请有礼
  • 套餐&价格
  • 历史记录
应用&插件
Suppr Zotero 插件Zotero 插件浏览器插件Mac 客户端Windows 客户端微信小程序
定价
高级版会员购买积分包购买API积分包
服务
文献检索文档翻译深度研究API 文档MCP 服务
关于我们
关于 Suppr公司介绍联系我们用户协议隐私条款
关注我们

Suppr 超能文献

核心技术专利:CN118964589B侵权必究
粤ICP备2023148730 号-1Suppr @ 2026

文献检索

告别复杂PubMed语法,用中文像聊天一样搜索,搜遍4000万医学文献。AI智能推荐,让科研检索更轻松。

立即免费搜索

文件翻译

保留排版,准确专业,支持PDF/Word/PPT等文件格式,支持 12+语言互译。

免费翻译文档

深度研究

AI帮你快速写综述,25分钟生成高质量综述,智能提取关键信息,辅助科研写作。

立即免费体验

全球注射吸毒流行状况以及注射吸毒者的社会人口学特征和艾滋病毒、乙肝病毒及丙肝病毒流行状况:多阶段系统评价。

Global prevalence of injecting drug use and sociodemographic characteristics and prevalence of HIV, HBV, and HCV in people who inject drugs: a multistage systematic review.

机构信息

National Drug and Alcohol Research Centre, UNSW Sydney, Sydney, NSW, Australia.

National Drug and Alcohol Research Centre, UNSW Sydney, Sydney, NSW, Australia.

出版信息

Lancet Glob Health. 2017 Dec;5(12):e1192-e1207. doi: 10.1016/S2214-109X(17)30375-3. Epub 2017 Oct 23.

DOI:10.1016/S2214-109X(17)30375-3
PMID:29074409
原文链接:https://pmc.ncbi.nlm.nih.gov/articles/PMC5683738/
Abstract

BACKGROUND

Sharing of equipment used for injecting drug use (IDU) is a substantial cause of disease burden and a contributor to blood-borne virus transmission. We did a global multistage systematic review to identify the prevalence of IDU among people aged 15-64 years; sociodemographic characteristics of and risk factors for people who inject drugs (PWID); and the prevalence of HIV, hepatitis C virus (HCV), and hepatitis B virus (HBV) among PWID.

METHODS

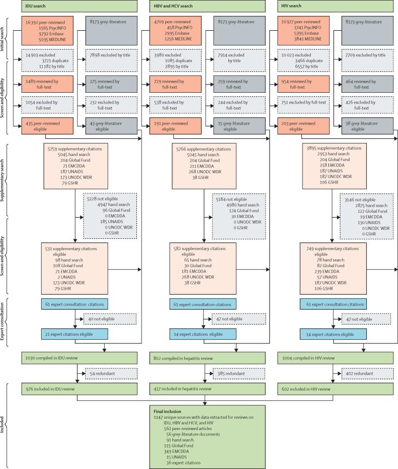
Consistent with the GATHER and PRISMA guidelines and without language restrictions, we systematically searched peer-reviewed databases (MEDLINE, Embase, and PsycINFO; articles published since 2008, latest searches in June, 2017), searched the grey literature (websites and databases, searches between April and August, 2016), and disseminated data requests to international experts and agencies (requests sent in October, 2016). We searched for data on IDU prevalence, characteristics of PWID, including gender, age, and sociodemographic and risk characteristics, and the prevalence of HIV, HCV, and HBV among PWID. Eligible data on prevalence of IDU, HIV antibody, HBsAg, and HCV antibody among PWID were selected and, where multiple estimates were available, pooled for each country via random effects meta-analysis. So too were eligible data on percentage of PWID who were female; younger than 25 years; recently homeless; ever arrested; ever incarcerated; who had recently engaged in sex work, sexual risk, or injecting risk; and whose main drugs injected were opioids or stimulants. We generated regional and global estimates in line with previous global reviews.

FINDINGS

We reviewed 55 671 papers and reports, and extracted data from 1147 eligible records. Evidence of IDU was recorded in 179 of 206 countries or territories, which cover 99% of the population aged 15-64 years, an increase of 31 countries (mostly in sub-Saharan Africa and the Pacific Islands) since a review in 2008. IDU prevalence estimates were identified in 83 countries. We estimate that there are 15·6 million (95% uncertainty interval [UI] 10·2-23·7 million) PWID aged 15-64 years globally, with 3·2 million (1·6-5·1 million) women and 12·5 million (7·5-18·4 million) men. Gender composition varied by location: women were estimated to comprise 30·0% (95% UI 28·5-31·5) of PWID in North America and 33·4% (31·0-35·6) in Australasia, compared with 3·1% (2·1-4·1) in south Asia. Globally, we estimate that 17·8% (10·8-24·8) of PWID are living with HIV, 52·3% (42·4-62·1) are HCV-antibody positive, and 9·0% (5·1-13·2) are HBV surface antigen positive; there is substantial geographic variation in these levels. Globally, we estimate 82·9% (76·6-88·9) of PWID mainly inject opioids and 33·0% (24·3-42·0) mainly inject stimulants. We estimate that 27·9% (20·9-36·8) of PWID globally are younger than 25 years, 21·7% (15·8-27·9) had recently (within the past year) experienced homelessness or unstable housing, and 57·9% (50·5-65·2) had a history of incarceration.

INTERPRETATION

We identified evidence of IDU in more countries than in 2008, with the new countries largely consisting of low-income and middle-income countries in Africa. Across all countries, a substantial number of PWID are living with HIV and HCV and are exposed to multiple adverse risk environments that increase health harms.

FUNDING

Australian National Drug and Alcohol Research Centre, Australian National Health and Medical Research Council, Open Society Foundation, World Health Organization, the Global Fund, and UNAIDS.

摘要

背景

共用注射吸毒(IDU)所用设备是导致疾病负担的一个重要原因,也是血源性病毒传播的一个促成因素。我们进行了一项全球性多阶段系统评价,以确定 15-64 岁人群中 IDU 的流行率;注射吸毒者(PWID)的社会人口学特征和风险因素;以及 PWID 中 HIV、丙型肝炎病毒(HCV)和乙型肝炎病毒(HBV)的流行率。

方法

根据 GATHER 和 PRISMA 指南,且不受语言限制,我们系统地检索了同行评议数据库(MEDLINE、Embase 和 PsycINFO;自 2008 年以来发表的文章,最新搜索于 2017 年 6 月进行),搜索了灰色文献(网站和数据库,2016 年 4 月至 8 月进行搜索),并向国际专家和机构发出数据请求(请求于 2016 年 10 月发出)。我们搜索了 IDU 流行率、PWID 的特征(包括性别、年龄和社会人口学及风险特征)以及 PWID 中 HIV、HCV 和 HBV 的流行率等方面的数据。选择了有关 PWID 中 IDU 流行率、HIV 抗体、HBsAg 和 HCV 抗体的合格数据,如果有多个估计值,则通过随机效应荟萃分析为每个国家进行汇总。同样,合格数据还包括女性 PWID 的百分比;年龄小于 25 岁;最近无家可归;曾被逮捕;曾被监禁;最近从事性工作、性风险或注射风险;以及主要注射的药物是阿片类药物或兴奋剂。我们按照之前的全球审查生成了区域和全球估计值。

发现

我们审查了 55671 篇论文和报告,并从 1147 份合格记录中提取了数据。在 206 个国家或地区中有 179 个记录了 IDU 的证据,涵盖了 15-64 岁人群的 99%,比 2008 年的审查增加了 31 个国家(主要在撒哈拉以南非洲和太平洋岛屿)。在 83 个国家确定了 IDU 流行率估计值。我们估计全球有 1560 万(95%置信区间 [UI] 1020-2370 万)15-64 岁的 PWID,其中 320 万(160-510 万)是女性,1250 万(750-1840 万)是男性。位置的性别构成有所不同:在北美,估计有 30.0%(95% UI 28.5-31.5)的 PWID 为女性,在澳大拉西亚为 33.4%(31.0-35.6),而在南亚为 3.1%(2.1-4.1)。全球范围内,估计有 17.8%(10.8-24.8)的 PWID 携带 HIV,52.3%(42.4-62.1)的 HCV 抗体阳性,9.0%(5.1-13.2)的 HBsAg 阳性;这些水平存在很大的地域差异。全球范围内,估计有 82.9%(76.6-88.9)的 PWID 主要注射阿片类药物,33.0%(24.3-42.0)主要注射兴奋剂。我们估计全球有 27.9%(20.9-36.8)的 PWID 年龄小于 25 岁,21.7%(15.8-27.9)最近(过去一年)经历过无家可归或不稳定的住房,57.9%(50.5-65.2)有监禁史。

解释

我们在比 2008 年更多的国家发现了 IDU 的证据,而这些新国家主要是非洲的低收入和中等收入国家。在所有国家中,大量的 PWID 携带 HIV 和 HCV,并且面临多种不利的风险环境,这会增加健康危害。

资金来源

澳大利亚国家药物和酒精研究中心、澳大利亚国家健康与医学研究理事会、开放社会基金会、世界卫生组织、全球基金和艾滋病规划署。

https://cdn.ncbi.nlm.nih.gov/pmc/blobs/6d5e/5683738/d17f7f751243/gr5.jpg
https://cdn.ncbi.nlm.nih.gov/pmc/blobs/6d5e/5683738/fcfe4ddbdc96/gr1.jpg
https://cdn.ncbi.nlm.nih.gov/pmc/blobs/6d5e/5683738/1bf5e9f4376d/gr2.jpg
https://cdn.ncbi.nlm.nih.gov/pmc/blobs/6d5e/5683738/b3aed37c8641/gr3.jpg
https://cdn.ncbi.nlm.nih.gov/pmc/blobs/6d5e/5683738/27fd3e2be26d/gr4.jpg
https://cdn.ncbi.nlm.nih.gov/pmc/blobs/6d5e/5683738/d17f7f751243/gr5.jpg
https://cdn.ncbi.nlm.nih.gov/pmc/blobs/6d5e/5683738/fcfe4ddbdc96/gr1.jpg
https://cdn.ncbi.nlm.nih.gov/pmc/blobs/6d5e/5683738/1bf5e9f4376d/gr2.jpg
https://cdn.ncbi.nlm.nih.gov/pmc/blobs/6d5e/5683738/b3aed37c8641/gr3.jpg
https://cdn.ncbi.nlm.nih.gov/pmc/blobs/6d5e/5683738/27fd3e2be26d/gr4.jpg
https://cdn.ncbi.nlm.nih.gov/pmc/blobs/6d5e/5683738/d17f7f751243/gr5.jpg

相似文献

1
Global prevalence of injecting drug use and sociodemographic characteristics and prevalence of HIV, HBV, and HCV in people who inject drugs: a multistage systematic review.全球注射吸毒流行状况以及注射吸毒者的社会人口学特征和艾滋病毒、乙肝病毒及丙肝病毒流行状况:多阶段系统评价。
Lancet Glob Health. 2017 Dec;5(12):e1192-e1207. doi: 10.1016/S2214-109X(17)30375-3. Epub 2017 Oct 23.
2
Global, regional, and national estimates of hepatitis C virus (HCV) infection incidence among people who inject drugs and number of new annual HCV infections attributable to injecting drug use: a multi-stage analysis.注射吸毒者中丙型肝炎病毒(HCV)感染发病率以及每年因注射吸毒导致的新增HCV感染病例数的全球、区域和国家估计:一项多阶段分析
Lancet Gastroenterol Hepatol. 2025 Apr;10(4):315-331. doi: 10.1016/S2468-1253(24)00442-4. Epub 2025 Feb 21.
3
Global, regional, and country-level coverage of interventions to prevent and manage HIV and hepatitis C among people who inject drugs: a systematic review.全球、区域和国家层面预防和管理注射吸毒人群中艾滋病毒和丙型肝炎的干预措施的覆盖情况:系统评价。
Lancet Glob Health. 2017 Dec;5(12):e1208-e1220. doi: 10.1016/S2214-109X(17)30373-X. Epub 2017 Oct 23.
4
Global, regional, and country-level coverage of testing and treatment for HIV and hepatitis C infection among people who inject drugs: a systematic review.全球、区域和国家层面在注射吸毒人群中开展 HIV 和丙型肝炎感染检测和治疗的情况:系统评价。
Lancet Glob Health. 2023 Dec;11(12):e1885-e1898. doi: 10.1016/S2214-109X(23)00461-8.
5
Needle syringe programmes and opioid substitution therapy for preventing hepatitis C transmission in people who inject drugs.针具交换计划和阿片类药物替代疗法预防注射吸毒者丙型肝炎传播
Cochrane Database Syst Rev. 2017 Sep 18;9(9):CD012021. doi: 10.1002/14651858.CD012021.pub2.
6
Epidemiology of injecting drug use, prevalence of injecting-related harm, and exposure to behavioural and environmental risks among people who inject drugs: a systematic review.注射吸毒的流行病学、与注射相关的危害的流行率,以及注射吸毒者的行为和环境风险的暴露情况:系统评价。
Lancet Glob Health. 2023 May;11(5):e659-e672. doi: 10.1016/S2214-109X(23)00057-8. Epub 2023 Mar 27.
7
Effectiveness of needle and syringe Programmes in people who inject drugs - An overview of systematic reviews.注射吸毒者中针头和注射器计划的有效性——系统评价概述
BMC Public Health. 2017 Apr 11;17(1):309. doi: 10.1186/s12889-017-4210-2.
8
Global epidemiology of injecting drug use and HIV among people who inject drugs: a systematic review.注射吸毒人群中注射吸毒与艾滋病毒的全球流行病学:一项系统评价。
Lancet. 2008 Nov 15;372(9651):1733-45. doi: 10.1016/S0140-6736(08)61311-2. Epub 2008 Sep 23.
9
Hepatitis B/C in the countries of the EU/EEA: a systematic review of the prevalence among at-risk groups.欧盟/欧洲经济区国家的乙型/丙型肝炎:对高危人群患病率的系统评价。
BMC Infect Dis. 2018 Feb 12;18(1):79. doi: 10.1186/s12879-018-2988-x.
10
Drugs for preventing postoperative nausea and vomiting in adults after general anaesthesia: a network meta-analysis.成人全身麻醉后预防术后恶心呕吐的药物:网状Meta分析
Cochrane Database Syst Rev. 2020 Oct 19;10(10):CD012859. doi: 10.1002/14651858.CD012859.pub2.

引用本文的文献

1
Episodic memory and inhibitory control in people who inject substances results of cohort COSINUS study.注射毒品者的情景记忆与抑制控制:队列研究COSINUS的结果
BMC Psychiatry. 2025 Sep 2;25(1):853. doi: 10.1186/s12888-025-07223-2.
2
Cardiac Assessment of Individuals with Opioid Use Disorder under Methadone Treatment.美沙酮治疗下阿片类物质使用障碍个体的心脏评估
J Res Pharm Pract. 2025 Aug 7;14(2):59-65. doi: 10.4103/jrpp.jrpp_15_25. eCollection 2025 Apr-Jun.
3
Leveraging Injection Networks to Prevent HIV and Other Blood Borne Infections Among People Who Inject Drugs in Kenya: Design and Rationale.

本文引用的文献

1
Model projections on the impact of HCV treatment in the prevention of HCV transmission among people who inject drugs in Europe.模型预测在欧洲,HCV 治疗对预防注射吸毒人群中 HCV 传播的影响。
J Hepatol. 2018 Mar;68(3):402-411. doi: 10.1016/j.jhep.2017.10.010. Epub 2018 Jan 8.
2
Global, regional, and country-level coverage of interventions to prevent and manage HIV and hepatitis C among people who inject drugs: a systematic review.全球、区域和国家层面预防和管理注射吸毒人群中艾滋病毒和丙型肝炎的干预措施的覆盖情况:系统评价。
Lancet Glob Health. 2017 Dec;5(12):e1208-e1220. doi: 10.1016/S2214-109X(17)30373-X. Epub 2017 Oct 23.
3
利用注射网络预防肯尼亚注射吸毒者中的艾滋病毒和其他血液传播感染:设计与原理
Res Sq. 2025 Aug 20:rs.3.rs-7401891. doi: 10.21203/rs.3.rs-7401891/v1.
4
Direct-Acting Antiviral Initiation Among People With Hepatitis C Virus (HCV) and HIV on Antiretroviral Therapy in the United States and Canada: Factors Driving the HCV Treatment Gap.美国和加拿大接受抗逆转录病毒治疗的丙型肝炎病毒(HCV)合并人类免疫缺陷病毒(HIV)感染者中直接抗病毒药物的起始治疗:导致丙型肝炎病毒治疗差距的因素
Open Forum Infect Dis. 2025 Aug 4;12(8):ofaf454. doi: 10.1093/ofid/ofaf454. eCollection 2025 Aug.
5
Risk Factors for Hepatitis C Virus Among the General Population in Sub-Saharan Africa-An Analysis of Systematic Review Data.撒哈拉以南非洲普通人群中丙型肝炎病毒的危险因素——系统评价数据分析
J Viral Hepat. 2025 Oct;32(10):e70065. doi: 10.1111/jvh.70065.
6
Hepatitis C Virus: Epidemiological Challenges and Global Strategies for Elimination.丙型肝炎病毒:流行病学挑战与全球消除策略
Viruses. 2025 Jul 31;17(8):1069. doi: 10.3390/v17081069.
7
Comparison of registered and survey-based modes of HIV transmission in 2021-2023: Cross-sectional study in the Kyrgyz Republic.2021 - 2023年吉尔吉斯共和国基于登记和调查的艾滋病毒传播模式比较:横断面研究
PLoS One. 2025 Aug 19;20(8):e0330210. doi: 10.1371/journal.pone.0330210. eCollection 2025.
8
Life-years lost associated with mental disorders in people with HIV: a cohort study in South Africa, Canada and the United States.与艾滋病毒感染者精神障碍相关的生命年损失:南非、加拿大和美国的一项队列研究。
J Int AIDS Soc. 2025 Aug;28(8):e70023. doi: 10.1002/jia2.70023.
9
Common mental health outcomes and access to support services among adolescents living with HIV in sub-Saharan Africa: a protocol for a systematic review.撒哈拉以南非洲地区感染艾滋病毒青少年的常见心理健康结果及获得支持服务的情况:一项系统评价方案
BMJ Open. 2025 Aug 13;15(8):e092510. doi: 10.1136/bmjopen-2024-092510.
10
Maternal opioid use with and without hepatitis C infection disrupts the structure and immune landscape of the maternal-fetal interface.患有和未患有丙型肝炎感染的孕妇使用阿片类药物会破坏母胎界面的结构和免疫格局。
bioRxiv. 2025 Jul 31:2025.07.30.667651. doi: 10.1101/2025.07.30.667651.
Risk factors for hepatitis C seropositivity among young people who inject drugs in New York City: Implications for prevention.
纽约市注射毒品的年轻人中丙型肝炎血清学阳性的风险因素:对预防的启示。
PLoS One. 2017 May 19;12(5):e0177341. doi: 10.1371/journal.pone.0177341. eCollection 2017.
4
Differential experiences of Mexican policing by people who inject drugs residing in Tijuana and San Diego.居住在蒂华纳和圣地亚哥的注射吸毒者对墨西哥治安的不同体验。
Int J Drug Policy. 2017 Mar;41:132-139. doi: 10.1016/j.drugpo.2016.12.010. Epub 2017 Jan 19.
5
Estimating the burden of disease attributable to injecting drug use as a risk factor for HIV, hepatitis C, and hepatitis B: findings from the Global Burden of Disease Study 2013.估算因注射吸毒作为 HIV、丙型肝炎和乙型肝炎的风险因素而导致的疾病负担:来自 2013 年全球疾病负担研究的结果。
Lancet Infect Dis. 2016 Dec;16(12):1385-1398. doi: 10.1016/S1473-3099(16)30325-5. Epub 2016 Sep 21.
6
Sex Work as an Emerging Risk Factor for Human Immunodeficiency Virus Seroconversion Among People who Inject Drugs in the SurvUDI Network.性工作是SurvUDI网络中注射毒品者感染人类免疫缺陷病毒血清转化的一个新出现的风险因素。
Sex Transm Dis. 2016 Oct;43(10):648-55. doi: 10.1097/OLQ.0000000000000504.
7
Non-medical use of prescription opioids is associated with heroin initiation among US veterans: a prospective cohort study.美国退伍军人中处方阿片类药物的非医疗使用与开始使用海洛因有关:一项前瞻性队列研究。
Addiction. 2016 Nov;111(11):2021-2031. doi: 10.1111/add.13491. Epub 2016 Aug 23.
8
Prevention of transmission of HIV, hepatitis B virus, hepatitis C virus, and tuberculosis in prisoners.预防囚犯中 HIV、乙肝病毒、丙肝病毒和结核杆菌的传播。
Lancet. 2016 Sep 10;388(10049):1115-1126. doi: 10.1016/S0140-6736(16)30769-3. Epub 2016 Jul 14.
9
The perfect storm: incarceration and the high-risk environment perpetuating transmission of HIV, hepatitis C virus, and tuberculosis in Eastern Europe and Central Asia.完美风暴:监禁与东欧和中亚地区助长艾滋病毒、丙型肝炎病毒及结核病传播的高风险环境
Lancet. 2016 Sep 17;388(10050):1228-48. doi: 10.1016/S0140-6736(16)30856-X. Epub 2016 Jul 14.
10
Clinical care of incarcerated people with HIV, viral hepatitis, or tuberculosis.对感染艾滋病毒、病毒性肝炎或结核病的在押人员的临床护理。
Lancet. 2016 Sep 10;388(10049):1103-1114. doi: 10.1016/S0140-6736(16)30379-8. Epub 2016 Jul 14.