Suppr超能文献

驱动蛋白-1结合以及阿尔卡迪蛋白α货物从高尔基体输出需要阿尔卡迪蛋白α酸性区域内多个位点的磷酸化。

Phosphorylation of multiple sites within an acidic region of Alcadein α is required for kinesin-1 association and Golgi exit of Alcadein α cargo.

作者信息

Sobu Yuriko, Furukori Keiko, Chiba Kyoko, Nairn Angus C, Kinjo Masataka, Hata Saori, Suzuki Toshiharu

机构信息

Laboratory of Neuroscience, Graduate School of Pharmaceutical Sciences, Hokkaido University, Sapporo 060-0812, Japan.

Department of Psychiatry, Yale University School of Medicine, New Haven, CT 06508.

出版信息

Mol Biol Cell. 2017 Dec 15;28(26):3844-3856. doi: 10.1091/mbc.E17-05-0301. Epub 2017 Nov 1.

Abstract

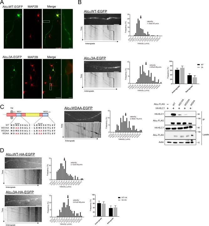
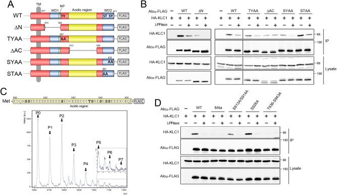
Alcadein α (Alcα) is a major cargo of kinesin-1 that is subjected to anterograde transport in neuronal axons. Two tryptophan- and aspartic acid-containing (WD) motifs located in its cytoplasmic domain directly bind the tetratricopeptide repeat (TPR) motifs of the kinesin light chain (KLC), which activate kinesin-1 and recruit kinesin-1 to Alcα cargo. We found that phosphorylation of three serine residues in the acidic region located between the two WD motifs is required for interaction with KLC. Phosphorylation of these serine residues may alter the disordered structure of the acidic region to induce direct association with KLC. Replacement of these serines with Ala results in a mutant that is unable to bind kinesin-1, which impairs exit of Alcα cargo from the Golgi. Despite this deficiency, the compromised Alcα mutant was still transported, albeit improperly by vesicles following missorting of the Alcα mutant with amyloid β-protein precursor (APP) cargo. This suggests that APP partially compensates for defective Alcα in anterograde transport by providing an alternative cargo receptor for kinesin-1.

摘要

阿尔卡德因α(Alcα)是驱动蛋白-1的主要货物,在神经元轴突中进行顺行运输。位于其胞质结构域的两个含色氨酸和天冬氨酸(WD)基序直接结合驱动蛋白轻链(KLC)的四肽重复(TPR)基序,从而激活驱动蛋白-1并将驱动蛋白-1招募到Alcα货物上。我们发现,两个WD基序之间酸性区域的三个丝氨酸残基磷酸化是与KLC相互作用所必需的。这些丝氨酸残基的磷酸化可能会改变酸性区域的无序结构,从而诱导与KLC直接结合。将这些丝氨酸替换为丙氨酸会产生一个无法结合驱动蛋白-1的突变体,这会损害Alcα货物从高尔基体的输出。尽管存在这种缺陷,但受损的Alcα突变体仍被运输,尽管在Alcα突变体与淀粉样β蛋白前体(APP)货物错分选后,由囊泡进行的运输并不正常。这表明APP通过为驱动蛋白-1提供替代货物受体,部分补偿了Alcα在顺行运输中的缺陷。

https://cdn.ncbi.nlm.nih.gov/pmc/blobs/a69f/5739299/099d689a9375/3844fig1.jpg

文献检索

告别复杂PubMed语法,用中文像聊天一样搜索,搜遍4000万医学文献。AI智能推荐,让科研检索更轻松。

立即免费搜索

文件翻译

保留排版,准确专业,支持PDF/Word/PPT等文件格式,支持 12+语言互译。

免费翻译文档

深度研究

AI帮你快速写综述,25分钟生成高质量综述,智能提取关键信息,辅助科研写作。

立即免费体验