Suppr超能文献

报春苣苔的完整叶绿体基因组以及用于群体遗传学和系统发育研究的高多态性位点开发的两种新策略。

The complete chloroplast genome of Primulina and two novel strategies for development of high polymorphic loci for population genetic and phylogenetic studies.

作者信息

Feng Chao, Xu Meizhen, Feng Chen, von Wettberg Eric J B, Kang Ming

机构信息

Key Laboratory of Plant Resources Conservation and Sustainable Utilization, South China Botanical Garden, Chinese Academy of Sciences, 723 Xingke Road, Guangzhou, 510650, China.

University of Chinese Academy of Sciences, Beijing, 100049, China.

出版信息

BMC Evol Biol. 2017 Nov 7;17(1):224. doi: 10.1186/s12862-017-1067-z.

Abstract

BACKGROUND

Primulina Hance is an emerging model for studying evolutionary divergence, adaptation and speciation of the karst flora. However, phylogenetic relationships within the genus have not been resolved due to low variation detected in the cpDNA regions. Chloroplast genomes can provide important information for phylogenetic and population genetic studies. Recent advances in next-generation sequencing (NGS) techniques greatly facilitate sequencing whole chloroplast genomes for multiple individuals. Consequently, novel strategies for development of highly polymorphic loci for population genetic and phylogenetic studies based on NGS data are needed.

METHODS

For development of high polymorphic loci for population genetic and phylogenetic studies, two novel strategies are proposed here. The first protocol develops lineage-specific highly variable markers from the true high variation regions (Con_Seas) across whole cp genomes, instead of traditional noncoding regions. The pipeline has been integrated into a single perl script, and named "Con_Sea_Identification_and_PIC_Calculation". The second method assembles chloroplast fragments (poTs) and sub-super-marker (CpContigs) through our "SACRing" pipeline. This approach can fundamentally alter the strategies used in phylogenetic and population genetic studies based on cp markers, facilitating a transition from traditional Sanger sequencing to RAD-Seq. Both of these scripts are available at https://github.com/scbgfengchao/ .

RESULTS

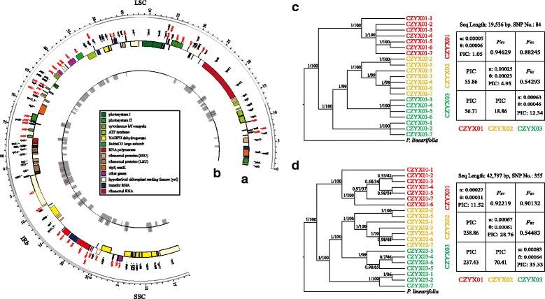
Three complete Primulina chloroplast genomes were assembled from genome survey data, and then two novel strategies were developed to yield highly polymorphic markers. For experimental evaluation of the first protocol, a set of Primulina species were used for PCR amplification. The results showed that these newly developed markers are more variable than traditional ones, and seem to be a better choice for phylogenetic and population studies in Primulin a. The second method was also successfully applied in population genetic studies of 21 individuals from three natural populations of Primulina.

CONCLUSIONS

These two novel strategies may provide a pathway for similar research in other non-model species. The newly developed high polymorphic loci in this study will promote further the phylogenetic and population genetic studies in Primulina and other genera of the family Gesneriaceae.

摘要

背景

报春苣苔是研究喀斯特植物区系进化分歧、适应性和物种形成的新兴模式植物。然而,由于叶绿体DNA区域检测到的变异较低,该属内的系统发育关系尚未得到解决。叶绿体基因组可为系统发育和群体遗传学研究提供重要信息。新一代测序(NGS)技术的最新进展极大地促进了对多个个体的全叶绿体基因组进行测序。因此,需要基于NGS数据开发用于群体遗传学和系统发育研究的高多态性位点的新策略。

方法

为了开发用于群体遗传学和系统发育研究的高多态性位点,本文提出了两种新策略。第一种方案是从整个叶绿体基因组的真正高变异区域(Con_Seas)开发谱系特异性高变标记,而不是传统的非编码区域。该流程已集成到一个Perl脚本中,并命名为“Con_Sea_Identification_and_PIC_Calculation”。第二种方法通过我们的“SACRing”流程组装叶绿体片段(poTs)和亚超级标记(CpContigs)。这种方法可以从根本上改变基于叶绿体标记的系统发育和群体遗传学研究中使用的策略,促进从传统的桑格测序向RAD-Seq的转变。这两个脚本均可在https://github.com/scbgfengchao/ 上获取。

结果

从基因组调查数据中组装了三个完整的报春苣苔叶绿体基因组,然后开发了两种新策略以产生高多态性标记。为了对第一种方案进行实验评估,使用了一组报春苣苔物种进行PCR扩增。结果表明,这些新开发的标记比传统标记具有更高的变异性,似乎是报春苣苔系统发育和群体研究的更好选择。第二种方法也成功应用于来自报春苣苔三个自然种群的21个个体的群体遗传学研究。

结论

这两种新策略可能为其他非模式物种的类似研究提供一条途径。本研究中新开发的高多态性位点将进一步推动报春苣苔以及苦苣苔科其他属的系统发育和群体遗传学研究。

https://cdn.ncbi.nlm.nih.gov/pmc/blobs/1b80/5678776/79aa4721f49f/12862_2017_1067_Fig1_HTML.jpg

文献AI研究员

20分钟写一篇综述,助力文献阅读效率提升50倍。

立即体验

用中文搜PubMed

大模型驱动的PubMed中文搜索引擎

马上搜索

文档翻译

学术文献翻译模型,支持多种主流文档格式。

立即体验