Suppr超能文献

一种使用网络拓扑结构和基于规则的分层弧合并策略的社区检测算法。

A community detection algorithm using network topologies and rule-based hierarchical arc-merging strategies.

作者信息

Fu Yu-Hsiang, Huang Chung-Yuan, Sun Chuen-Tsai

机构信息

Department of Computer Science, National Chiao Tung University, Hsinchu, Taiwan.

Department of Computer Science and Information Engineering, School of Electrical and Computer Engineering, College of Engineering, Chang Gung University, Taoyuan, Taiwan.

出版信息

PLoS One. 2017 Nov 9;12(11):e0187603. doi: 10.1371/journal.pone.0187603. eCollection 2017.

Abstract

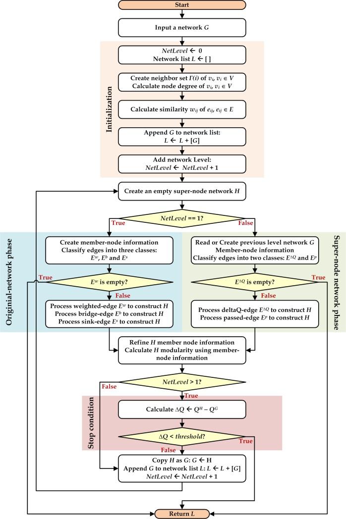
The authors use four criteria to examine a novel community detection algorithm: (a) effectiveness in terms of producing high values of normalized mutual information (NMI) and modularity, using well-known social networks for testing; (b) examination, meaning the ability to examine mitigating resolution limit problems using NMI values and synthetic networks; (c) correctness, meaning the ability to identify useful community structure results in terms of NMI values and Lancichinetti-Fortunato-Radicchi (LFR) benchmark networks; and (d) scalability, or the ability to produce comparable modularity values with fast execution times when working with large-scale real-world networks. In addition to describing a simple hierarchical arc-merging (HAM) algorithm that uses network topology information, we introduce rule-based arc-merging strategies for identifying community structures. Five well-studied social network datasets and eight sets of LFR benchmark networks were employed to validate the correctness of a ground-truth community, eight large-scale real-world complex networks were used to measure its efficiency, and two synthetic networks were used to determine its susceptibility to two resolution limit problems. Our experimental results indicate that the proposed HAM algorithm exhibited satisfactory performance efficiency, and that HAM-identified and ground-truth communities were comparable in terms of social and LFR benchmark networks, while mitigating resolution limit problems.

摘要

作者使用四个标准来检验一种新型社区检测算法

(a) 在使用知名社交网络进行测试时,根据产生高归一化互信息(NMI)值和模块化值的有效性;(b) 检验,即使用NMI值和合成网络检验缓解分辨率限制问题的能力;(c) 正确性,即在NMI值和Lancichinetti-Fortunato-Radicchi(LFR)基准网络方面识别有用社区结构结果的能力;以及(d) 可扩展性,即在处理大规模真实世界网络时以快速执行时间产生可比模块化值的能力。除了描述一种使用网络拓扑信息的简单分层弧合并(HAM)算法外,我们还引入了基于规则的弧合并策略来识别社区结构。使用五个经过充分研究的社交网络数据集和八组LFR基准网络来验证真实社区的正确性,使用八个大规模真实世界复杂网络来衡量其效率,并使用两个合成网络来确定其对两个分辨率限制问题的敏感性。我们的实验结果表明,所提出的HAM算法表现出令人满意的性能效率,并且在社交和LFR基准网络方面,HAM识别的社区与真实社区具有可比性,同时缓解了分辨率限制问题。

https://cdn.ncbi.nlm.nih.gov/pmc/blobs/c919/5679540/ae4c9e41dd64/pone.0187603.g001.jpg

文献AI研究员

20分钟写一篇综述,助力文献阅读效率提升50倍。

立即体验

用中文搜PubMed

大模型驱动的PubMed中文搜索引擎

马上搜索

文档翻译

学术文献翻译模型,支持多种主流文档格式。

立即体验