Suppr超能文献

依维莫司联合 Ku0063794 方案通过自噬的矛盾抑制促进肝癌细胞的抗癌作用。

Everolimus Plus Ku0063794 Regimen Promotes Anticancer Effects against Hepatocellular Carcinoma Cells through the Paradoxical Inhibition of Autophagy.

机构信息

Department of Surgery, Daejeon St. Mary's Hospital, College of Medicine, The Catholic University of Korea, Daejeon, Korea.

Department of Surgery, Uijeongbu St. Mary's Hospital, College of Medicine, The Catholic University of Korea, Uijeongbu, Korea.

出版信息

Cancer Res Treat. 2018 Jul;50(3):1023-1038. doi: 10.4143/crt.2017.085. Epub 2017 Nov 9.

Abstract

PURPOSE

Everolimus only inhibits mammalian target of rapamycin complex 1 (mTORC1), whereas Ku0063794 inhibits both mTORC1 and mTORC2. Although they have similar anticancer effects, their combination has a synergistic effect against hepatocellular carcinoma (HCC) cells. We aimed to determine the mechanism underlying the synergistic effects of everolimus and Ku0063794 associated with autophagy in HCC cells.

MATERIALS AND METHODS

We compared the effects of everolimus and Ku0063794, individually or in combination, on both the in vitro and in vivo models of HCCs.

RESULTS

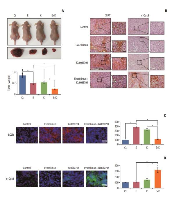
HepG2 cells treated with both agents had significantly lower rates of cell proliferation and higher apoptosis than the individual monotherapies (p < 0.05). Autophagic studies consistently indicated that, unlike the monotherapies, the combination therapy significantly reduced autophagy (p < 0.05). Autophagic blockage directly promoted the pro-apoptotic effects of combination therapy, suggesting autophagy as the survival mechanism of HCC cells. Unlike the monotherapies, combination therapy showed the potential to inhibit sirtuin 1 (SIRT1), the positive regulator of autophagy. SIRT1 overexpression abrogated the autophagy-inhibiting and pro-apoptotic effects of combination therapy. In a nude mouse xenograft model, the shrinkage of tumors was more prominent in mice treated with combination therapy than in mice treated with the respective monotherapies (p < 0.05). The immunohistochemical and immunofluorescence stains of the tumor obtained from the xenograft model showed that combination therapy had the potential of reducing autophagy and promoting apoptosis.

CONCLUSION

The combination of everolimus and Ku0063794 potentiates anticancer effects on HCCs through a decrease in autophagy, which is prompted by SIRT1 downregulation.

摘要

目的

依维莫司仅抑制哺乳动物雷帕霉素靶蛋白复合物 1(mTORC1),而 Ku0063794 则同时抑制 mTORC1 和 mTORC2。尽管它们具有相似的抗癌作用,但它们的联合使用对肝癌(HCC)细胞具有协同作用。我们旨在确定依维莫司和 Ku0063794 与自噬相关联在 HCC 细胞中协同作用的机制。

材料和方法

我们比较了依维莫司和 Ku0063794 单独或联合使用对 HCC 的体外和体内模型的影响。

结果

与单独使用两种药物相比,用两种药物处理的 HepG2 细胞的细胞增殖率显著降低,细胞凋亡率显著升高(p < 0.05)。自噬研究一致表明,与单独用药不同,联合治疗显著减少了自噬(p < 0.05)。自噬阻断直接促进了联合治疗的促凋亡作用,提示自噬是 HCC 细胞的存活机制。与单独用药不同,联合治疗显示出抑制沉默信息调节因子 1(SIRT1)的潜力,SIRT1 是自噬的正调节因子。SIRT1 过表达消除了联合治疗的自噬抑制和促凋亡作用。在裸鼠异种移植模型中,与单独使用药物相比,联合治疗组小鼠的肿瘤缩小更为明显(p < 0.05)。从异种移植模型获得的肿瘤的免疫组化和免疫荧光染色显示,联合治疗具有减少自噬和促进凋亡的潜力。

结论

依维莫司和 Ku0063794 的联合使用通过下调 SIRT1 减少自噬,从而增强对 HCC 的抗癌作用。

https://cdn.ncbi.nlm.nih.gov/pmc/blobs/61a1/6056969/a793b5b0b125/crt-2017-085f1.jpg

文献AI研究员

20分钟写一篇综述,助力文献阅读效率提升50倍。

立即体验

用中文搜PubMed

大模型驱动的PubMed中文搜索引擎

马上搜索

文档翻译

学术文献翻译模型,支持多种主流文档格式。

立即体验