Animal Genomics, Institute of Agricultural Sciences, ETH Zurich, 8092, Zurich, Switzerland.
Agriculture Research Division, Agriculture Victoria, Department of Economic Development, Jobs, Transport and Resources, AgriBio, VIC, 3083, Australia.
BMC Genomics. 2017 Nov 9;18(1):853. doi: 10.1186/s12864-017-4263-8.
Genotyping and whole-genome sequencing data have been generated for hundreds of thousands of cattle. International consortia used these data to compile imputation reference panels that facilitate the imputation of sequence variant genotypes for animals that have been genotyped using dense microarrays. Association studies with imputed sequence variant genotypes allow for the characterization of quantitative trait loci (QTL) at nucleotide resolution particularly when individuals from several breeds are included in the mapping populations.
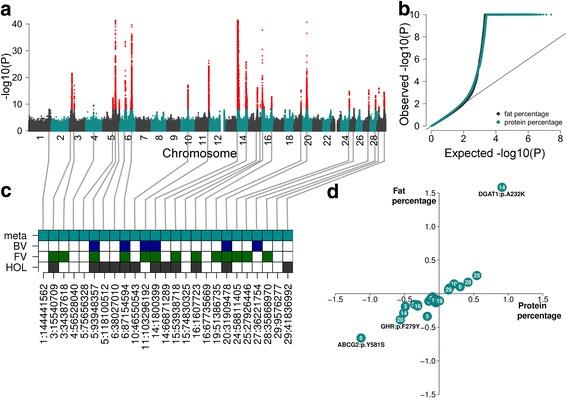
We imputed genotypes for 28 million sequence variants in 17,229 cattle of the Braunvieh, Fleckvieh and Holstein breeds in order to compile large mapping populations that provide high power to identify QTL for milk production traits. Association tests between imputed sequence variant genotypes and fat and protein percentages in milk uncovered between six and thirteen QTL (P < 1e-8) per breed. Eight of the detected QTL were significant in more than one breed. We combined the results across breeds using meta-analysis and identified a total of 25 QTL including six that were not significant in the within-breed association studies. Two missense mutations in the ABCG2 (p.Y581S, rs43702337, P = 4.3e-34) and GHR (p.F279Y, rs385640152, P = 1.6e-74) genes were the top variants at QTL on chromosomes 6 and 20. Another known causal missense mutation in the DGAT1 gene (p.A232K, rs109326954, P = 8.4e-1436) was the second top variant at a QTL on chromosome 14 but its allelic substitution effects were inconsistent across breeds. It turned out that the conflicting allelic substitution effects resulted from flaws in the imputed genotypes due to the use of a multi-breed reference population for genotype imputation.
Many QTL for milk production traits segregate across breeds and across-breed meta-analysis has greater power to detect such QTL than within-breed association testing. Association testing between imputed sequence variant genotypes and phenotypes of interest facilitates identifying causal mutations provided the accuracy of imputation is high. However, true causal mutations may remain undetected when the imputed sequence variant genotypes contain flaws. It is highly recommended to validate the effect of known causal variants in order to assess the ability to detect true causal mutations in association studies with imputed sequence variants.
已经为数十万头牛生成了基因分型和全基因组测序数据。国际财团利用这些数据编制了 imputation 参考面板,以促进使用密集型微阵列对已进行基因分型的动物进行序列变异基因型的推断。使用 imputed 序列变异基因型进行关联研究可以在核苷酸分辨率下对数量性状基因座 (QTL) 进行特征描述,特别是当来自几个品种的个体被纳入映射群体时。
我们推断了 17229 头 Braunvieh、Fleckvieh 和荷斯坦品种牛的 2800 万个序列变异的基因型,以编制大型映射群体,为鉴定产奶性状的 QTL 提供高功效。在每个品种中,推断的序列变异基因型与乳脂肪和蛋白质百分比之间的关联测试揭示了 6 到 13 个 QTL(P < 1e-8)。在两个以上品种中发现的 8 个 QTL 具有统计学意义。我们使用荟萃分析综合了跨品种的结果,总共鉴定了 25 个 QTL,其中包括在品种内关联研究中不显著的 6 个 QTL。ABCG2 基因中的两个错义突变 (p.Y581S,rs43702337,P = 4.3e-34) 和 GHR 基因中的一个错义突变 (p.F279Y,rs385640152,P = 1.6e-74) 是第 6 号和第 20 号染色体上 QTL 的顶级变体。DGAT1 基因中的另一个已知的因果错义突变 (p.A232K,rs109326954,P = 8.4e-1436) 是第 14 号染色体上 QTL 的第二个顶级变体,但在不同品种之间其等位基因替代效应不一致。事实证明,由于使用多品种参考群体进行基因分型,推断的基因型存在缺陷,导致了冲突的等位基因替代效应。
许多产奶性状的 QTL 在品种间分离,跨品种荟萃分析比品种内关联测试更有能力检测到这种 QTL。推断的序列变异基因型与感兴趣的表型之间的关联测试有助于识别因果突变,前提是推断的准确性很高。然而,当推断的序列变异基因型存在缺陷时,真正的因果突变可能仍然未被发现。强烈建议验证已知因果变体的效果,以评估在使用推断的序列变体进行关联研究时检测真正因果突变的能力。