• 文献检索
  • 文档翻译
  • 深度研究
  • 学术资讯
  • Suppr Zotero 插件Zotero 插件
  • 邀请有礼
  • 套餐&价格
  • 历史记录
应用&插件
Suppr Zotero 插件Zotero 插件浏览器插件Mac 客户端Windows 客户端微信小程序
定价
高级版会员购买积分包购买API积分包
服务
文献检索文档翻译深度研究API 文档MCP 服务
关于我们
关于 Suppr公司介绍联系我们用户协议隐私条款
关注我们

Suppr 超能文献

核心技术专利:CN118964589B侵权必究
粤ICP备2023148730 号-1Suppr @ 2026

文献检索

告别复杂PubMed语法,用中文像聊天一样搜索,搜遍4000万医学文献。AI智能推荐,让科研检索更轻松。

立即免费搜索

文件翻译

保留排版,准确专业,支持PDF/Word/PPT等文件格式,支持 12+语言互译。

免费翻译文档

深度研究

AI帮你快速写综述,25分钟生成高质量综述,智能提取关键信息,辅助科研写作。

立即免费体验

敲低 SOX2OT 通过上调 miR-194-5p 和 miR-122 的表达抑制脑胶质瘤干细胞的恶性生物学行为。

Knockdown of SOX2OT inhibits the malignant biological behaviors of glioblastoma stem cells via up-regulating the expression of miR-194-5p and miR-122.

机构信息

Department of Neurobiology, College of Basic Medicine, China Medical University, Shenyang, 110122, People's Republic of China.

Key Laboratory of Cell Biology, Ministry of Public Health of China, and Key Laboratory of Medical Cell Biology, Ministry of Education of China, China Medical University, Shenyang, 110122, People's Republic of China.

出版信息

Mol Cancer. 2017 Nov 13;16(1):171. doi: 10.1186/s12943-017-0737-1.

DOI:10.1186/s12943-017-0737-1
PMID:29132362
原文链接:https://pmc.ncbi.nlm.nih.gov/articles/PMC5683208/
Abstract

BACKGROUND

Accumulating evidence has highlighted the potential role of long non-coding RNAs (lncRNAs) in the biological behaviors of glioblastoma stem cells (GSCs). Here, we elucidated the function and possible molecular mechanisms of the effect of lncRNA-SOX2OT on the biological behaviors of GSCs.

RESULTS

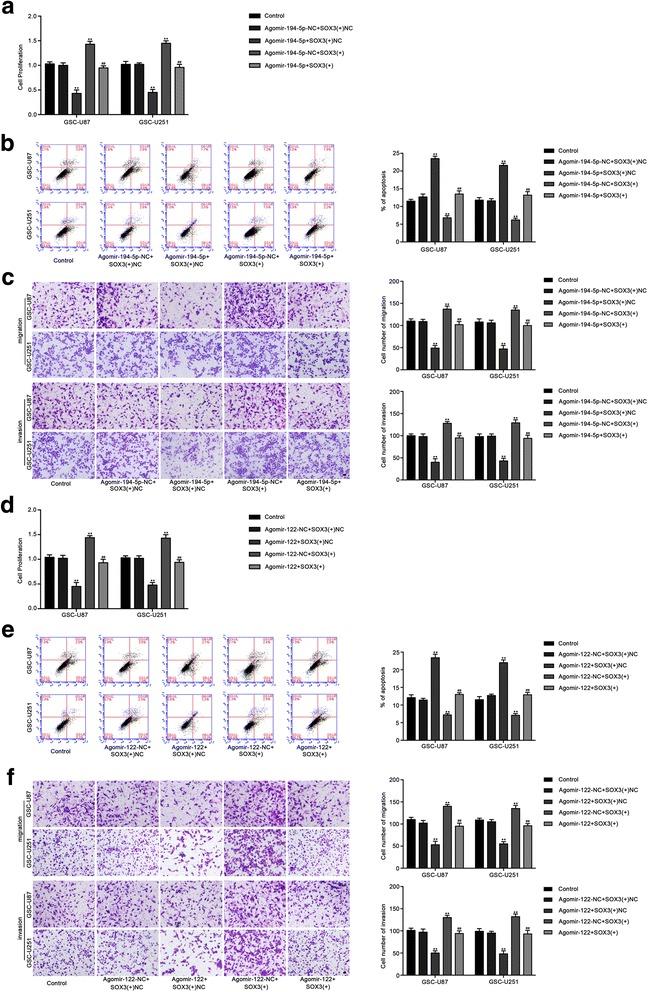
Real-time PCR demonstrated that SOX2OT expression was up-regulated in glioma tissues and GSCs. Knockdown of SOX2OT inhibited the proliferation, migration and invasion of GSCs, and promoted GSCs apoptosis. MiR-194-5p and miR-122 were down-regulated in human glioma tissues and GSCs, and miR-194-5p and miR-122 respectively exerted tumor-suppressive functions by inhibiting the proliferation, migration and invasion of GSCs, while promoting GSCs apoptosis. Knockdown of SOX2OT significantly increased the expression of miR-194-5p and miR-122 in GSCs. Dual-luciferase reporter assay revealed that SOX2OT bound to both miR-194-5p and miR-122. SOX3 and TDGF-1 were up-regulated in human glioma tissues and GSCs. Knockdown of SOX3 inhibited the proliferation, migration and invasion of GSCs, promoted GSCs apoptosis, and decreased TDGF-1 mRNA and protein expression through direct binding to the TDGF-1 promoter. Over-expression of miR-194-5p and miR-122 decreased the mRNA and protein expression of SOX3 by targeting its 3'UTR. Knockdown of TDGF-1 inhibited the proliferation, migration and invasion of GSCs, promoted GSCs apoptosis, and inhibited the JAK/STAT signaling pathway. Furthermore, SOX3 knockdown also inhibited the SOX2OT expression through direct binding to the SOX2OT promoter and formed a positive feedback loop.

CONCLUSION

This study is the first to demonstrate that the SOX2OT-miR-194-5p/miR-122-SOX3-TDGF-1 pathway forms a positive feedback loop and regulates the biological behaviors of GSCs, and these findings might provide a novel strategy for glioma treatment.

摘要

背景

越来越多的证据表明长链非编码 RNA(lncRNA)在神经胶质瘤干细胞(GSCs)的生物学行为中发挥着潜在作用。在这里,我们阐述了 lncRNA-SOX2OT 对 GSCs 生物学行为的影响的功能和可能的分子机制。

结果

实时 PCR 表明,SOX2OT 在神经胶质瘤组织和 GSCs 中表达上调。SOX2OT 敲低抑制 GSCs 的增殖、迁移和侵袭,并促进 GSCs 凋亡。miR-194-5p 和 miR-122 在人神经胶质瘤组织和 GSCs 中下调,miR-194-5p 和 miR-122 分别通过抑制 GSCs 的增殖、迁移和侵袭,促进 GSCs 凋亡,发挥肿瘤抑制作用。SOX2OT 敲低显著增加了 GSCs 中 miR-194-5p 和 miR-122 的表达。双荧光素酶报告基因实验显示,SOX2OT 与 miR-194-5p 和 miR-122 结合。SOX3 和 TDGF-1 在人神经胶质瘤组织和 GSCs 中上调。SOX3 敲低抑制 GSCs 的增殖、迁移和侵袭,促进 GSCs 凋亡,并通过直接结合 TDGF-1 启动子降低 TDGF-1 mRNA 和蛋白表达。miR-194-5p 和 miR-122 的过表达通过靶向其 3'UTR 降低 SOX3 的 mRNA 和蛋白表达。TDGF-1 敲低抑制 GSCs 的增殖、迁移和侵袭,促进 GSCs 凋亡,并抑制 JAK/STAT 信号通路。此外,SOX3 敲低还通过直接结合 SOX2OT 启动子抑制 SOX2OT 的表达,并形成正反馈回路。

结论

本研究首次证明 SOX2OT-miR-194-5p/miR-122-SOX3-TDGF-1 通路形成正反馈回路,调节 GSCs 的生物学行为,这些发现可能为神经胶质瘤的治疗提供新的策略。

https://cdn.ncbi.nlm.nih.gov/pmc/blobs/2521/5683208/becb40a11b59/12943_2017_737_Fig9_HTML.jpg
https://cdn.ncbi.nlm.nih.gov/pmc/blobs/2521/5683208/1442ef130dc0/12943_2017_737_Fig1_HTML.jpg
https://cdn.ncbi.nlm.nih.gov/pmc/blobs/2521/5683208/a89684cc5dca/12943_2017_737_Fig2_HTML.jpg
https://cdn.ncbi.nlm.nih.gov/pmc/blobs/2521/5683208/e1827e674475/12943_2017_737_Fig3_HTML.jpg
https://cdn.ncbi.nlm.nih.gov/pmc/blobs/2521/5683208/369408a7eb10/12943_2017_737_Fig4_HTML.jpg
https://cdn.ncbi.nlm.nih.gov/pmc/blobs/2521/5683208/6a709c1ac351/12943_2017_737_Fig5_HTML.jpg
https://cdn.ncbi.nlm.nih.gov/pmc/blobs/2521/5683208/1d544e0d433a/12943_2017_737_Fig6_HTML.jpg
https://cdn.ncbi.nlm.nih.gov/pmc/blobs/2521/5683208/2cac063da404/12943_2017_737_Fig7_HTML.jpg
https://cdn.ncbi.nlm.nih.gov/pmc/blobs/2521/5683208/4d54117140e0/12943_2017_737_Fig8_HTML.jpg
https://cdn.ncbi.nlm.nih.gov/pmc/blobs/2521/5683208/becb40a11b59/12943_2017_737_Fig9_HTML.jpg
https://cdn.ncbi.nlm.nih.gov/pmc/blobs/2521/5683208/1442ef130dc0/12943_2017_737_Fig1_HTML.jpg
https://cdn.ncbi.nlm.nih.gov/pmc/blobs/2521/5683208/a89684cc5dca/12943_2017_737_Fig2_HTML.jpg
https://cdn.ncbi.nlm.nih.gov/pmc/blobs/2521/5683208/e1827e674475/12943_2017_737_Fig3_HTML.jpg
https://cdn.ncbi.nlm.nih.gov/pmc/blobs/2521/5683208/369408a7eb10/12943_2017_737_Fig4_HTML.jpg
https://cdn.ncbi.nlm.nih.gov/pmc/blobs/2521/5683208/6a709c1ac351/12943_2017_737_Fig5_HTML.jpg
https://cdn.ncbi.nlm.nih.gov/pmc/blobs/2521/5683208/1d544e0d433a/12943_2017_737_Fig6_HTML.jpg
https://cdn.ncbi.nlm.nih.gov/pmc/blobs/2521/5683208/2cac063da404/12943_2017_737_Fig7_HTML.jpg
https://cdn.ncbi.nlm.nih.gov/pmc/blobs/2521/5683208/4d54117140e0/12943_2017_737_Fig8_HTML.jpg
https://cdn.ncbi.nlm.nih.gov/pmc/blobs/2521/5683208/becb40a11b59/12943_2017_737_Fig9_HTML.jpg

相似文献

1
Knockdown of SOX2OT inhibits the malignant biological behaviors of glioblastoma stem cells via up-regulating the expression of miR-194-5p and miR-122.敲低 SOX2OT 通过上调 miR-194-5p 和 miR-122 的表达抑制脑胶质瘤干细胞的恶性生物学行为。
Mol Cancer. 2017 Nov 13;16(1):171. doi: 10.1186/s12943-017-0737-1.
2
NR2C2-uORF targeting UCA1-miR-627-5p-NR2C2 feedback loop to regulate the malignant behaviors of glioma cells.靶向 NR2C2-uORF 的 UCA1-miR-627-5p-NR2C2 反馈环调控胶质瘤细胞的恶性行为。
Cell Death Dis. 2018 Dec 5;9(12):1165. doi: 10.1038/s41419-018-1149-x.
3
Knockdown of long non-coding RNA XIST exerts tumor-suppressive functions in human glioblastoma stem cells by up-regulating miR-152.敲低长链非编码RNA XIST通过上调miR-152在人胶质母细胞瘤干细胞中发挥肿瘤抑制功能。
Cancer Lett. 2015 Apr 1;359(1):75-86. doi: 10.1016/j.canlet.2014.12.051. Epub 2015 Jan 8.
4
Linc00152 promotes malignant progression of glioma stem cells by regulating miR-103a-3p/FEZF1/CDC25A pathway.Linc00152 通过调控 miR-103a-3p/FEZF1/CDC25A 通路促进神经胶质瘤干细胞的恶性进展。
Mol Cancer. 2017 Jun 26;16(1):110. doi: 10.1186/s12943-017-0677-9.
5
UPF1 regulates the malignant biological behaviors of glioblastoma cells via enhancing the stability of Linc-00313.UPF1 通过增强 Linc-00313 的稳定性来调节脑胶质瘤细胞的恶性生物学行为。
Cell Death Dis. 2019 Aug 19;10(9):629. doi: 10.1038/s41419-019-1845-1.
6
CRNDE affects the malignant biological characteristics of human glioma stem cells by negatively regulating miR-186.CRNDE通过负向调控miR-186影响人胶质瘤干细胞的恶性生物学特性。
Oncotarget. 2015 Sep 22;6(28):25339-55. doi: 10.18632/oncotarget.4509.
7
miR-145 inhibits migration and invasion of glioma stem cells by targeting ABCG2.miR-145 通过靶向 ABCG2 抑制脑胶质瘤干细胞的迁移和侵袭。
Neuromolecular Med. 2014 Jun;16(2):517-28. doi: 10.1007/s12017-014-8305-y. Epub 2014 Apr 29.
8
Mir-370-3p Impairs Glioblastoma Stem-Like Cell Malignancy Regulating a Complex Interplay between HMGA2/HIF1A and the Oncogenic Long Non-Coding RNA (lncRNA) NEAT1.miR-370-3p 通过调节 HMGA2/HIF1A 与致癌长链非编码 RNA(lncRNA)NEAT1 之间的复杂相互作用来抑制神经胶质瘤干细胞样细胞的恶性表型。
Int J Mol Sci. 2020 May 20;21(10):3610. doi: 10.3390/ijms21103610.
9
Knockdown of LncRNA SCAMP1 suppressed malignant biological behaviours of glioma cells via modulating miR-499a-5p/LMX1A/NLRC5 pathway.敲低长链非编码 RNA SCAMP1 通过调节 miR-499a-5p/LMX1A/NLRC5 通路抑制神经胶质瘤细胞的恶性生物学行为。
J Cell Mol Med. 2019 Aug;23(8):5048-5062. doi: 10.1111/jcmm.14362. Epub 2019 Jun 17.
10
Knockdown of NEAT1 restrained the malignant progression of glioma stem cells by activating microRNA let-7e.敲低NEAT1通过激活微小RNA let-7e抑制神经胶质瘤干细胞的恶性进展。
Oncotarget. 2016 Sep 20;7(38):62208-62223. doi: 10.18632/oncotarget.11403.

引用本文的文献

1
The emerging role of long non-coding RNA SOX2-OT in cancers and non-malignant diseases.长链非编码RNA SOX2-OT在癌症和非恶性疾病中的新作用。
J Physiol Biochem. 2025 Feb;81(1):57-83. doi: 10.1007/s13105-024-01059-2. Epub 2024 Dec 20.
2
Unraveling the role of LncRNAs in glioblastoma progression: insights into signaling pathways and therapeutic potential.解析长链非编码 RNA 在胶质母细胞瘤进展中的作用:信号通路与治疗潜能的新视角。
Metab Brain Dis. 2024 Nov 26;40(1):42. doi: 10.1007/s11011-024-01456-y.
3
Single-cell multi-omics sequencing uncovers region-specific plasticity of glioblastoma for complementary therapeutic targeting.

本文引用的文献

1
Long non-coding RNA HOTAIR functions as miRNA sponge to promote the epithelial to mesenchymal transition in esophageal cancer.长链非编码 RNA HOTAIR 通过作为 miRNA 海绵促进食管癌中的上皮间质转化。
Biomed Pharmacother. 2017 Jun;90:888-896. doi: 10.1016/j.biopha.2017.03.103. Epub 2017 Apr 22.
2
Long Non-Coding RNAs: Key Regulators of Epithelial-Mesenchymal Transition, Tumour Drug Resistance and Cancer Stem Cells.长链非编码RNA:上皮-间质转化、肿瘤耐药性及癌症干细胞的关键调节因子
Cancers (Basel). 2017 Apr 21;9(4):38. doi: 10.3390/cancers9040038.
3
LncRNA HOTAIR acts a competing endogenous RNA to control the expression of notch3 via sponging miR-613 in pancreatic cancer.
单细胞多组学测序揭示胶质母细胞瘤的区域特异性可塑性,用于互补的治疗靶点。
Sci Adv. 2024 Nov 22;10(47):eadn4306. doi: 10.1126/sciadv.adn4306.
4
LncRNAs SOX2-OT and NEAT1 act as a potential biomarker for esophageal squamous cell carcinoma.长链非编码RNA SOX2-OT和NEAT1作为食管鳞状细胞癌的潜在生物标志物。
Discov Oncol. 2024 Nov 22;15(1):693. doi: 10.1007/s12672-024-01589-7.
5
Competing endogenous RNAs regulatory crosstalk networks: The messages from the RNA world to signaling pathways directing cancer stem cell development.竞争性内源RNA调控互作网络:从RNA世界到指导癌症干细胞发育的信号通路的信息
Heliyon. 2024 Jul 26;10(15):e35208. doi: 10.1016/j.heliyon.2024.e35208. eCollection 2024 Aug 15.
6
Glioblastoma stem cell long non-coding RNAs: therapeutic perspectives and opportunities.胶质母细胞瘤干细胞长链非编码RNA:治疗前景与机遇
Front Genet. 2024 Jul 2;15:1416772. doi: 10.3389/fgene.2024.1416772. eCollection 2024.
7
Long Noncoding RNA SOX2OT Ameliorates Sepsis-Induced Myocardial Injury by Inhibiting Cellular Pyroptosis Through Mediating the EZH2/Nrf-2/NLRP3 Signaling Pathway.长链非编码RNA SOX2OT通过介导EZH2/Nrf-2/NLRP3信号通路抑制细胞焦亡,从而改善脓毒症诱导的心肌损伤。
J Inflamm Res. 2024 May 17;17:3115-3127. doi: 10.2147/JIR.S451643. eCollection 2024.
8
miR-124-3p and miR-194-5p regulation of the PI3K/AKT pathway via ROR2 in medulloblastoma progression.miR-124-3p 和 miR-194-5p 通过 ROR2 对髓母细胞瘤进展中 PI3K/AKT 通路的调控。
Cancer Gene Ther. 2024 Jun;31(6):941-954. doi: 10.1038/s41417-024-00762-y. Epub 2024 Mar 19.
9
Preferential formation of Z-RNA over intercalated motifs in long noncoding RNA.长非编码 RNA 中 Z-RNA 优先形成于插入基序。
Genome Res. 2024 Mar 20;34(2):217-230. doi: 10.1101/gr.278236.123.
10
Identification of glioblastoma stem cell-associated lncRNAs using single-cell RNA sequencing datasets.利用单细胞 RNA 测序数据集鉴定胶质母细胞瘤干细胞相关长链非编码 RNA。
Stem Cell Reports. 2023 Nov 14;18(11):2056-2070. doi: 10.1016/j.stemcr.2023.10.004. Epub 2023 Nov 2.
长链非编码RNA HOTAIR作为一种竞争性内源性RNA,通过吸附微小RNA-613来调控胰腺癌中Notch3的表达。
Oncotarget. 2017 May 16;8(20):32905-32917. doi: 10.18632/oncotarget.16462.
4
CRIPTO and its signaling partner GRP78 drive the metastatic phenotype in human osteotropic prostate cancer.CRIPTO及其信号伴侣GRP78驱动人亲骨性前列腺癌的转移表型。
Oncogene. 2017 Aug 17;36(33):4739-4749. doi: 10.1038/onc.2017.87. Epub 2017 Apr 10.
5
Perspectives of long non-coding RNAs in cancer.长链非编码RNA在癌症中的研究进展
Mol Biol Rep. 2017 Apr;44(2):203-218. doi: 10.1007/s11033-017-4103-6. Epub 2017 Apr 8.
6
MicroRNA-294 Promotes Cellular Proliferation and Motility through the PI3K/AKT and JAK/STAT Pathways by Upregulation of NRAS in Bladder Cancer.微小RNA-294通过上调NRAS,经PI3K/AKT和JAK/STAT信号通路促进膀胱癌细胞增殖和迁移。
Biochemistry (Mosc). 2017 Apr;82(4):474-482. doi: 10.1134/S0006297917040095.
7
The role of stromal cancer-associated fibroblasts in pancreatic cancer.基质癌相关成纤维细胞在胰腺癌中的作用。
J Hematol Oncol. 2017 Mar 28;10(1):76. doi: 10.1186/s13045-017-0448-5.
8
MicroRNA-122 inhibits proliferation and invasion in gastric cancer by targeting CREB1.微小RNA-122通过靶向CREB1抑制胃癌的增殖和侵袭。
Am J Cancer Res. 2017 Feb 1;7(2):323-333. eCollection 2017.
9
Expression of microRNA-122 and microRNA-22 in HBV-related liver cancer and the correlation with clinical features.微小RNA-122和微小RNA-22在乙型肝炎病毒相关肝癌中的表达及其与临床特征的相关性
Eur Rev Med Pharmacol Sci. 2017 Feb;21(4):742-747.
10
miR-194-5p/BCLAF1 deregulation in AML tumorigenesis.急性髓系白血病肿瘤发生过程中miR-194-5p/BCLAF1的失调
Leukemia. 2017 Nov;31(11):2315-2325. doi: 10.1038/leu.2017.64. Epub 2017 Feb 20.