Group of Molecular Physiology, Institute of Bioorganic Chemistry, Shemyakin-Ovchinnikov Institute of Bioorganic Chemistry Russian Academy of Sciences, 117997 Moscow, Russia.
Laboratory of Receptor Cell Biology, Institute of Bioorganic Chemistry, Shemyakin-Ovchinnikov Institute of Bioorganic Chemistry Russian Academy of Sciences, 117997 Moscow, Russia.
Int J Mol Sci. 2017 Nov 19;18(11):2461. doi: 10.3390/ijms18112461.
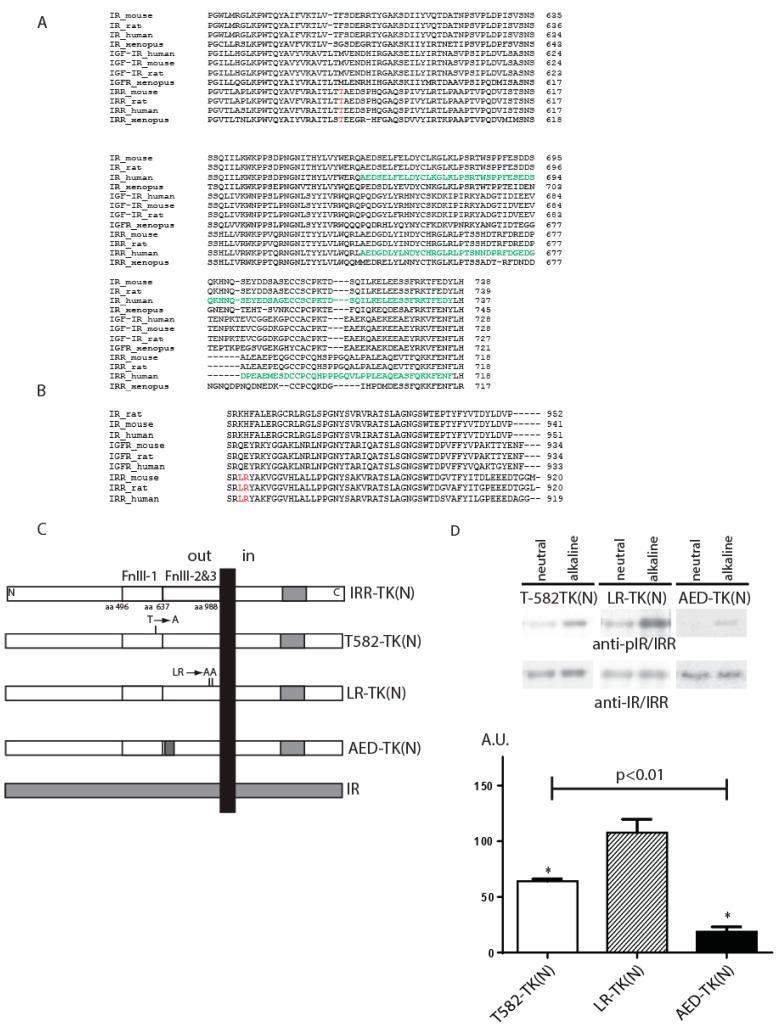
The orphan insulin receptor-related receptor (IRR), in contrast to its close homologs, the insulin receptor (IR) and insulin-like growth factor receptor (IGF-IR) can be activated by mildly alkaline extracellular medium. We have previously demonstrated that IRR activation is defined by its extracellular region, involves multiple domains, and shows positive cooperativity with two synergistic sites. By the analyses of point mutants and chimeras of IRR with IR in, we now address the role of the fibronectin type III (FnIII) repeats in the IRR pH-sensing. The first activation site includes the intrinsically disordered subdomain ID (646-716) within the FnIII-2 domain at the C-terminus of IRR alpha subunit together with closely located residues L135, G188, R244, H318, and K319 of L1 and C domains of the second subunit. The second site involves residue T582 of FnIII-1 domain at the top of IRR lambda-shape pyramid together with M406, V407, and D408 from L2 domain within the second subunit. A possible importance of the IRR carbohydrate moiety for its activation was also assessed. IRR is normally less glycosylated than IR and IGF-IR. Swapping both FnIII-2 and FnIII-3 IRR domains with those of IR shifted beta-subunit mass from 68 kDa for IRR to about 100 kDa due to increased glycosylation and abolished the IRR pH response. However, mutations of four asparagine residues, potential glycosylation sites in chimera IRR with swapped FnIII-2/3 domains of IR, decreased the chimera glycosylation and resulted in a partial restoration of IRR pH-sensing activity, suggesting that the extensive glycosylation of FnIII-2/3 provides steric hindrance for the alkali-induced rearrangement of the IRR ectodomain.
孤儿胰岛素受体相关受体(IRR)与它的近亲胰岛素受体(IR)和胰岛素样生长因子受体(IGF-IR)不同,可以被微碱性细胞外介质激活。我们之前已经证明,IRR 的激活由其细胞外区域定义,涉及多个结构域,并表现出与两个协同位点的正协同性。通过对 IRR 与 IR 的点突变体和嵌合体的分析,我们现在探讨了纤维连接蛋白 III(FnIII)重复在 IRR pH 感应中的作用。第一个激活位点包括位于 IRR alpha 亚基 C 端的 FnIII-2 结构域内的无序亚结构域 ID(646-716),以及紧邻的第二亚基的 L 域的 L135、G188、R244、H318 和 K319 残基。第二个位点涉及位于 IRR lambda 形金字塔顶部的 FnIII-1 结构域的残基 T582,以及第二亚基的 L2 结构域内的 M406、V407 和 D408 残基。还评估了 IRR 碳水化合物部分对其激活的可能重要性。IRR 的糖基化程度通常低于 IR 和 IGF-IR。将 IRR 的两个 FnIII-2 和 FnIII-3 结构域与 IR 的相应结构域交换,由于糖基化增加,将 beta-亚基的质量从 IRR 的 68 kDa 转移到约 100 kDa,并消除了 IRR 的 pH 响应。然而,突变四个天冬酰胺残基,即具有交换的 FnIII-2/3 结构域的嵌合体 IRR 的潜在糖基化位点,降低了嵌合体的糖基化程度,并部分恢复了 IRR pH 感应活性,表明 FnIII-2/3 的广泛糖基化对 IRR 细胞外结构域的碱诱导重排提供了空间位阻。