Suppr超能文献

基质金属蛋白酶-9 活性和下调的 Hedgehog 通路损害中枢神经系统结核体外模型中的血脑屏障功能。

Matrix metalloproteinase-9 activity and a downregulated Hedgehog pathway impair blood-brain barrier function in an in vitro model of CNS tuberculosis.

机构信息

Infectious Diseases and Immunity, Imperial College, London, UK.

Centre for Inflammation and Tissue Repair, University College, London, UK.

出版信息

Sci Rep. 2017 Nov 22;7(1):16031. doi: 10.1038/s41598-017-16250-3.

Abstract

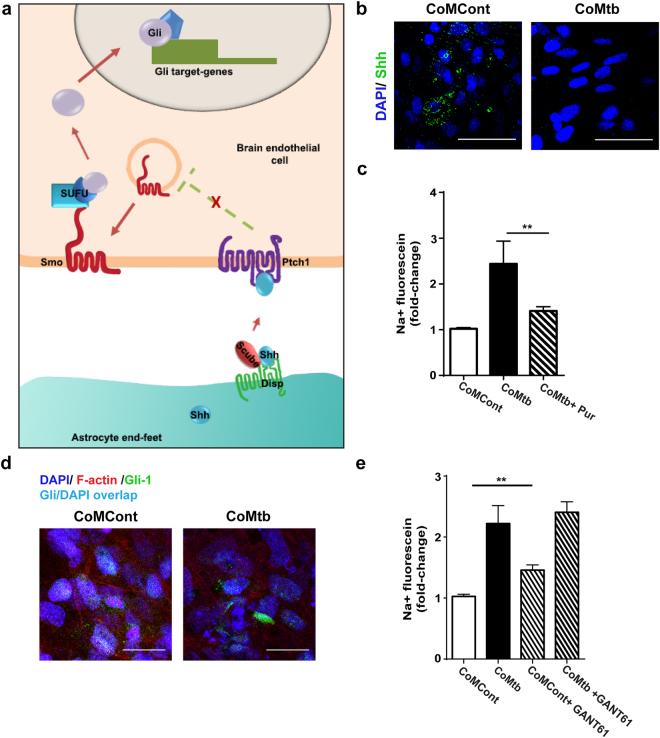
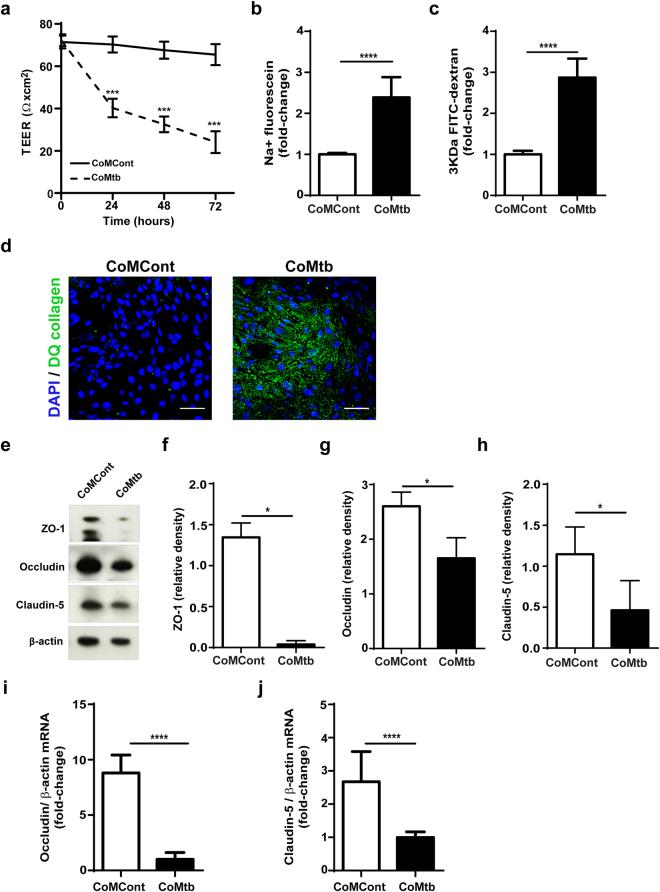
Central nervous system tuberculosis (CNS TB) has a high mortality and morbidity associated with severe inflammation. The blood-brain barrier (BBB) protects the brain from inflammation but the mechanisms causing BBB damage in CNS TB are uncharacterized. We demonstrate that Mycobacterium tuberculosis (Mtb) causes breakdown of type IV collagen and decreases tight junction protein (TJP) expression in a co-culture model of the BBB. This increases permeability, surface expression of endothelial adhesion molecules and leukocyte transmigration. TJP breakdown was driven by Mtb-dependent secretion of matrix metalloproteinase (MMP)-9. TJP expression is regulated by Sonic hedgehog (Shh) through transcription factor Gli-1. In our model, the hedgehog pathway was downregulated by Mtb-stimulation, but Shh levels in astrocytes were unchanged. However, Scube2, a glycoprotein regulating astrocyte Shh release was decreased, inhibiting Shh delivery to brain endothelial cells. Activation of the hedgehog pathway by addition of a Smoothened agonist or by addition of exogenous Shh, or neutralizing MMP-9 activity, decreased permeability and increased TJP expression in the Mtb-stimulated BBB co-cultures. In summary, the BBB is disrupted by downregulation of the Shh pathway and breakdown of TJPs, secondary to increased MMP-9 activity which suggests that these pathways are potential novel targets for host directed therapy in CNS TB.

摘要

中枢神经系统结核(CNS TB)具有高死亡率和发病率,与严重炎症有关。血脑屏障(BBB)可保护大脑免受炎症侵袭,但 CNS TB 导致 BBB 损伤的机制尚未明确。我们证明结核分枝杆菌(Mtb)在 BBB 的共培养模型中可导致 IV 型胶原破裂,并降低紧密连接蛋白(TJP)的表达。这会增加通透性、内皮粘附分子的表面表达和白细胞迁移。TJP 的破坏是由 Mtb 依赖性基质金属蛋白酶(MMP)-9 的分泌所驱动的。TJP 的表达受 Sonic hedgehog(Shh)通过转录因子 Gli-1 调控。在我们的模型中,Mtb 刺激下调了 hedgehog 通路,但星形胶质细胞中的 Shh 水平没有变化。然而,调节星形胶质细胞 Shh 释放的糖蛋白 Scube2 减少,抑制了 Shh 向脑内皮细胞的传递。通过添加 Smoothened 激动剂或添加外源性 Shh 激活 hedgehog 通路,或中和 MMP-9 活性,可降低 Mtb 刺激的 BBB 共培养物的通透性并增加 TJP 的表达。总之,Shh 通路的下调和 TJPs 的破裂导致 BBB 被破坏,这是由于 MMP-9 活性增加所致,这表明这些途径可能是 CNS TB 中宿主导向治疗的潜在新靶点。

https://cdn.ncbi.nlm.nih.gov/pmc/blobs/cc73/5700087/ca6709127971/41598_2017_16250_Fig1_HTML.jpg

文献AI研究员

20分钟写一篇综述,助力文献阅读效率提升50倍。

立即体验

用中文搜PubMed

大模型驱动的PubMed中文搜索引擎

马上搜索

文档翻译

学术文献翻译模型,支持多种主流文档格式。

立即体验