Center for Metabolic Medicine and Genetics, School of Medicine, Wayne State University, Detroit, MI, USA.
Eye Research Institute, Oakland University, Rochester, MI, USA.
Mol Metab. 2018 Jan;7:57-70. doi: 10.1016/j.molmet.2017.10.014. Epub 2017 Nov 12.
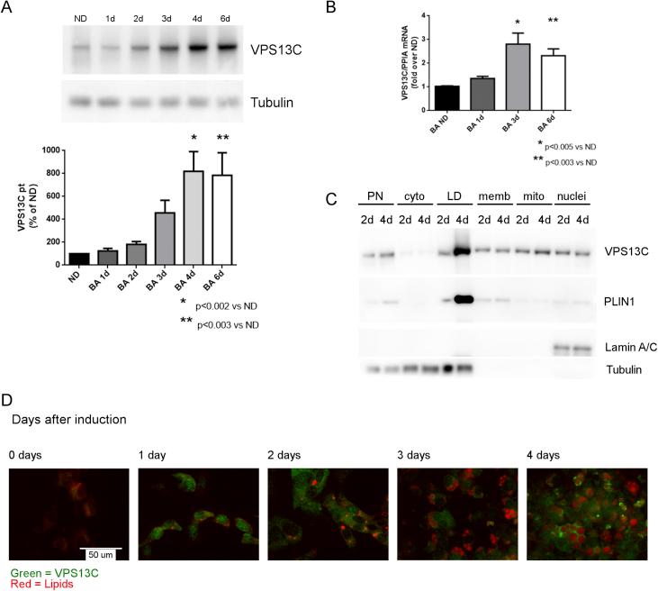
Brown adipose tissue (BAT) thermogenesis depends on the mobilization and oxidation of fatty acids from intracellular lipid droplets (LD) within brown adipocytes (BAs); however, the identity and function of LD proteins that control BAT lipolysis remain incomplete. Proteomic analysis of mouse BAT subcellular fractions identified vacuolar protein sorting 13C (VPS13C) as a novel LD protein. The aim of this work was to investigate the role of VPS13C on BA LDs.
Biochemical fractionation and high resolution confocal and immuno-transmission electron microscopy (TEM) were used to determine the subcellular distribution of VPS13C in mouse BAT, white adipose tissue, and BA cell culture. Lentivirus-delivered shRNA was used to determine the role of VPS13C in regulating lipolysis and gene expression in cultured BA cells.
We found that VPS13C is highly expressed in mouse BAT where it is targeted to multilocular LDs in a subspherical subdomain. In inguinal white adipocytes, VPS13C was mainly observed on small LDs and β3-adrenergic stimulation increased VPS13C in this depot. Silencing of VPS13C in cultured BAs decreased LD size and triglyceride content, increased basal free fatty acid release, augmented the expression of thermogenic genes, and enhanced the lipolytic potency and efficacy of isoproterenol. Mechanistically, we found that BA lipolysis required activation of adipose tissue triglyceride lipase (ATGL) and that loss of VPS13C greatly increased the association of ATGL to LDs.
VPS13C is present on BA LDs where is targeted to a distinct subdomain. VPS13C limits the access of ATGL to LD and loss of VPS13C elevates lipolysis and promotes oxidative gene expression.
棕色脂肪组织(BAT)的产热依赖于棕色脂肪细胞(BA)内细胞内脂滴(LD)中脂肪酸的动员和氧化; 然而,控制 BAT 脂解的 LD 蛋白的身份和功能仍不完整。对小鼠 BAT 亚细胞级分的蛋白质组学分析鉴定出液泡蛋白分选 13C(VPS13C)为一种新型 LD 蛋白。本研究旨在探讨 VPS13C 在 BA LD 中的作用。
生化分级分离和高分辨率共聚焦和免疫透射电子显微镜(TEM)用于确定 VPS13C 在小鼠 BAT、白色脂肪组织和 BA 细胞培养物中的亚细胞分布。慢病毒递送的 shRNA 用于确定 VPS13C 在调节培养的 BA 细胞中的脂解和基因表达中的作用。
我们发现 VPS13C 在小鼠 BAT 中高度表达,在那里它被靶向到多泡 LD 的亚球形亚域。在腹股沟白色脂肪组织中,VPS13C 主要观察到在小 LD 上,β3-肾上腺素能刺激增加了该储库中的 VPS13C。在培养的 BA 中沉默 VPS13C 降低了 LD 大小和甘油三酯含量,增加了基础游离脂肪酸释放,增强了产热基因的表达,并增强了异丙肾上腺素的脂解效力和功效。从机制上讲,我们发现 BA 脂解需要脂肪组织甘油三酯脂肪酶(ATGL)的激活,并且 VPS13C 的缺失大大增加了 ATGL 与 LD 的结合。
VPS13C 存在于 BA LD 上,靶向到一个独特的亚域。VPS13C 限制了 ATGL 对 LD 的接近,而 VPS13C 的缺失则升高了脂解并促进了氧化基因的表达。