Xu Yuechi, Sun Zhongjie
Department of Physiology, College of Medicine, University of Oklahoma Health Sciences Center, Oklahoma City, OK, USA.
Oncotarget. 2017 Jul 8;8(51):88259-88275. doi: 10.18632/oncotarget.19111. eCollection 2017 Oct 24.
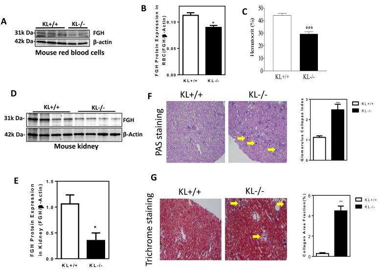
Klotho is an aging-suppressor gene. The purpose of this study is to investigate the binding sites (receptors) and function of short-form Klotho (Skl). We showed that Skl physically bound to multiple proteins. We found physical and functional interactions between Skl and -formylglutathione hydrolase (FGH), a key enzyme in the generation of the major cellular anti-oxidant GSH, using co-immunoprecipitation-coupled mass spectrometry. We further confirmed the colocalization of Skl and FGH around the nucleus in kidney cells using immunofluorescent staining. Skl positively regulated FGH gene expression Kid3 transcription factor. Overexpression of Skl increased FGH mRNA and protein expression while silencing of Skl attenuated FGH mRNA and protein expression. Klotho gene mutation suppressed FGH expression in red blood cells and kidneys resulting in anemia and kidney damage in mice. Overexpression of Skl increased total GSH production and the GSH/GSSG ratio, an index of anti-oxidant capacity, leading to a decrease in intracellular HO and superoxide levels. The antioxidant activity of Skl was eliminated by silencing of FGH, indicating that Skl increased GSH FGH. Interestingly, Skl directly interacted with FGH and regulated its function. Site-directed mutagenesis of the -glycan-modified residues in Skl abolished its antioxidant activity, suggesting that these glycan moieties are important features that interact with FGH. Specific mutation of Asp to Ala at site 285 resulted in a loss of anti-oxidant activity of Skl, suggesting that -glycosylation at site 285 is the key mechanism that determines Skl activity. Therefore, this study demonstrates, for the first time, that Skl regulates anti-oxidant GSH generation interaction with FGH through -glycosylation.
α-klotho是一种衰老抑制基因。本研究的目的是探究短型α-klotho(Skl)的结合位点(受体)及功能。我们发现Skl能与多种蛋白质发生物理结合。通过免疫共沉淀耦合质谱分析,我们发现Skl与甲酰谷胱甘肽水解酶(FGH,细胞内主要抗氧化剂谷胱甘肽生成过程中的关键酶)之间存在物理及功能相互作用。我们进一步通过免疫荧光染色证实了Skl与FGH在肾细胞的细胞核周围共定位。Skl通过Kid3转录因子正向调控FGH基因表达。Skl的过表达增加了FGH的mRNA及蛋白表达,而Skl的沉默则减弱了FGH的mRNA及蛋白表达。α-klotho基因突变抑制了红细胞和肾脏中FGH的表达,导致小鼠出现贫血和肾损伤。Skl的过表达增加了总谷胱甘肽的生成及谷胱甘肽/氧化型谷胱甘肽比值(抗氧化能力指标),导致细胞内过氧化氢和超氧化物水平降低。FGH的沉默消除了Skl的抗氧化活性,表明Skl通过FGH增加谷胱甘肽水平。有趣的是,Skl直接与FGH相互作用并调节其功能。Skl中聚糖修饰残基的定点突变消除了其抗氧化活性,表明这些聚糖部分是与FGH相互作用的重要特征。第285位天冬氨酸特异性突变为丙氨酸导致Skl抗氧化活性丧失,表明第285位的O-糖基化是决定Skl活性的关键机制。因此,本研究首次证明Skl通过O-糖基化与FGH相互作用来调节抗氧化剂谷胱甘肽的生成。