Suppr超能文献

一种新型双特异性 c-MET/CTLA-4 抗体,靶向具有治疗潜力的人非小细胞肺癌干细胞样细胞。

A novel bispecific c-MET/CTLA-4 antibody targetting lung cancer stem cell-like cells with therapeutic potential in human non-small-cell lung cancer.

机构信息

Department of Radiation Oncology, First Affiliated Hospital, Guangzhou Medical University, Guangzhou, 510180, Guangdong Province, People's Republic of China.

Department of Respiratory Medicine, The Eastern Hospital of The First Affiliated Hospital, Sun Yat-sen University, Guangzhou, 510180, Guangdong Province, People's Republic of China.

出版信息

Biosci Rep. 2019 May 31;39(5). doi: 10.1042/BSR20171278.

Abstract

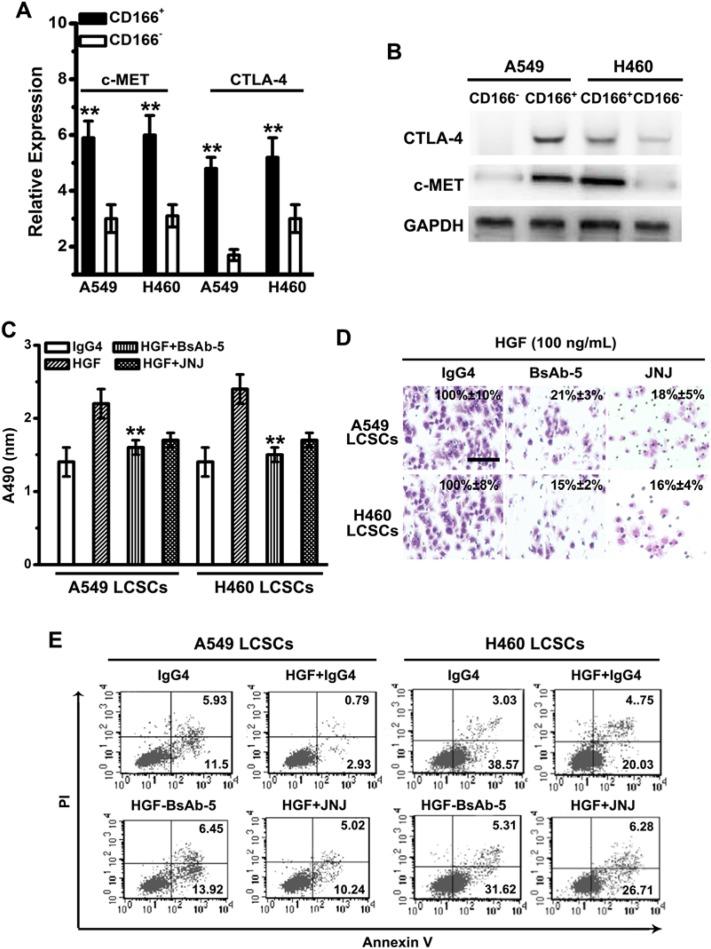
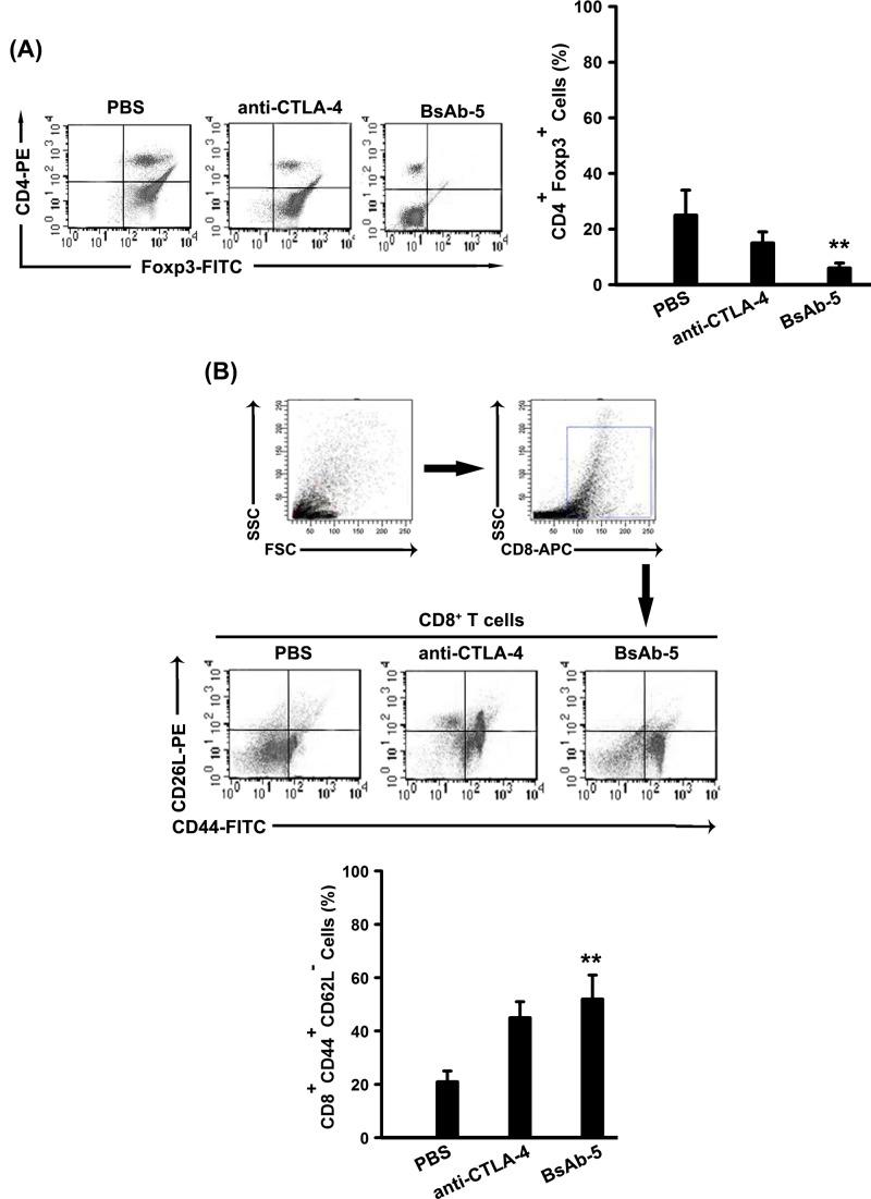
A novel paradigm in tumor biology suggests that non-small-cell lung cancer (NSCLC) growth is driven by lung cancer stem cell (LCSC) like cells, but t here are still not any effective strategies to remove LCSCs. The bispecific antibody (BsAb) is a novel antibody, which can target two different antigens and mediate specific killing effects by selectively redirecting effector cells to the target cells. Here, we designed and synthesized a new BsAb, BsAb-5, that can target cellular mesenchymal-to-epithelial transition factor (c-MET) and cytotoxic T-lymphocyte-associated protein 4 (CTLA-4) in CD166 LCSCs with high affinity and specificity, for the first time. We showed that BsAb-5 could inhibit hepatocyte growth factor (HGF) mediated tumor development, including proliferation, migration, and apoptosis, serving as an inhibitory c-MET antibody. Moreover, we demonstrated that mechanisms responsible for BsAb-5 in CD166 LCSCs included inducing c-MET degradation and inhibition of HGF-stimulated c-MET-Notch pathway by using AdHGF infection, nuclei location, and Western blot assays. , xenograft analysis revealed that mice on BsAb-5 group showed significantly reduced tumor volume. At the meantime, the observed antitumor effects of BsAb-5 were dependent on considerably suppressing T-regulatory cells (T) and up-regulating effector T cells. On the basis of these results, we have identified a potential BsAb drug, which can effectively target c-MET and CTLA-4 in CD166 LCSCs for the treatment of human NSCLC.

摘要

肿瘤生物学中的一个新范式表明,非小细胞肺癌(NSCLC)的生长是由肺癌干细胞(LCSC)样细胞驱动的,但目前仍然没有任何有效的策略来去除 LCSCs。双特异性抗体(BsAb)是一种新型抗体,它可以靶向两个不同的抗原,并通过选择性地将效应细胞重定向到靶细胞来介导特异性杀伤作用。在这里,我们首次设计并合成了一种新的 BsAb,BsAb-5,它可以靶向 CD166 LCSCs 中的细胞间质上皮转化因子(c-MET)和细胞毒性 T 淋巴细胞相关蛋白 4(CTLA-4),具有高亲和力和特异性。我们表明,BsAb-5 可以抑制肝细胞生长因子(HGF)介导的肿瘤发展,包括增殖、迁移和凋亡,作为一种抑制 c-MET 的抗体。此外,我们还证明了 BsAb-5 在 CD166 LCSCs 中的作用机制包括通过使用 AdHGF 感染、核定位和 Western blot 分析诱导 c-MET 降解和抑制 HGF 刺激的 c-MET-Notch 通路。异种移植分析显示,接受 BsAb-5 治疗的小鼠肿瘤体积明显减小。同时,观察到的 BsAb-5 的抗肿瘤作用依赖于显著抑制调节性 T 细胞(T)和上调效应 T 细胞。基于这些结果,我们已经确定了一种潜在的 BsAb 药物,它可以有效地靶向 CD166 LCSCs 中的 c-MET 和 CTLA-4,用于治疗人类 NSCLC。

https://cdn.ncbi.nlm.nih.gov/pmc/blobs/de20/6542762/81dbe94a90af/bsr-39-bsr20171278-g1.jpg

文献AI研究员

20分钟写一篇综述,助力文献阅读效率提升50倍。

立即体验

用中文搜PubMed

大模型驱动的PubMed中文搜索引擎

马上搜索

文档翻译

学术文献翻译模型,支持多种主流文档格式。

立即体验