Sun Zu-Jun, Wu Yi, Hou Wei-Hua, Wang Yu-Xiong, Yuan Qing-Yun, Wang Hui-Jie, Yu Min
Key Laboratory of Metabolism and Molecular Medicine, Ministry of Education and Department of Biochemistry and Molecular Biology, School of Basic Medical Science, Fudan University, Shanghai, China.
Department of Medical Oncology, Shanghai Cancer Center and Department of Oncology, Shanghai Medical College, Fudan University, Shanghai, China.
Oncotarget. 2017 Apr 25;8(17):29067-29079. doi: 10.18632/oncotarget.16173.
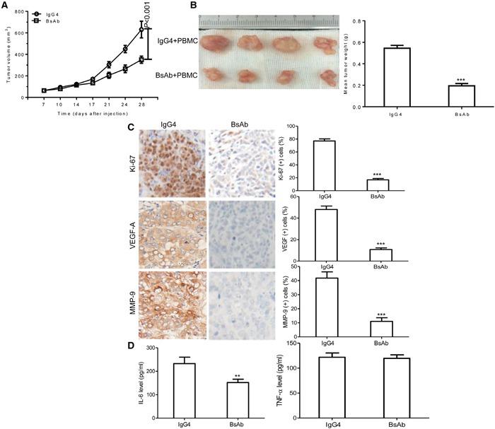
The bispecific antibody is a novel antibody, which can target two different antigens and mediate specific killing effects by selectively redirecting effector cells to the target cells. Here, we designed and synthesized a bispecific antibody (BsAb) that can bind cellular-mesenchymal to epithelial transition factor (c-MET, overexpressed in several human solid tumor), and programmed death-1 (PD-1, involved in cancer cell immune evasion) with high affinity and specificity. We found that BsAb can induce the degradation of c-MET protein in cancer cells, including MKN45, a gastric cancer cell line, and A549, a lung cancer cell line. BsAb inhibited hepatocyte growth factor (HGF)-mediated proliferation, migration, and antiapoptosis, and downregulated HGF-stimulated phosphorylation of c-MET, protein kinase B (AKT), and extracellular signal-regulated kinase (ERK1/2). BsAb can also rescue T cell activation. Furthermore, xenograft analysis revealed that BsAb markedly inhibits the growth of subcutaneously implanted tumors and chronic inflammation. On the basis of these results, we have identified a potential bispecific drug, which can effectively target c-MET and PD-1 for the treatment of human solid cancers.
双特异性抗体是一种新型抗体,它可以靶向两种不同的抗原,并通过选择性地将效应细胞重定向至靶细胞来介导特异性杀伤作用。在此,我们设计并合成了一种双特异性抗体(BsAb),它能够以高亲和力和特异性结合细胞间充质向上皮转化因子(c-MET,在多种人类实体瘤中过表达)和程序性死亡-1(PD-1,参与癌细胞免疫逃逸)。我们发现BsAb能够诱导癌细胞中c-MET蛋白的降解,这些癌细胞包括胃癌细胞系MKN45和肺癌细胞系A549。BsAb抑制肝细胞生长因子(HGF)介导的增殖、迁移和抗凋亡作用,并下调HGF刺激的c-MET、蛋白激酶B(AKT)和细胞外信号调节激酶(ERK1/2)的磷酸化。BsAb还能够挽救T细胞活化。此外,异种移植分析显示BsAb显著抑制皮下植入肿瘤的生长和慢性炎症。基于这些结果,我们鉴定出一种潜在的双特异性药物,它能够有效靶向c-MET和PD-1用于治疗人类实体癌。