• 文献检索
  • 文档翻译
  • 深度研究
  • 学术资讯
  • Suppr Zotero 插件Zotero 插件
  • 邀请有礼
  • 套餐&价格
  • 历史记录
应用&插件
Suppr Zotero 插件Zotero 插件浏览器插件Mac 客户端Windows 客户端微信小程序
定价
高级版会员购买积分包购买API积分包
服务
文献检索文档翻译深度研究API 文档MCP 服务
关于我们
关于 Suppr公司介绍联系我们用户协议隐私条款
关注我们

Suppr 超能文献

核心技术专利:CN118964589B侵权必究
粤ICP备2023148730 号-1Suppr @ 2026

文献检索

告别复杂PubMed语法,用中文像聊天一样搜索,搜遍4000万医学文献。AI智能推荐,让科研检索更轻松。

立即免费搜索

文件翻译

保留排版,准确专业,支持PDF/Word/PPT等文件格式,支持 12+语言互译。

免费翻译文档

深度研究

AI帮你快速写综述,25分钟生成高质量综述,智能提取关键信息,辅助科研写作。

立即免费体验

移植的嗅鞘细胞通过抑制氧化应激在光诱导视网膜损伤大鼠模型中恢复视网膜功能。

Transplanted olfactory ensheathing cells restore retinal function in a rat model of light-induced retinal damage by inhibiting oxidative stress.

作者信息

Xue Langyue, Zeng Yuxiao, Li Qiyou, Li Yijian, Li Zhengya, Xu Haiwei, Yin Zhengqin

机构信息

Southwest Hospital/Southwest Eye Hospital, Third Military Medical University, Chongqing 400038, China.

Key Lab of Visual Damage and Regeneration & Restoration of Chongqing, Chongqing 400038, China.

出版信息

Oncotarget. 2017 Oct 16;8(54):93087-93102. doi: 10.18632/oncotarget.21857. eCollection 2017 Nov 3.

DOI:10.18632/oncotarget.21857
PMID:29190980
原文链接:https://pmc.ncbi.nlm.nih.gov/articles/PMC5696246/
Abstract

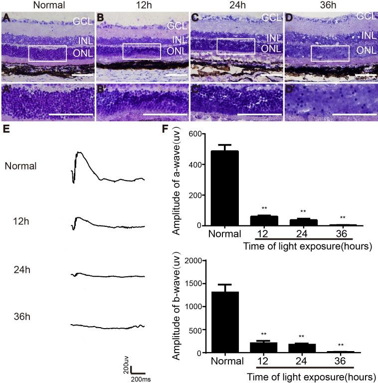
There is still not an effective treatment for continuous retinal light exposure and subsequent photoreceptor degeneration. Olfactory ensheathing cell (OEC) transplantation has been shown to be neuroprotective in spinal cord, and optic nerve injury and retinitis pigmentosa. However, whether OECs protect rat photoreceptors against light-induced damage and how this may work is unclear. Thus, to elucidate this mechanism, purified rat OECs were grafted into the subretinal space of a Long-Evans rat model with light-induced photoreceptor damage. Light exposure decreased a- and b- wave amplitudes and outer nuclear layer (ONL) thickness, whereas the ONL of rats exposed to light for 24 h after having received OEC transplants in their subretinal space was thicker than the PBS control and untreated groups. A- and b- wave amplitudes from electroretinogram of OEC-transplanted rats were maintained until 8 weeks post OEC transplantation. Also, transplanted OECs inhibited formation of reactive oxygen species in retinas exposed to light. experiments showed that OECs had more total antioxidant capacity in a co-cultured 661W photoreceptor cell line, and cells were protected from damage induced by hydrogen-peroxide. Thus, transplanted OECs preserved retinal structure and function in a rat model of light-induced degeneration by suppressing retinal oxidative stress reactions.

摘要

对于持续的视网膜光暴露及随后的光感受器变性,目前仍没有有效的治疗方法。嗅鞘细胞(OEC)移植已被证明在脊髓、视神经损伤和色素性视网膜炎中具有神经保护作用。然而,OECs是否能保护大鼠光感受器免受光诱导损伤以及其作用机制尚不清楚。因此,为了阐明这一机制,将纯化的大鼠OECs移植到光诱导光感受器损伤的Long-Evans大鼠模型的视网膜下间隙。光暴露降低了a波和b波振幅以及外核层(ONL)厚度,而在视网膜下间隙接受OEC移植后再暴露于光下24小时的大鼠的ONL比PBS对照组和未处理组更厚。OEC移植大鼠视网膜电图的a波和b波振幅在OEC移植后8周内保持稳定。此外,移植的OECs抑制了暴露于光下的视网膜中活性氧的形成。实验表明,OECs在共培养的661W光感受器细胞系中具有更高的总抗氧化能力,并且细胞免受过氧化氢诱导的损伤。因此,移植的OECs通过抑制视网膜氧化应激反应,在光诱导变性的大鼠模型中保留了视网膜结构和功能。

https://cdn.ncbi.nlm.nih.gov/pmc/blobs/674e/5696246/249f6022aed2/oncotarget-08-93087-g007.jpg
https://cdn.ncbi.nlm.nih.gov/pmc/blobs/674e/5696246/0be1f8078d2d/oncotarget-08-93087-g001.jpg
https://cdn.ncbi.nlm.nih.gov/pmc/blobs/674e/5696246/9f31110d8602/oncotarget-08-93087-g002.jpg
https://cdn.ncbi.nlm.nih.gov/pmc/blobs/674e/5696246/10e0fcc717d3/oncotarget-08-93087-g003.jpg
https://cdn.ncbi.nlm.nih.gov/pmc/blobs/674e/5696246/31e997816aff/oncotarget-08-93087-g004.jpg
https://cdn.ncbi.nlm.nih.gov/pmc/blobs/674e/5696246/3cd90ad64858/oncotarget-08-93087-g005.jpg
https://cdn.ncbi.nlm.nih.gov/pmc/blobs/674e/5696246/e37900b4a332/oncotarget-08-93087-g006.jpg
https://cdn.ncbi.nlm.nih.gov/pmc/blobs/674e/5696246/249f6022aed2/oncotarget-08-93087-g007.jpg
https://cdn.ncbi.nlm.nih.gov/pmc/blobs/674e/5696246/0be1f8078d2d/oncotarget-08-93087-g001.jpg
https://cdn.ncbi.nlm.nih.gov/pmc/blobs/674e/5696246/9f31110d8602/oncotarget-08-93087-g002.jpg
https://cdn.ncbi.nlm.nih.gov/pmc/blobs/674e/5696246/10e0fcc717d3/oncotarget-08-93087-g003.jpg
https://cdn.ncbi.nlm.nih.gov/pmc/blobs/674e/5696246/31e997816aff/oncotarget-08-93087-g004.jpg
https://cdn.ncbi.nlm.nih.gov/pmc/blobs/674e/5696246/3cd90ad64858/oncotarget-08-93087-g005.jpg
https://cdn.ncbi.nlm.nih.gov/pmc/blobs/674e/5696246/e37900b4a332/oncotarget-08-93087-g006.jpg
https://cdn.ncbi.nlm.nih.gov/pmc/blobs/674e/5696246/249f6022aed2/oncotarget-08-93087-g007.jpg

相似文献

1
Transplanted olfactory ensheathing cells restore retinal function in a rat model of light-induced retinal damage by inhibiting oxidative stress.移植的嗅鞘细胞通过抑制氧化应激在光诱导视网膜损伤大鼠模型中恢复视网膜功能。
Oncotarget. 2017 Oct 16;8(54):93087-93102. doi: 10.18632/oncotarget.21857. eCollection 2017 Nov 3.
2
Transplanted olfactory ensheathing cells reduce retinal degeneration in Royal College of Surgeons rats.嗅鞘细胞移植可减少皇家外科学院大鼠的视网膜变性。
Curr Eye Res. 2012 Aug;37(8):749-58. doi: 10.3109/02713683.2012.697972. Epub 2012 Jun 12.
3
Olfactory Ensheathing Cells Inhibit Gliosis in Retinal Degeneration by Downregulation of the Müller Cell Notch Signaling Pathway.嗅鞘细胞通过下调穆勒细胞Notch信号通路抑制视网膜变性中的胶质增生。
Cell Transplant. 2017 Jun 9;26(6):967-982. doi: 10.3727/096368917X694994. Epub 2017 Feb 9.
4
Transplantation of human bone marrow mesenchymal stem cells as a thin subretinal layer ameliorates retinal degeneration in a rat model of retinal dystrophy.人骨髓间充质干细胞移植作为薄的视网膜下层改善视网膜变性大鼠视网膜营养不良模型。
Exp Eye Res. 2014 Jan;118:135-44. doi: 10.1016/j.exer.2013.10.023. Epub 2013 Nov 13.
5
Metallothionein-III deficiency exacerbates light-induced retinal degeneration.金属硫蛋白-III 缺乏症加剧光诱导的视网膜变性。
Invest Ophthalmol Vis Sci. 2012 Nov 29;53(12):7896-903. doi: 10.1167/iovs.12-10165.
6
Role of heparin-binding epidermal growth factor-like growth factor in light-induced photoreceptor degeneration in mouse retina.肝素结合表皮生长因子样生长因子在小鼠视网膜光诱导感光细胞变性中的作用。
Invest Ophthalmol Vis Sci. 2013 Jun 3;54(6):3815-29. doi: 10.1167/iovs.12-11236.
7
Combined Transplantation of Olfactory Ensheathing Cells With Rat Neural Stem Cells Enhanced the Therapeutic Effect in the Retina of RCS Rats.嗅鞘细胞与大鼠神经干细胞联合移植增强了RCS大鼠视网膜的治疗效果。
Front Cell Neurosci. 2020 Mar 24;14:52. doi: 10.3389/fncel.2020.00052. eCollection 2020.
8
Impaired spinal cord remyelination by long-term cultured adult porcine olfactory ensheathing cells correlates with altered in vitro phenotypic properties.长期培养的成年猪嗅鞘细胞脊髓脱髓鞘功能障碍与体外表型特性改变相关。
Xenotransplantation. 2010 Jan-Feb;17(1):71-80. doi: 10.1111/j.1399-3089.2009.00562.x.
9
Olfactory Ensheathing Cells Grafted Into the Retina of RCS Rats Suppress Inflammation by Down-Regulating the JAK/STAT Pathway.移植到RCS大鼠视网膜中的嗅鞘细胞通过下调JAK/STAT信号通路抑制炎症。
Front Cell Neurosci. 2019 Jul 25;13:341. doi: 10.3389/fncel.2019.00341. eCollection 2019.
10
Olfactory Ensheathing Cells Rescue Optic Nerve Fibers in a Rat Glaucoma Model.嗅鞘细胞在大鼠青光眼模型中挽救视神经纤维
Transl Vis Sci Technol. 2012 Aug 24;1(2):3. doi: 10.1167/tvst.1.2.3. eCollection 2012.

引用本文的文献

1
More light components and less light damage on rats' eyes: evidence for the photobiomodulation and spectral opponency.更多的轻组分和更少的光损伤对老鼠的眼睛:光生物调节和光谱对立的证据。
Photochem Photobiol Sci. 2023 Apr;22(4):809-824. doi: 10.1007/s43630-022-00354-5. Epub 2022 Dec 17.
2
Update of application of olfactory ensheathing cells and stem cells/exosomes in the treatment of retinal disorders.嗅鞘细胞和干细胞/外泌体在治疗视网膜疾病中的应用更新。
Stem Cell Res Ther. 2022 Jan 10;13(1):11. doi: 10.1186/s13287-021-02685-z.
3
Combined Transplantation of Olfactory Ensheathing Cells With Rat Neural Stem Cells Enhanced the Therapeutic Effect in the Retina of RCS Rats.

本文引用的文献

1
Olfactory Ensheathing Cells Inhibit Gliosis in Retinal Degeneration by Downregulation of the Müller Cell Notch Signaling Pathway.嗅鞘细胞通过下调穆勒细胞Notch信号通路抑制视网膜变性中的胶质增生。
Cell Transplant. 2017 Jun 9;26(6):967-982. doi: 10.3727/096368917X694994. Epub 2017 Feb 9.
2
Protective effects of SS31 on t‑BHP induced oxidative damage in 661W cells.SS31对叔丁基过氧化氢(t-BHP)诱导的661W细胞氧化损伤的保护作用。
Mol Med Rep. 2015 Oct;12(4):5026-34. doi: 10.3892/mmr.2015.4055. Epub 2015 Jul 7.
3
Olfactory ensheathing cell-neurite alignment enhances neurite outgrowth in scar-like cultures.
嗅鞘细胞与大鼠神经干细胞联合移植增强了RCS大鼠视网膜的治疗效果。
Front Cell Neurosci. 2020 Mar 24;14:52. doi: 10.3389/fncel.2020.00052. eCollection 2020.
4
mTOR may interact with PARP-1 to regulate visible light-induced parthanatos in photoreceptors.mTOR 可能与 PARP-1 相互作用,以调节光感受器中可见光诱导的 parthanatos。
Cell Commun Signal. 2020 Feb 17;18(1):27. doi: 10.1186/s12964-019-0498-0.
5
Olfactory Ensheathing Cells Grafted Into the Retina of RCS Rats Suppress Inflammation by Down-Regulating the JAK/STAT Pathway.移植到RCS大鼠视网膜中的嗅鞘细胞通过下调JAK/STAT信号通路抑制炎症。
Front Cell Neurosci. 2019 Jul 25;13:341. doi: 10.3389/fncel.2019.00341. eCollection 2019.
6
Neuroprotective Effects of Combined Treatment with Minocycline and Olfactory Ensheathing Cells Transplantation against Inflammation and Oxidative Stress after Spinal Cord Injury.米诺环素与嗅鞘细胞移植联合治疗对脊髓损伤后炎症和氧化应激的神经保护作用
Cell J. 2019 Jul;21(2):220-228. doi: 10.22074/cellj.2019.6126. Epub 2019 Feb 20.
7
The Therapeutic Effects after Transplantation of Whole-Layer Olfactory Mucosa in Rats with Optic Nerve Injury.全层嗅黏膜移植治疗大鼠视神经损伤的疗效观察。
Biomed Res Int. 2018 Mar 11;2018:6069756. doi: 10.1155/2018/6069756. eCollection 2018.
嗅鞘细胞-神经突排列增强了瘢痕样培养物中的神经突生长。
Exp Neurol. 2015 Jul;269:93-101. doi: 10.1016/j.expneurol.2015.03.025. Epub 2015 Apr 8.
4
Acute retinal injury and the relationship between nerve growth factor, Notch1 transcription and short-lived dedifferentiation transient changes of mammalian Müller cells.急性视网膜损伤以及神经生长因子、Notch1转录与哺乳动物Müller细胞短暂去分化瞬时变化之间的关系。
Vision Res. 2015 May;110(Pt A):107-17. doi: 10.1016/j.visres.2015.01.030. Epub 2015 Mar 27.
5
Rat BMSCs initiate retinal endogenous repair through NGF/TrkA signaling.大鼠骨髓间充质干细胞通过NGF/TrkA信号通路启动视网膜内源性修复。
Exp Eye Res. 2015 Mar;132:34-47. doi: 10.1016/j.exer.2015.01.008. Epub 2015 Jan 10.
6
Functional regeneration of supraspinal connections in a patient with transected spinal cord following transplantation of bulbar olfactory ensheathing cells with peripheral nerve bridging.延髓嗅鞘细胞移植联合周围神经桥接后脊髓横断患者脊髓上连接的功能再生
Cell Transplant. 2014;23(12):1631-55. doi: 10.3727/096368914X685131. Epub 2014 Oct 21.
7
N-acetylserotonin: circadian activation of the BDNF receptor and neuroprotection in the retina and brain.N-乙酰血清素:BDNF 受体的昼夜节律激活与视网膜和大脑的神经保护。
Adv Exp Med Biol. 2014;801:765-71. doi: 10.1007/978-1-4614-3209-8_96.
8
Angiotensin II type 1 receptor blockade suppresses light-induced neural damage in the mouse retina.血管紧张素II 1型受体阻断可抑制小鼠视网膜光诱导的神经损伤。
Free Radic Biol Med. 2014 Jun;71:176-185. doi: 10.1016/j.freeradbiomed.2014.03.020. Epub 2014 Mar 22.
9
Protective effect of SUN N8075, a free radical scavenger, against excessive light-induced retinal damage in mice.SUN N8075,一种自由基清除剂,对过量光照诱导的小鼠视网膜损伤的保护作用。
Biol Pharm Bull. 2014;37(3):424-30. doi: 10.1248/bpb.b13-00778.
10
Neuroprotective potentials of neurotrophin rich olfactory ensheathing cell's conditioned media against 6OHDA-induced oxidative damage.富含神经营养因子的嗅鞘细胞条件培养基对6-羟基多巴胺诱导的氧化损伤的神经保护潜力。
Free Radic Res. 2014 May;48(5):560-71. doi: 10.3109/10715762.2014.894636. Epub 2014 Mar 17.