Suppr超能文献

联合肿瘤内 Treg 耗竭与雄激素剥夺治疗(ADT):Myc-CaP 模型中的临床前活性。

Combining intratumoral Treg depletion with androgen deprivation therapy (ADT): preclinical activity in the Myc-CaP model.

机构信息

Department of Oncology, Sidney Kimmel Comprehensive Cancer Center, Johns Hopkins University School of Medicine, Baltimore, MD, USA.

Department of Oncology, National Taiwan University Hospital, Taipei, Taiwan.

出版信息

Prostate Cancer Prostatic Dis. 2018 Apr;21(1):113-125. doi: 10.1038/s41391-017-0013-x. Epub 2017 Dec 4.

Abstract

BACKGROUND

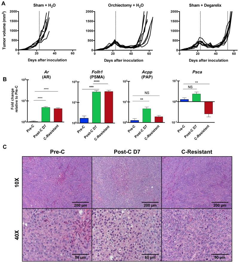
Immune checkpoint blockade has shown promising antitumor activity against a variety of tumor types. However, responses in castration-resistant prostate cancer remain relatively rare-potentially due to low baseline levels of infiltration. Using an immunocompetent cMyc-driven model (Myc-CaP), we sought to understand the immune infiltrate induced by androgen deprivation therapy (ADT) and to leverage that infiltration toward therapeutic benefit.

METHODS

Using flow cytometry, qPCR and IHC, we quantified ADT-induced immune infiltration in terms of cell type and function. Preclinical treatment studies tested the combinatorial effects of ADT and immune checkpoint blockade using tumor outgrowth and overall survival as end points.

RESULTS

ADT induces a complex pro-inflammatory infiltrate. This pro-inflammatory infiltrate was apparent in the early postcastration period but diminished as castration resistance emerged. Combining ADT with tumor-infiltrating regulatory T cell (Treg) depletion using a depleting anti-CTLA-4 antibody significantly delayed the development of castration resistance and prolonged survival of a fraction of tumor-bearing mice. Immunotherapy as a monotherapy failed to provide a survival benefit and was ineffective if not administered in the peri-castration period.

CONCLUSIONS

The immune infiltrate induced by ADT is diverse and varies over time. Therapeutic strategies focusing on depleting Tregs in the peri-castration period are of particular interest.

摘要

背景

免疫检查点阻断在多种肿瘤类型中显示出有希望的抗肿瘤活性。然而,在去势抵抗性前列腺癌中的反应仍然相对较少-可能是由于浸润的基线水平较低。我们使用免疫活性 cMyc 驱动模型(Myc-CaP),试图了解去势治疗(ADT)诱导的免疫浸润,并利用这种浸润获得治疗益处。

方法

我们使用流式细胞术、qPCR 和 IHC,根据细胞类型和功能来量化 ADT 诱导的免疫浸润。临床前治疗研究使用肿瘤生长和总生存期作为终点,测试了 ADT 和免疫检查点阻断的联合效应。

结果

ADT 诱导复杂的促炎浸润。这种促炎浸润在去势后早期明显,但随着去势抵抗的出现而减少。使用耗竭性抗 CTLA-4 抗体联合 ADT 耗尽肿瘤浸润性调节性 T 细胞(Treg),显著延迟了去势抵抗的发展,并延长了一部分荷瘤小鼠的生存。免疫疗法作为单一疗法不能提供生存益处,如果不在去势期间给药则无效。

结论

ADT 诱导的免疫浸润是多样的,并随时间变化。在去势期间集中耗竭 Treg 的治疗策略特别值得关注。

https://cdn.ncbi.nlm.nih.gov/pmc/blobs/1f3f/5897134/6655c6618f5c/nihms910067f1.jpg

文献AI研究员

20分钟写一篇综述,助力文献阅读效率提升50倍。

立即体验

用中文搜PubMed

大模型驱动的PubMed中文搜索引擎

马上搜索

文档翻译

学术文献翻译模型,支持多种主流文档格式。

立即体验