Group of Biomedical Research in Digestive Tract Tumors, CIBBIM-Nanomedicine, Vall d'Hebron Research Institute (VHIR), Universitat Autònoma de Barcelona (UAB), Barcelona 08035, Spain.
Laboratory of Translational Research in Child and Adolescent Cancer, Vall d'Hebron Research Institute (VHIR)-UAB, Barcelona 08035, Spain.
Br J Cancer. 2018 Jan;118(1):106-116. doi: 10.1038/bjc.2017.420. Epub 2017 Dec 5.
Reduced RHOA signalling has been shown to increase the growth/metastatic potential of colorectal tumours. However, the mechanisms of inactivation of RHOA signalling in colon cancer have not been characterised.
A panel of colorectal cancer cell lines and large cohorts of primary tumours were used to investigate the expression and activity of RHOA, as well as the presence of RHOA mutations/deletions and promoter methylation affecting RHOA. Changes in RHOA expression were assessed by western blotting and qPCR after modulation of microRNAs, SMAD4 and c-MYC.
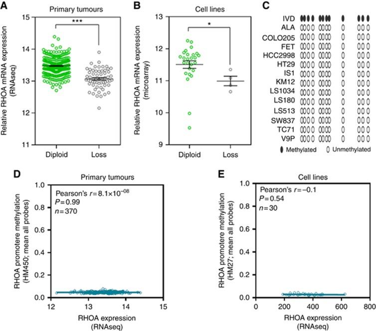
We show here that RHOA point mutations and promoter hypermethylation do not significantly contribute to the large variability of RHOA expression observed among colorectal tumours. However, RHOA copy number loss was observed in 16% of colorectal tumours and this was associated with reduced RHOA expression. Moreover, we show that miR-200a/b/429 downregulates RHOA in colorectal cancer cells. In addition, we found that TGF-β/SMAD4 upregulates the RHOA promoter. Conversely, RHOA expression is transcriptionally downregulated by canonical Wnt signalling through the Wnt target gene c-MYC that interferes with the binding of SP1 to the RHOA promoter in colon cancer cells.
We demonstrate a complex pattern of inactivation of the tumour suppressor gene RHOA in colon cancer cells through genetic, transcriptional and post-transcriptional mechanisms.
已经证明,RHOA 信号的减少会增加结直肠肿瘤的生长/转移潜力。然而,结肠癌中 RHOA 信号失活的机制尚未得到描述。
使用一组结直肠癌细胞系和大量原发性肿瘤,研究 RHOA 的表达和活性,以及影响 RHOA 的 RHOA 突变/缺失和启动子甲基化的存在。通过调节 microRNAs、SMAD4 和 c-MYC 后,通过 Western blot 和 qPCR 评估 RHOA 表达的变化。
我们在这里表明,RHOA 点突变和启动子超甲基化对结直肠肿瘤中观察到的 RHOA 表达的巨大变异性没有显著贡献。然而,在 16%的结直肠肿瘤中观察到 RHOA 拷贝数丢失,这与 RHOA 表达降低有关。此外,我们表明 miR-200a/b/429 在结直肠癌细胞中下调 RHOA。此外,我们发现 TGF-β/SMAD4 上调 RHOA 启动子。相反,通过 Wnt 靶基因 c-MYC ,经典 Wnt 信号转导在转录水平下调 RHOA 的表达,c-MYC 干扰 SP1 与 RHOA 启动子的结合在结肠癌细胞中。
我们通过遗传、转录和转录后机制证明了结肠癌细胞中肿瘤抑制基因 RHOA 失活的复杂模式。