Suppr超能文献

红景天苷提高VEGF-A和PDGF-BB的分泌可增强糖尿病后肢缺血中的新生血管形成。

Elevating VEGF-A and PDGF-BB secretion by salidroside enhances neoangiogenesis in diabetic hind-limb ischemia.

作者信息

Ariyanti Agnes Dwi, Sisjayawan Julita, Zhang Jing, Zhang Jian-Qi, Wang Gui-Xue, Miyagishi Makoto, Wu Shou-Rong, Kasim Vivi

机构信息

The Key Laboratory of Biorheological Science and Technology, Ministry of Education, College of Bioengineering, Chongqing University, Chongqing 400044, China.

State and Local Joint Engineering Laboratory for Vascular Implants, Chongqing 400044, China.

出版信息

Oncotarget. 2017 Oct 13;8(57):97187-97205. doi: 10.18632/oncotarget.21907. eCollection 2017 Nov 14.

Abstract

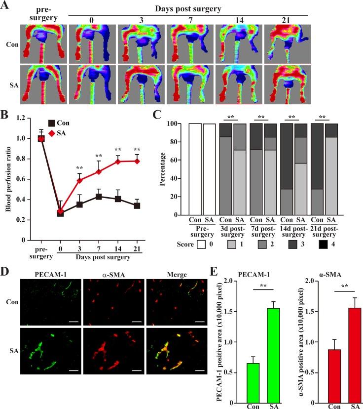
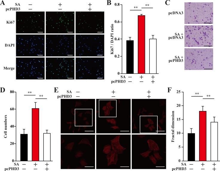
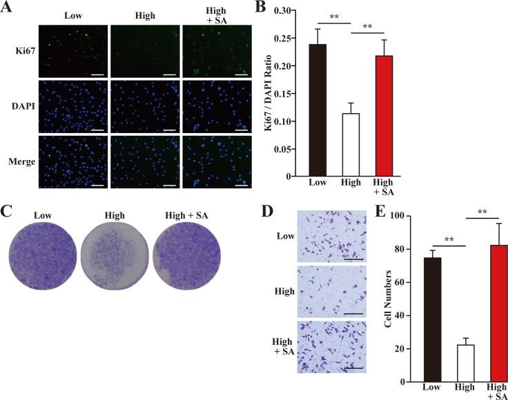
Hind-limb ischemia (HLI) is one of the major complication of diabetic patients. Angiogenesis potential in diabetic patients is severely disrupted, and the mechanism underlying it has not been fully elucidated, making it an obstacle for developing an efficient therapeutic angiogenesis strategy. Skeletal muscle cells, through their paracrine function, had been known to be critical for neoangiogenesis. Here we found that hyperglycemia upregulates the expression of skeletal muscle cells prolyl hydroxylase domain 3 (PHD3), which resulted in the decrease of the secretion of angiogenic factors, especially VEGF-A and PDGF-BB. We showed that treatment with salidroside, a small molecule drug, significantly suppresses PHD3 expression and increases VEGF-A and PDGF-BB secretion from skeletal muscle cells, which in turn enhances the proliferation and migration potentials of endothelial and smooth muscle cells. Finally, we demonstrated that intramuscular injection of salidroside into the ischemic hind limbs of diabetic HLI model mice could efficiently induce neoangiogenesis and blood perfusion recovery. Thus, our novel findings not only reveal the effects of hyperglycemia on the angiogenesis potential of skeletal muscle cells and the mechanism underlying it, but also provides a novel finding suggesting that salidroside might be a potential small molecule drug for diabetic HLI.

摘要

后肢缺血(HLI)是糖尿病患者的主要并发症之一。糖尿病患者的血管生成潜能严重受损,其潜在机制尚未完全阐明,这成为开发有效治疗性血管生成策略的障碍。骨骼肌细胞通过其旁分泌功能,已知对新生血管生成至关重要。在此我们发现,高血糖上调骨骼肌细胞脯氨酰羟化酶结构域3(PHD3)的表达,这导致血管生成因子分泌减少,尤其是血管内皮生长因子-A(VEGF-A)和血小板衍生生长因子-BB(PDGF-BB)。我们表明,小分子药物红景天苷处理可显著抑制PHD3表达,并增加骨骼肌细胞中VEGF-A和PDGF-BB的分泌,进而增强内皮细胞和平滑肌细胞的增殖和迁移潜能。最后,我们证明向糖尿病HLI模型小鼠的缺血后肢肌肉内注射红景天苷可有效诱导新生血管生成并恢复血液灌注。因此,我们的新发现不仅揭示了高血糖对骨骼肌细胞血管生成潜能的影响及其潜在机制,还提供了一个新发现,表明红景天苷可能是治疗糖尿病HLI的潜在小分子药物。

https://cdn.ncbi.nlm.nih.gov/pmc/blobs/e0fe/5722555/5efb7eff6712/oncotarget-08-97187-g001.jpg

文献AI研究员

20分钟写一篇综述,助力文献阅读效率提升50倍。

立即体验

用中文搜PubMed

大模型驱动的PubMed中文搜索引擎

马上搜索

文档翻译

学术文献翻译模型,支持多种主流文档格式。

立即体验