Center Laboratory, Jinshan Hospital, Fudan University, Shanghai, 201508, China.
Department of Oncology, Shanghai Medical College, Fudan University, Shanghai, 200032, China.
Cell Death Dis. 2017 Dec 13;8(12):3214. doi: 10.1038/s41419-017-0050-3.
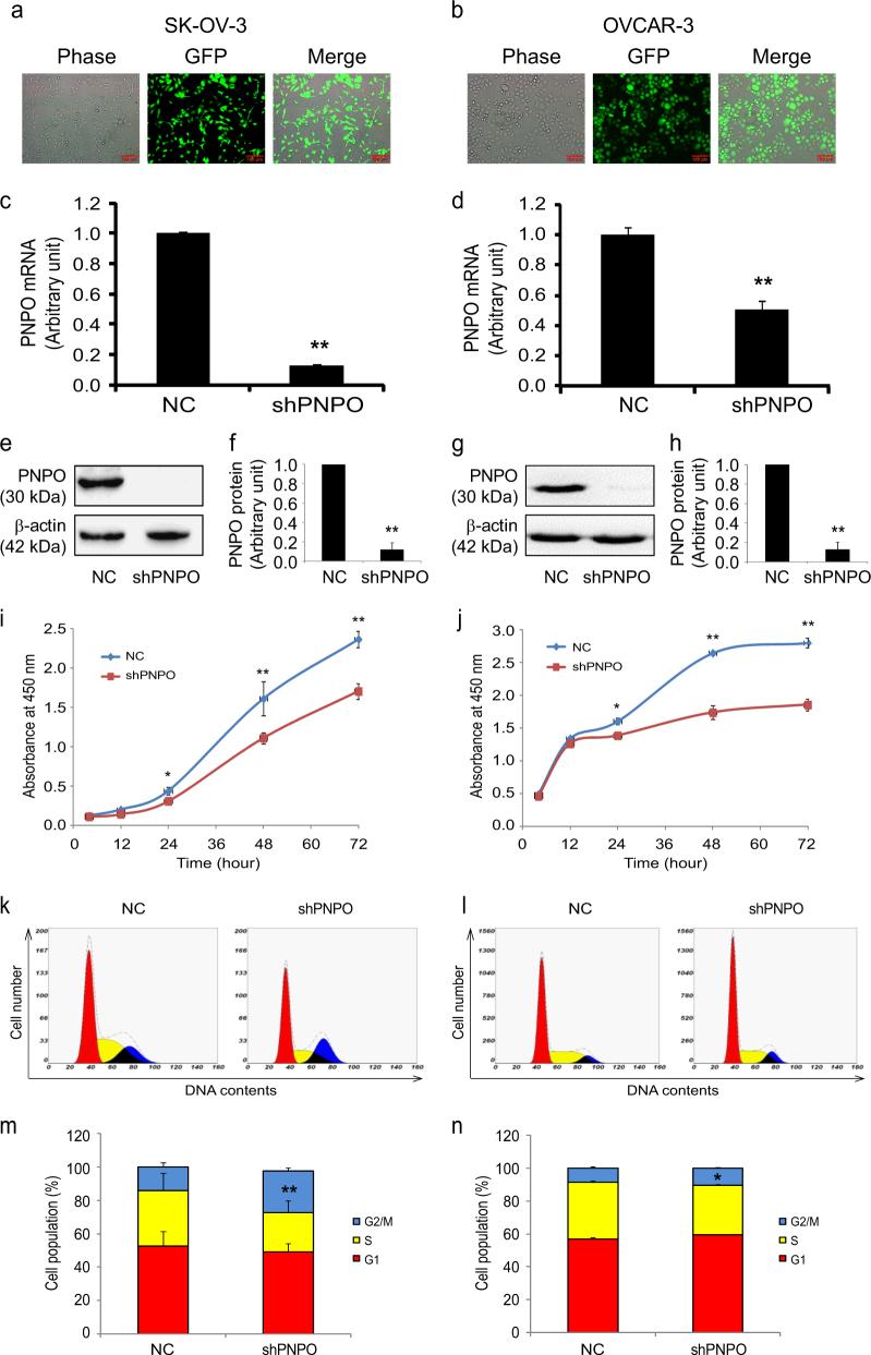
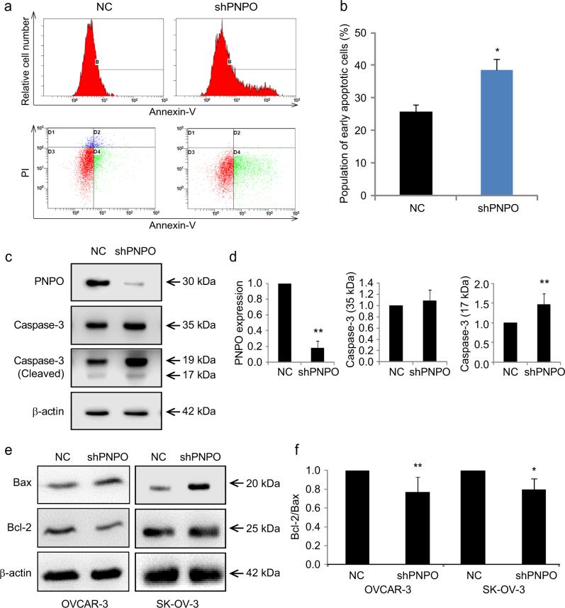
Pyridoxine 5'-phosphate oxidase (PNPO) is an enzyme that converts pyridoxine 5'-phosphate into pyridoxal 5'-phosphate (PLP), an active form of vitamin B6 implicated in several types of cancer. However, the role of PNPO and its regulatory mechanism in epithelial ovarian cancer (EOC) are unknown. In the present study, PNPO expression in human ovarian tumour tissue and its association with the clinicopathological features of patients with EOC were examined. Further, the biological function of PNPO in EOC cells and in xenograft was evaluated. We demonstrated for the first time that PNPO was overexpressed in human EOC. Knockdown of PNPO induced EOC cell apoptosis, arrested cell cycle at G2/M phase, decreased cell proliferation, migration and invasion. Xenografts of PNPO-shRNA-expressing cells into the nude mouse attenuated tumour growth. PNPO at mRNA and protein levels in EOC cells was decreased after transforming growth factor-β1 (TGF-β1) treatment. The inhibitory effect of TGF-β1 on PNPO expression was abolished in the presence of SB-431542, a TGF-β type I receptor kinase inhibitor. Moreover, we found that TGF-β1-mediated PNPO expression was at least in part through the upregulation of miR-143-3p. These data indicate a mechanism underlying PNPO regulation by the TGF-β signalling pathway. Furthermore, PLP administration reduced PNPO expression and decreased EOC cell proliferation, suggesting a feedback loop between PLP and PNPO. Thus, our findings reveal that PNPO can serve as a novel tissue biomarker of EOC and may be a potential target for therapeutic intervention.
吡哆醛 5'-磷酸氧化酶 (PNPO) 是一种将吡哆醇 5'-磷酸转化为吡哆醛 5'-磷酸 (PLP) 的酶,PLP 是维生素 B6 的一种活性形式,与多种类型的癌症有关。然而,PNPO 的作用及其在卵巢上皮性癌 (EOC) 中的调控机制尚不清楚。本研究检测了 PNPO 在人卵巢肿瘤组织中的表达及其与 EOC 患者临床病理特征的关系。此外,还评估了 PNPO 在 EOC 细胞中的生物学功能及其在异种移植中的作用。我们首次证明 PNPO 在人 EOC 中过表达。PNPO 敲低诱导 EOC 细胞凋亡,使细胞周期停滞在 G2/M 期,降低细胞增殖、迁移和侵袭能力。将表达 PNPO-shRNA 的细胞异种移植到裸鼠中可减弱肿瘤生长。转化生长因子-β1 (TGF-β1) 处理后 EOC 细胞中 PNPO 的 mRNA 和蛋白水平降低。TGF-β 型 I 受体激酶抑制剂 SB-431542 可消除 TGF-β1 对 PNPO 表达的抑制作用。此外,我们发现 TGF-β1 介导的 PNPO 表达至少部分是通过上调 miR-143-3p 实现的。这些数据表明了 TGF-β 信号通路调控 PNPO 的机制。此外,PLP 给药可降低 PNPO 表达并减少 EOC 细胞增殖,提示 PLP 和 PNPO 之间存在反馈回路。因此,我们的研究结果揭示了 PNPO 可作为 EOC 的新型组织生物标志物,并且可能是治疗干预的潜在靶点。