Suppr超能文献

杂交拼接小基因和反义寡核苷酸作为有效工具来确定功能蛋白/RNA 相互作用。

Hybrid splicing minigene and antisense oligonucleotides as efficient tools to determine functional protein/RNA interactions.

机构信息

Department of Gene Expression, Institute of Molecular Biology and Biotechnology, Faculty of Biology, Adam Mickiewicz University, 61-614, Poznan, Poland.

Center for NeuroGenetics and the Genetics Institute, Department of Molecular Genetics and Microbiology, College of Medicine, University of Florida,, Gainesville, Florida, 32610-3610, USA.

出版信息

Sci Rep. 2017 Dec 14;7(1):17587. doi: 10.1038/s41598-017-17816-x.

Abstract

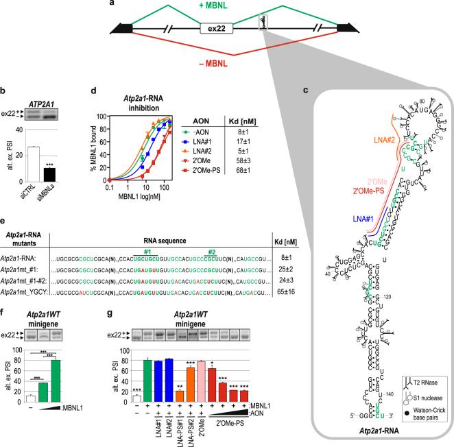
Alternative splicing is a complex process that provides a high diversity of proteins from a limited number of protein-coding genes. It is governed by multiple regulatory factors, including RNA-binding proteins (RBPs), that bind to specific RNA sequences embedded in a specific structure. The ability to predict RNA-binding regions recognized by RBPs using whole-transcriptome approaches can deliver a multitude of data, including false-positive hits. Therefore, validation of the global results is indispensable. Here, we report the development of an efficient and rapid approach based on a modular hybrid minigene combined with antisense oligonucleotides to enable verification of functional RBP-binding sites within intronic and exonic sequences of regulated pre-mRNA. This approach also provides valuable information regarding the regulatory properties of pre-mRNA, including the RNA secondary structure context. We also show that the developed approach can be used to effectively identify or better characterize the inhibitory properties of potential therapeutic agents for myotonic dystrophy, which is caused by sequestration of specific RBPs, known as muscleblind-like proteins, by mutated RNA with expanded CUG repeats.

摘要

可变剪接是一个复杂的过程,它可以从有限数量的蛋白质编码基因中产生高度多样化的蛋白质。它由多种调节因子控制,包括与特定结构中嵌入的特定 RNA 序列结合的 RNA 结合蛋白(RBPs)。使用全转录组方法预测 RBP 识别的 RNA 结合区域可以提供大量数据,包括假阳性命中。因此,对全局结果进行验证是必不可少的。在这里,我们报告了一种基于模块化混合迷你基因和反义寡核苷酸的高效快速方法的开发,该方法可用于验证调节前体 RNA 中内含子和外显子序列中功能性 RBP 结合位点。该方法还提供了有关前体 RNA 调节特性的有价值的信息,包括 RNA 二级结构环境。我们还表明,所开发的方法可用于有效地识别或更好地表征由突变 RNA 与扩展的 CUG 重复序列结合引起的特定 RBPs(称为肌肉盲样蛋白)隔离引起的肌营养不良症的潜在治疗药物的抑制特性。

https://cdn.ncbi.nlm.nih.gov/pmc/blobs/c35d/5730568/874248fb6622/41598_2017_17816_Fig1_HTML.jpg

文献检索

告别复杂PubMed语法,用中文像聊天一样搜索,搜遍4000万医学文献。AI智能推荐,让科研检索更轻松。

立即免费搜索

文件翻译

保留排版,准确专业,支持PDF/Word/PPT等文件格式,支持 12+语言互译。

免费翻译文档

深度研究

AI帮你快速写综述,25分钟生成高质量综述,智能提取关键信息,辅助科研写作。

立即免费体验