• 文献检索
  • 文档翻译
  • 深度研究
  • 学术资讯
  • Suppr Zotero 插件Zotero 插件
  • 邀请有礼
  • 套餐&价格
  • 历史记录
应用&插件
Suppr Zotero 插件Zotero 插件浏览器插件Mac 客户端Windows 客户端微信小程序
定价
高级版会员购买积分包购买API积分包
服务
文献检索文档翻译深度研究API 文档MCP 服务
关于我们
关于 Suppr公司介绍联系我们用户协议隐私条款
关注我们

Suppr 超能文献

核心技术专利:CN118964589B侵权必究
粤ICP备2023148730 号-1Suppr @ 2026

文献检索

告别复杂PubMed语法,用中文像聊天一样搜索,搜遍4000万医学文献。AI智能推荐,让科研检索更轻松。

立即免费搜索

文件翻译

保留排版,准确专业,支持PDF/Word/PPT等文件格式,支持 12+语言互译。

免费翻译文档

深度研究

AI帮你快速写综述,25分钟生成高质量综述,智能提取关键信息,辅助科研写作。

立即免费体验

Celsr1 缺陷小鼠中的神经祖细胞命运决定缺陷、皮质发育不良和行为损伤。

Neural progenitor fate decision defects, cortical hypoplasia and behavioral impairment in Celsr1-deficient mice.

机构信息

Université catholique de Louvain, Institute of Neuroscience, Developmental Neurobiology, Brussels, Belgium.

Université catholique de Louvain, Institute of Neuroscience, Mammalian Development and Cell Biology, Brussels, Belgium.

出版信息

Mol Psychiatry. 2018 Mar;23(3):723-734. doi: 10.1038/mp.2017.236. Epub 2017 Dec 19.

DOI:10.1038/mp.2017.236
PMID:29257130
原文链接:https://pmc.ncbi.nlm.nih.gov/articles/PMC5822457/
Abstract

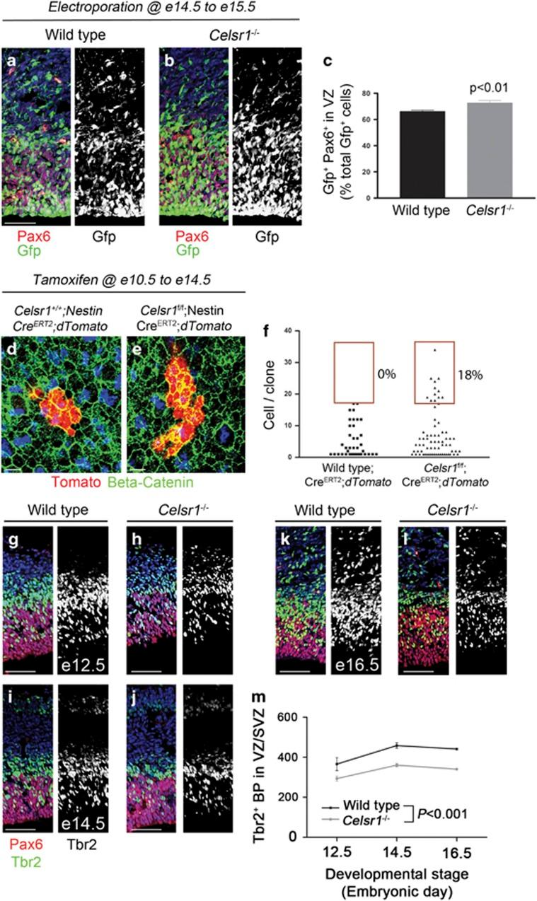
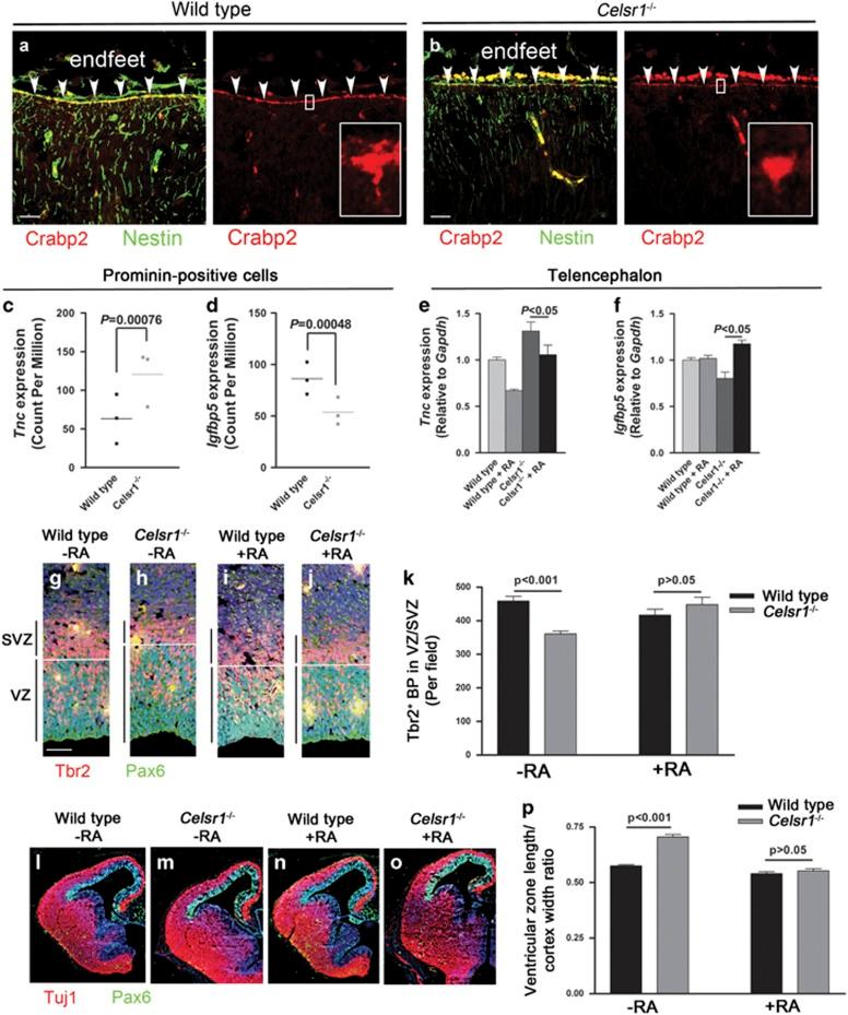
The development of the cerebral cortex is a tightly regulated process that relies on exquisitely coordinated actions of intrinsic and extrinsic cues. Here, we show that the communication between forebrain meninges and apical neural progenitor cells (aNPC) is essential to cortical development, and that the basal compartment of aNPC is key to this communication process. We found that Celsr1, a cadherin of the adhesion G protein coupled receptor family, controls branching of aNPC basal processes abutting the meninges and thereby regulates retinoic acid (RA)-dependent neurogenesis. Loss-of-function of Celsr1 results in a decreased number of endfeet, modifies RA-dependent transcriptional activity and biases aNPC commitment toward self-renewal at the expense of basal progenitor and neuron production. The mutant cortex has a reduced number of neurons, and Celsr1 mutant mice exhibit microcephaly and behavioral abnormalities. Our results uncover an important role for Celsr1 protein and for the basal compartment of neural progenitor cells in fate decision during the development of the cerebral cortex.

摘要

大脑皮层的发育是一个受到严格调控的过程,依赖于内在和外在线索的精细协调作用。在这里,我们表明,前脑脑膜和顶端神经祖细胞(aNPC)之间的通讯对于皮质发育至关重要,而 aNPC 的基底隔室是该通讯过程的关键。我们发现,粘连 G 蛋白偶联受体家族的钙粘蛋白 Celsr1 控制着贴附脑膜的 aNPC 基底突起的分支,从而调节视黄酸(RA)依赖性神经发生。Celsr1 的功能丧失会导致终足数量减少,改变 RA 依赖性转录活性,并使 aNPC 向自我更新的方向倾斜,牺牲基底祖细胞和神经元的产生。突变皮层的神经元数量减少,Celsr1 突变小鼠表现出小头畸形和行为异常。我们的研究结果揭示了 Celsr1 蛋白和神经祖细胞的基底隔室在大脑皮层发育过程中命运决定中的重要作用。

https://cdn.ncbi.nlm.nih.gov/pmc/blobs/3daa/5822457/2dee079836d8/mp2017236f5.jpg
https://cdn.ncbi.nlm.nih.gov/pmc/blobs/3daa/5822457/871099f09213/mp2017236f1.jpg
https://cdn.ncbi.nlm.nih.gov/pmc/blobs/3daa/5822457/f72a5d3f545b/mp2017236f2a.jpg
https://cdn.ncbi.nlm.nih.gov/pmc/blobs/3daa/5822457/034876b86aca/mp2017236f3.jpg
https://cdn.ncbi.nlm.nih.gov/pmc/blobs/3daa/5822457/ed425ac6ebd3/mp2017236f4.jpg
https://cdn.ncbi.nlm.nih.gov/pmc/blobs/3daa/5822457/2dee079836d8/mp2017236f5.jpg
https://cdn.ncbi.nlm.nih.gov/pmc/blobs/3daa/5822457/871099f09213/mp2017236f1.jpg
https://cdn.ncbi.nlm.nih.gov/pmc/blobs/3daa/5822457/f72a5d3f545b/mp2017236f2a.jpg
https://cdn.ncbi.nlm.nih.gov/pmc/blobs/3daa/5822457/034876b86aca/mp2017236f3.jpg
https://cdn.ncbi.nlm.nih.gov/pmc/blobs/3daa/5822457/ed425ac6ebd3/mp2017236f4.jpg
https://cdn.ncbi.nlm.nih.gov/pmc/blobs/3daa/5822457/2dee079836d8/mp2017236f5.jpg

相似文献

1
Neural progenitor fate decision defects, cortical hypoplasia and behavioral impairment in Celsr1-deficient mice.Celsr1 缺陷小鼠中的神经祖细胞命运决定缺陷、皮质发育不良和行为损伤。
Mol Psychiatry. 2018 Mar;23(3):723-734. doi: 10.1038/mp.2017.236. Epub 2017 Dec 19.
2
The methyl binding domain 3/nucleosome remodelling and deacetylase complex regulates neural cell fate determination and terminal differentiation in the cerebral cortex.甲基结合结构域3/核小体重塑与去乙酰化酶复合物调控大脑皮质中神经细胞命运决定和终末分化。
Neural Dev. 2015 May 2;10:13. doi: 10.1186/s13064-015-0040-z.
3
The level of the transcription factor Pax6 is essential for controlling the balance between neural stem cell self-renewal and neurogenesis.转录因子Pax6的水平对于控制神经干细胞自我更新和神经发生之间的平衡至关重要。
PLoS Genet. 2009 Jun;5(6):e1000511. doi: 10.1371/journal.pgen.1000511. Epub 2009 Jun 12.
4
Planar cell polarity genes, Celsr1-3, in neural development.平面细胞极性基因 Celsr1-3 在神经发育中的作用。
Neurosci Bull. 2012 Jun;28(3):309-15. doi: 10.1007/s12264-012-1232-8.
5
Caspr Controls the Temporal Specification of Neural Progenitor Cells through Notch Signaling in the Developing Mouse Cerebral Cortex.Caspr通过Notch信号通路调控发育中小鼠大脑皮质神经祖细胞的时间特异性。
Cereb Cortex. 2017 Feb 1;27(2):1369-1385. doi: 10.1093/cercor/bhv318.
6
Retinoic acid from the meninges regulates cortical neuron generation.来自脑膜的视黄酸调节皮质神经元的生成。
Cell. 2009 Oct 30;139(3):597-609. doi: 10.1016/j.cell.2009.10.004.
7
NCAM regulates temporal specification of neural progenitor cells via profilin2 during corticogenesis.NCAM 通过 Profilin2 在皮质发生过程中调节神经祖细胞的时间特异性。
J Cell Biol. 2020 Jan 6;219(1). doi: 10.1083/jcb.201902164.
8
Ranbp1, Deleted in DiGeorge/22q11.2 Deletion Syndrome, is a Microcephaly Gene That Selectively Disrupts Layer 2/3 Cortical Projection Neuron Generation.Ranbp1,在DiGeorge/22q11.2缺失综合征中缺失,是一个小头畸形基因,它选择性地破坏第2/3层皮质投射神经元的生成。
Cereb Cortex. 2015 Oct;25(10):3977-93. doi: 10.1093/cercor/bhu285. Epub 2014 Dec 1.
9
Laminin β2 Chain Regulates Retinal Progenitor Cell Mitotic Spindle Orientation via Dystroglycan.层粘连蛋白β2 链通过 dystroglycan 调节视网膜祖细胞有丝分裂纺锤体取向。
J Neurosci. 2018 Jun 27;38(26):5996-6010. doi: 10.1523/JNEUROSCI.0551-18.2018. Epub 2018 May 31.
10
The Wnt adaptor protein ATP6AP2 regulates multiple stages of adult hippocampal neurogenesis.Wnt衔接蛋白ATP6AP2调节成年海马神经发生的多个阶段。
J Neurosci. 2015 Mar 25;35(12):4983-98. doi: 10.1523/JNEUROSCI.4130-14.2015.

引用本文的文献

1
Conditional deletion of TRPC1 channel modulates synaptic plasticity, long term depression, and memory extinction in Fragile X syndrome mice.TRPC1通道的条件性缺失调节脆性X综合征小鼠的突触可塑性、长期抑郁和记忆消退。
iScience. 2025 Jul 10;28(8):113085. doi: 10.1016/j.isci.2025.113085. eCollection 2025 Aug 15.
2
Genotype-Phenotype Associations in Phelan-McDermid Syndrome: Insights into Novel Genes Beyond .费兰-麦克德米德综合征的基因型-表型关联:对……以外新基因的见解
Int J Mol Sci. 2025 May 13;26(10):4653. doi: 10.3390/ijms26104653.
3
Targeting Glioma Stem Cells: Therapeutic Opportunities and Challenges.

本文引用的文献

1
Dynamic mRNA Transport and Local Translation in Radial Glial Progenitors of the Developing Brain.发育中大脑放射状胶质祖细胞中的动态mRNA转运与局部翻译
Curr Biol. 2016 Dec 19;26(24):3383-3392. doi: 10.1016/j.cub.2016.10.040. Epub 2016 Dec 1.
2
Cerebral cortex expansion and folding: what have we learned?大脑皮层的扩张与折叠:我们学到了什么?
EMBO J. 2016 May 17;35(10):1021-44. doi: 10.15252/embj.201593701. Epub 2016 Apr 7.
3
Feedback regulation of apical progenitor fate by immature neurons through Wnt7-Celsr3-Fzd3 signalling.
靶向胶质瘤干细胞:治疗机遇与挑战
Cells. 2025 May 6;14(9):675. doi: 10.3390/cells14090675.
4
Auts2 enhances neurogenesis and promotes expansion of the cerebral cortex.Auts2增强神经发生并促进大脑皮质扩张。
J Adv Res. 2025 Jun;72:151-163. doi: 10.1016/j.jare.2024.07.012. Epub 2024 Jul 14.
5
Functional analysis and transcriptome profile of meninges and skin fibroblasts from human-aged donors.人类老年供体脑膜和皮肤成纤维细胞的功能分析及转录组谱。
Cell Prolif. 2024 Aug;57(8):e13627. doi: 10.1111/cpr.13627. Epub 2024 Feb 29.
6
Conditional deletion of KCC2 impairs synaptic plasticity and both spatial and nonspatial memory.有条件地删除KCC2会损害突触可塑性以及空间和非空间记忆。
Front Mol Neurosci. 2023 Apr 24;16:1081657. doi: 10.3389/fnmol.2023.1081657. eCollection 2023.
7
Head Size in Phelan-McDermid Syndrome: A Literature Review and Pooled Analysis of 198 Patients Identifies Candidate Genes on 22q13.头围大小在 22q13 上确定 Phelan-McDermid 综合征的候选基因:198 例患者的文献回顾和汇总分析
Genes (Basel). 2023 Feb 21;14(3):540. doi: 10.3390/genes14030540.
8
Serial Gene Expression Profiling of Neural Stem Cells Shows Transcriptome Switch by Long-Term Physioxia from Metabolic Adaption to Cell Signaling Profile.神经干细胞的连续基因表达谱分析显示,长期生理性低氧会导致转录组从代谢适应转变为细胞信号谱。
Stem Cells Int. 2022 Nov 12;2022:6718640. doi: 10.1155/2022/6718640. eCollection 2022.
9
WNT signaling at the intersection between neurogenesis and brain tumorigenesis.神经发生与脑肿瘤发生交叉点上的WNT信号传导
Front Mol Neurosci. 2022 Oct 4;15:1017568. doi: 10.3389/fnmol.2022.1017568. eCollection 2022.
10
Implication of Vestibular Hair Cell Loss of Planar Polarity for the Canal and Otolith-Dependent Vestibulo-Ocular Reflexes in Mice.小鼠前庭毛细胞平面极性丧失对半规管和耳石依赖的前庭眼反射的影响
Front Neurosci. 2021 Nov 1;15:750596. doi: 10.3389/fnins.2021.750596. eCollection 2021.
未成熟神经元通过Wnt7-Celsr3-Fzd3信号通路对顶端祖细胞命运的反馈调节。
Nat Commun. 2016 Mar 4;7:10936. doi: 10.1038/ncomms10936.
4
Expression of MECOM is associated with unfavorable prognosis in glioblastoma multiforme.MECOM的表达与多形性胶质母细胞瘤的不良预后相关。
Onco Targets Ther. 2016 Jan 13;9:315-20. doi: 10.2147/OTT.S95831. eCollection 2016.
5
Over-expressed RPL34 promotes malignant proliferation of non-small cell lung cancer cells.过表达的核糖体蛋白L34(RPL34)促进非小细胞肺癌细胞的恶性增殖。
Gene. 2016 Jan 15;576(1 Pt 3):421-8. doi: 10.1016/j.gene.2015.10.053. Epub 2015 Oct 23.
6
PTTG1 expression is associated with hyperproliferative disease and poor prognosis in multiple myeloma.PTTG1的表达与多发性骨髓瘤的增殖性疾病及不良预后相关。
J Hematol Oncol. 2015 Oct 6;8:106. doi: 10.1186/s13045-015-0209-2.
7
LRP1B deletion is associated with poor outcome for glioblastoma patients.LRP1B基因缺失与胶质母细胞瘤患者的不良预后相关。
J Neurol Sci. 2015 Nov 15;358(1-2):440-3. doi: 10.1016/j.jns.2015.09.345. Epub 2015 Sep 11.
8
Molecular identity of human outer radial glia during cortical development.人类皮质发育过程中外侧放射状胶质细胞的分子特征
Cell. 2015 Sep 24;163(1):55-67. doi: 10.1016/j.cell.2015.09.004.
9
Down-regulation of SOSTDC1 promotes thyroid cancer cell proliferation via regulating cyclin A2 and cyclin E2.SOSTDC1的下调通过调节细胞周期蛋白A2和细胞周期蛋白E2促进甲状腺癌细胞增殖。
Oncotarget. 2015 Oct 13;6(31):31780-91. doi: 10.18632/oncotarget.5566.
10
Selenoprotein P influences colitis-induced tumorigenesis by mediating stemness and oxidative damage.硒蛋白P通过介导干性和氧化损伤影响结肠炎诱导的肿瘤发生。
J Clin Invest. 2015 Jul 1;125(7):2646-60. doi: 10.1172/JCI76099. Epub 2015 Jun 8.