Department of Biochemistry and Biophysics, University of California, San Francisco, San Francisco, United States.
Kavli Institute for Fundamental Neuroscience, University of California, San Francisco, San Francisco, United States.
Elife. 2018 Jan 5;7:e31535. doi: 10.7554/eLife.31535.
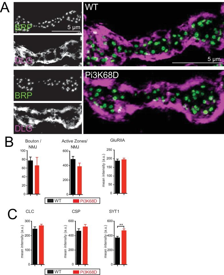
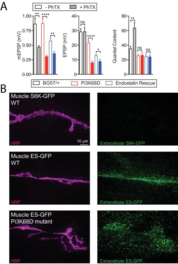
Presynaptic homeostatic plasticity stabilizes information transfer at synaptic connections in organisms ranging from insect to human. By analogy with principles of engineering and control theory, the molecular implementation of PHP is thought to require postsynaptic signaling modules that encode homeostatic sensors, a set point, and a controller that regulates transsynaptic negative feedback. The molecular basis for these postsynaptic, homeostatic signaling elements remains unknown. Here, an electrophysiology-based screen of the kinome and phosphatome defines a postsynaptic signaling platform that includes a required function for PI3K-cII, PI3K-cIII and the small GTPase Rab11 during the rapid and sustained expression of PHP. We present evidence that PI3K-cII localizes to Golgi-derived, clathrin-positive vesicles and is necessary to generate an endosomal pool of PI(3)P that recruits Rab11 to recycling endosomal membranes. A morphologically distinct subdivision of this platform concentrates postsynaptically where we propose it functions as a homeostatic controller for retrograde, trans-synaptic signaling.
突触前自身稳态可塑性稳定了从昆虫到人类等生物体中突触连接的信息传递。通过类比工程和控制理论的原理,人们认为 PHP 的分子实现需要编码自身稳态传感器、设定点和调节跨突触负反馈的控制器的突触后信号模块。这些突触后自身稳态信号元件的分子基础仍然未知。在这里,基于电生理学的激酶组和磷酸酶组筛选定义了一个包括 PI3K-cII、PI3K-cIII 和小 GTPase Rab11 的突触后信号平台,它们在 PHP 的快速和持续表达过程中是必需的。我们提供的证据表明,PI3K-cII 定位于高尔基体衍生的、网格蛋白阳性的小泡中,并且是产生募集 Rab11 到再循环内体膜的 PI(3)P 内体池所必需的。该平台的一个形态上不同的细分集中在突触后部位,我们提出它作为逆行、跨突触信号的自身稳态控制器发挥作用。