• 文献检索
  • 文档翻译
  • 深度研究
  • 学术资讯
  • Suppr Zotero 插件Zotero 插件
  • 邀请有礼
  • 套餐&价格
  • 历史记录
应用&插件
Suppr Zotero 插件Zotero 插件浏览器插件Mac 客户端Windows 客户端微信小程序
定价
高级版会员购买积分包购买API积分包
服务
文献检索文档翻译深度研究API 文档MCP 服务
关于我们
关于 Suppr公司介绍联系我们用户协议隐私条款
关注我们

Suppr 超能文献

核心技术专利:CN118964589B侵权必究
粤ICP备2023148730 号-1Suppr @ 2026

文献检索

告别复杂PubMed语法,用中文像聊天一样搜索,搜遍4000万医学文献。AI智能推荐,让科研检索更轻松。

立即免费搜索

文件翻译

保留排版,准确专业,支持PDF/Word/PPT等文件格式,支持 12+语言互译。

免费翻译文档

深度研究

AI帮你快速写综述,25分钟生成高质量综述,智能提取关键信息,辅助科研写作。

立即免费体验

通过靶向 CLEC14a 的优化抗体抑制 VEGF 依赖性血管生成和肿瘤血管生成。

Inhibition of VEGF-dependent angiogenesis and tumor angiogenesis by an optimized antibody targeting CLEC14a.

机构信息

Scripps Korea Antibody Institute, Chuncheon, South Korea.

Research Institute, National Cancer Center, Goyang, South Korea.

出版信息

Mol Oncol. 2018 Mar;12(3):356-372. doi: 10.1002/1878-0261.12169. Epub 2018 Jan 26.

DOI:10.1002/1878-0261.12169
PMID:29316206
原文链接:https://pmc.ncbi.nlm.nih.gov/articles/PMC5830631/
Abstract

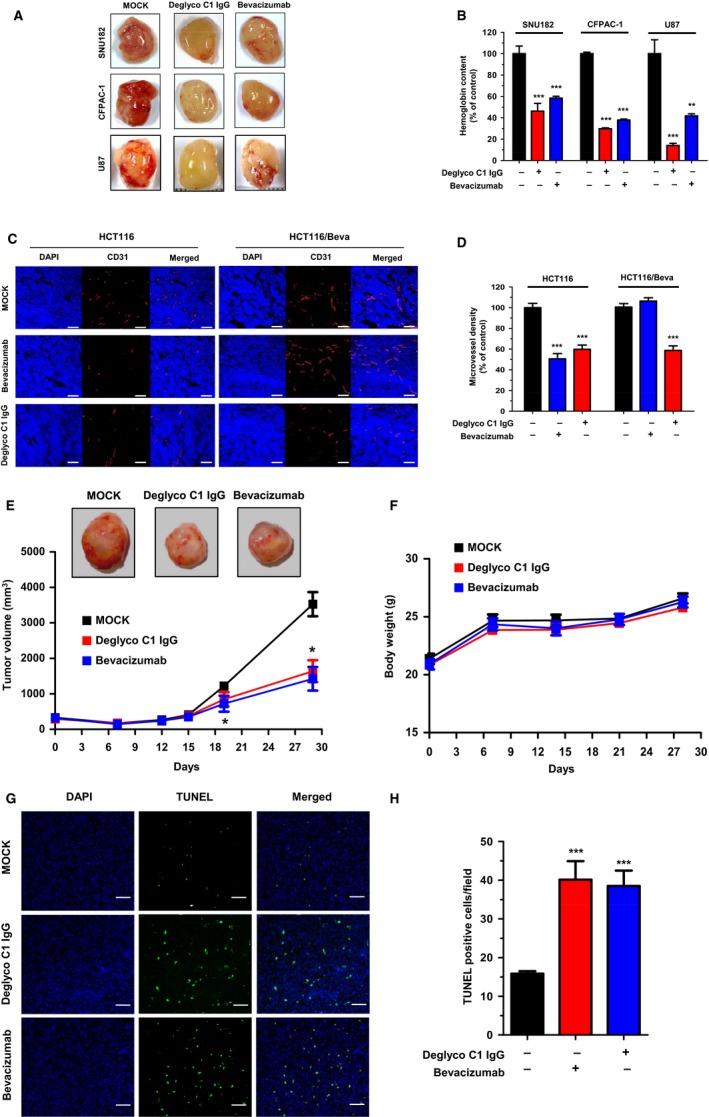
The C-type lectin-like domain of CLEC14a (CLEC14a-C-type lectin-like domain [CTLD]) is a key domain that mediates endothelial cell-cell contacts in angiogenesis. However, the role of CLEC14a-CTLD in pathological angiogenesis has not yet been clearly elucidated. In this study, through complementarity-determining region grafting, consecutive deglycosylation, and functional isolation, we generated a novel anti-angiogenic human monoclonal antibody that specifically targets CLEC14a-CTLD and that shows improved stability and homogeneity relative to the parental antibody. We found that this antibody directly inhibits CLEC14a-CTLD-mediated endothelial cell-cell contact and simultaneously downregulates expression of CLEC14a on the surface of endothelial cells. Using various in vitro and in vivo functional assays, we demonstrated that this antibody effectively suppresses vascular endothelial growth factor (VEGF)-dependent angiogenesis and tumor angiogenesis of SNU182 human hepatocellular carcinoma, CFPAC-1 human pancreatic cancer, and U87 human glioma cells. Furthermore, we also found that this antibody significantly inhibits tumor angiogenesis of HCT116 and bevacizumab-adapted HCT116 human colorectal cancer cells. These findings suggest that antibody targeting of CLEC14a-CTLD has the potential to suppress VEGF-dependent angiogenesis and tumor angiogenesis and that CLEC14a-CTLD may be a novel anti-angiogenic target for VEGF-dependent angiogenesis and tumor angiogenesis.

摘要

CLEC14a 的 C 型凝集素样结构域(CLEC14a-C 型凝集素样结构域 [CTLD])是介导血管生成中内皮细胞-细胞接触的关键结构域。然而,CLEC14a-CTLD 在病理性血管生成中的作用尚未得到明确阐明。在这项研究中,通过互补决定区移植、连续去糖基化和功能分离,我们产生了一种新型抗血管生成的人源单克隆抗体,该抗体特异性靶向 CLEC14a-CTLD,与亲本抗体相比具有更好的稳定性和均一性。我们发现该抗体可直接抑制 CLEC14a-CTLD 介导的内皮细胞-细胞接触,并同时下调内皮细胞表面 CLEC14a 的表达。通过各种体外和体内功能测定,我们证明该抗体可有效抑制血管内皮生长因子 (VEGF) 依赖性血管生成和 SNU182 人肝癌、CFPAC-1 人胰腺癌细胞和 U87 人神经胶质瘤细胞的肿瘤血管生成。此外,我们还发现该抗体可显著抑制 HCT116 和贝伐单抗适应的 HCT116 人结直肠癌细胞的肿瘤血管生成。这些发现表明,针对 CLEC14a-CTLD 的抗体具有抑制 VEGF 依赖性血管生成和肿瘤血管生成的潜力,并且 CLEC14a-CTLD 可能是 VEGF 依赖性血管生成和肿瘤血管生成的新型抗血管生成靶标。

https://cdn.ncbi.nlm.nih.gov/pmc/blobs/13e4/5830631/7124e57cd799/MOL2-12-356-g006.jpg
https://cdn.ncbi.nlm.nih.gov/pmc/blobs/13e4/5830631/6f7b9e0a3cb0/MOL2-12-356-g001.jpg
https://cdn.ncbi.nlm.nih.gov/pmc/blobs/13e4/5830631/d3126a202f94/MOL2-12-356-g002.jpg
https://cdn.ncbi.nlm.nih.gov/pmc/blobs/13e4/5830631/123529fffab8/MOL2-12-356-g003.jpg
https://cdn.ncbi.nlm.nih.gov/pmc/blobs/13e4/5830631/379d273c5dc4/MOL2-12-356-g004.jpg
https://cdn.ncbi.nlm.nih.gov/pmc/blobs/13e4/5830631/8314d856e107/MOL2-12-356-g005.jpg
https://cdn.ncbi.nlm.nih.gov/pmc/blobs/13e4/5830631/7124e57cd799/MOL2-12-356-g006.jpg
https://cdn.ncbi.nlm.nih.gov/pmc/blobs/13e4/5830631/6f7b9e0a3cb0/MOL2-12-356-g001.jpg
https://cdn.ncbi.nlm.nih.gov/pmc/blobs/13e4/5830631/d3126a202f94/MOL2-12-356-g002.jpg
https://cdn.ncbi.nlm.nih.gov/pmc/blobs/13e4/5830631/123529fffab8/MOL2-12-356-g003.jpg
https://cdn.ncbi.nlm.nih.gov/pmc/blobs/13e4/5830631/379d273c5dc4/MOL2-12-356-g004.jpg
https://cdn.ncbi.nlm.nih.gov/pmc/blobs/13e4/5830631/8314d856e107/MOL2-12-356-g005.jpg
https://cdn.ncbi.nlm.nih.gov/pmc/blobs/13e4/5830631/7124e57cd799/MOL2-12-356-g006.jpg

相似文献

1
Inhibition of VEGF-dependent angiogenesis and tumor angiogenesis by an optimized antibody targeting CLEC14a.通过靶向 CLEC14a 的优化抗体抑制 VEGF 依赖性血管生成和肿瘤血管生成。
Mol Oncol. 2018 Mar;12(3):356-372. doi: 10.1002/1878-0261.12169. Epub 2018 Jan 26.
2
Human antibodies targeting the C-type lectin-like domain of the tumor endothelial cell marker clec14a regulate angiogenic properties in vitro.靶向肿瘤内皮细胞标志物 clec14a 的 C 型凝集素样结构域的人源抗体调节体外血管生成特性。
Oncogene. 2013 Nov 28;32(48):5449-57. doi: 10.1038/onc.2013.156. Epub 2013 May 6.
3
CLEC14a-HSP70-1A interaction regulates HSP70-1A-induced angiogenesis.CLEC14a 与 HSP70-1A 的相互作用调节 HSP70-1A 诱导的血管生成。
Sci Rep. 2017 Sep 6;7(1):10666. doi: 10.1038/s41598-017-11118-y.
4
Multimerin-2 is a ligand for group 14 family C-type lectins CLEC14A, CD93 and CD248 spanning the endothelial pericyte interface.多聚蛋白-2是14族C型凝集素CLEC14A、CD93和CD248的配体,跨越内皮细胞与周细胞界面。
Oncogene. 2017 Nov 2;36(44):6097-6108. doi: 10.1038/onc.2017.214. Epub 2017 Jul 3.
5
Blocking CLEC14A-MMRN2 binding inhibits sprouting angiogenesis and tumour growth.阻断CLEC14A与MMRN2的结合可抑制发芽血管生成和肿瘤生长。
Oncogene. 2015 Nov 19;34(47):5821-31. doi: 10.1038/onc.2015.34. Epub 2015 Mar 9.
6
Clec14a genetically interacts with Etv2 and Vegf signaling during vasculogenesis and angiogenesis in zebrafish.在斑马鱼的血管发生和血管生成过程中,Clec14a与Etv2和Vegf信号通路发生基因相互作用。
BMC Dev Biol. 2019 Apr 5;19(1):6. doi: 10.1186/s12861-019-0188-6.
7
Sprouting angiogenesis is regulated by shedding of the C-type lectin family 14, member A (CLEC14A) ectodomain, catalyzed by rhomboid-like 2 protein (RHBDL2).发芽血管生成受类菱形蛋白2(RHBDL2)催化的C型凝集素家族14成员A(CLEC14A)胞外域脱落调控。
FASEB J. 2016 Jun;30(6):2311-23. doi: 10.1096/fj.201500122R. Epub 2016 Mar 3.
8
CAR T cells targeting tumor endothelial marker CLEC14A inhibit tumor growth.嵌合抗原受体 T 细胞靶向肿瘤内皮标志物 CLEC14A 抑制肿瘤生长。
JCI Insight. 2020 Oct 2;5(19):138808. doi: 10.1172/jci.insight.138808.
9
Tanshinone IIA inhibits β-catenin/VEGF-mediated angiogenesis by targeting TGF-β1 in normoxic and HIF-1α in hypoxic microenvironments in human colorectal cancer.丹参酮IIA通过在人结直肠癌的常氧微环境中靶向转化生长因子-β1(TGF-β1)以及在低氧微环境中靶向缺氧诱导因子-1α(HIF-1α)来抑制β-连环蛋白/血管内皮生长因子(VEGF)介导的血管生成。
Cancer Lett. 2017 Sep 10;403:86-97. doi: 10.1016/j.canlet.2017.05.013. Epub 2017 Jun 7.
10
Clec14a is specifically expressed in endothelial cells and mediates cell to cell adhesion.Clec14a 特异性表达于内皮细胞,并介导细胞间黏附。
Biochem Biophys Res Commun. 2011 Jan 7;404(1):103-8. doi: 10.1016/j.bbrc.2010.11.075. Epub 2010 Nov 21.

引用本文的文献

1
Astrocyte involvement in brain metastasis: from biological mechanisms to therapeutic strategies.星形胶质细胞在脑转移中的作用:从生物学机制到治疗策略
Cancer Metastasis Rev. 2025 Jul 15;44(3):60. doi: 10.1007/s10555-025-10276-0.
2
Advancing the understanding and management of angioimmunoblastic T-cell lymphoma: insights into its pathogenesis, clinical features, and emerging therapeutic strategies.增进对血管免疫母细胞性T细胞淋巴瘤的理解与管理:对其发病机制、临床特征及新兴治疗策略的见解
Front Oncol. 2025 Mar 3;15:1479179. doi: 10.3389/fonc.2025.1479179. eCollection 2025.
3
Group XIV C-type lectins: emerging targets in tumor angiogenesis.

本文引用的文献

1
Posttranslational Modifications and the Immunogenicity of Biotherapeutics.翻译后文本:生物治疗药物的翻译后修饰与免疫原性。
J Immunol Res. 2016;2016:5358272. doi: 10.1155/2016/5358272. Epub 2016 Apr 14.
2
An aptamer-antibody complex (oligobody) as a novel delivery platform for targeted cancer therapies.适体-抗体复合物(寡体)作为一种新型的靶向癌症治疗药物的递药平台。
J Control Release. 2016 May 10;229:1-9. doi: 10.1016/j.jconrel.2016.03.006. Epub 2016 Mar 5.
3
Sprouting angiogenesis is regulated by shedding of the C-type lectin family 14, member A (CLEC14A) ectodomain, catalyzed by rhomboid-like 2 protein (RHBDL2).
第十四组 C 型凝集素:肿瘤血管生成中的新兴靶点。
Angiogenesis. 2024 May;27(2):173-192. doi: 10.1007/s10456-024-09907-x. Epub 2024 Mar 12.
4
Pharmacokinetic evaluation of radiolabeled intraocular anti-CLEC14a antibody in preclinical animal species and application in humans.放射性标记的眼内抗 CLEC14a 抗体在临床前动物物种中的药代动力学评估及其在人类中的应用。
Clin Transl Sci. 2022 Dec;15(12):2938-2946. doi: 10.1111/cts.13412. Epub 2022 Sep 27.
5
Structural and Functional Analysis of CEX Fractions Collected from a Novel Avastin Biosimilar Candidate and Its Innovator: A Comparative Study.从一种新型阿瓦斯丁生物类似药候选药物及其原研药中收集的CEX级分的结构与功能分析:一项比较研究
Pharmaceutics. 2022 Jul 28;14(8):1571. doi: 10.3390/pharmaceutics14081571.
6
Classification of colon adenocarcinoma based on immunological characterizations: Implications for prognosis and immunotherapy.基于免疫特征的结肠腺癌分类:对预后和免疫治疗的影响。
Front Immunol. 2022 Jul 27;13:934083. doi: 10.3389/fimmu.2022.934083. eCollection 2022.
7
Interleukin-19 Promotes Retinal Neovascularization in a Mouse Model of Oxygen-Induced Retinopathy.白细胞介素-19 促进氧诱导视网膜病变小鼠模型中的视网膜新生血管形成。
Invest Ophthalmol Vis Sci. 2022 Jul 8;63(8):9. doi: 10.1167/iovs.63.8.9.
8
Co-Targeting Tumor Angiogenesis and Immunosuppressive Tumor Microenvironment: A Perspective in Ethnopharmacology.共同靶向肿瘤血管生成与免疫抑制性肿瘤微环境:民族药理学视角
Front Pharmacol. 2022 Jun 15;13:886198. doi: 10.3389/fphar.2022.886198. eCollection 2022.
9
CLEC14A was up-regulated in hepatocellular carcinoma and may function as a potential diagnostic biomarker.CLEC14A 在肝细胞癌中上调,可能作为一种潜在的诊断生物标志物。
Clinics (Sao Paulo). 2022 May 13;77:100029. doi: 10.1016/j.clinsp.2022.100029. eCollection 2022.
10
Application of vascular endothelial cells in stem cell medicine.血管内皮细胞在干细胞医学中的应用。
World J Clin Cases. 2021 Dec 16;9(35):10765-10780. doi: 10.12998/wjcc.v9.i35.10765.
发芽血管生成受类菱形蛋白2(RHBDL2)催化的C型凝集素家族14成员A(CLEC14A)胞外域脱落调控。
FASEB J. 2016 Jun;30(6):2311-23. doi: 10.1096/fj.201500122R. Epub 2016 Mar 3.
4
Immunogenicity of Therapeutic Protein Aggregates.治疗性蛋白质聚集体的免疫原性。
J Pharm Sci. 2016 Feb;105(2):417-430. doi: 10.1016/j.xphs.2015.11.002.
5
Therapeutic targeting of tetraspanin8 in epithelial ovarian cancer invasion and metastasis.治疗性靶向四跨膜蛋白 8 抑制上皮性卵巢癌侵袭和转移
Oncogene. 2016 Aug 25;35(34):4540-8. doi: 10.1038/onc.2015.520. Epub 2016 Jan 25.
6
Angiopoietin-2 May Be Involved in the Resistance to Bevacizumab in Recurrent Glioblastoma.血管生成素-2可能参与复发性胶质母细胞瘤对贝伐单抗的耐药性。
Cancer Invest. 2016;34(1):39-44. doi: 10.3109/07357907.2015.1088948. Epub 2016 Jan 6.
7
Fluorescence dye-based detection of mAb aggregates in CHO culture supernatants.基于荧光染料检测CHO细胞培养上清液中的单克隆抗体聚集体。
Anal Bioanal Chem. 2015 Jun;407(16):4849-56. doi: 10.1007/s00216-015-8672-8. Epub 2015 Apr 14.
8
The immunogenicity of antibody aggregates in a novel transgenic mouse model.新型转基因小鼠模型中抗体聚集体的免疫原性
Pharm Res. 2015 Jul;32(7):2344-59. doi: 10.1007/s11095-015-1627-0. Epub 2015 Jan 29.
9
The therapeutic monoclonal antibody market.治疗性单克隆抗体市场。
MAbs. 2015;7(1):9-14. doi: 10.4161/19420862.2015.989042.
10
Bevacizumab: a review of its use in advanced cancer.贝伐珠单抗:在晚期癌症中的应用评价。
Drugs. 2014 Oct;74(16):1891-1925. doi: 10.1007/s40265-014-0302-9.