Suppr超能文献

二氢乳清酸脱氢酶的失活/缺陷会导致黑色素瘤细胞周期停滞和程序性细胞死亡。

Inactivation/deficiency of DHODH induces cell cycle arrest and programed cell death in melanoma.

作者信息

Liu Lichao, Dong Zhen, Lei Qian, Yang Jie, Hu Huanrong, Li Qian, Ji Yacong, Guo Leiyang, Zhang Yanli, Liu Yaling, Cui Hongjuan

机构信息

Department of Dermatology, The Third Hospital of Hebei Medical University, Shijiazhuang, 050000, China.

State Key Laboratory of Silkworm Genome Biology, Southwest University, Chongqing, 400715, China.

出版信息

Oncotarget. 2017 Jul 19;8(68):112354-112370. doi: 10.18632/oncotarget.19379. eCollection 2017 Dec 22.

Abstract

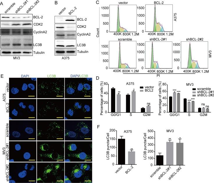
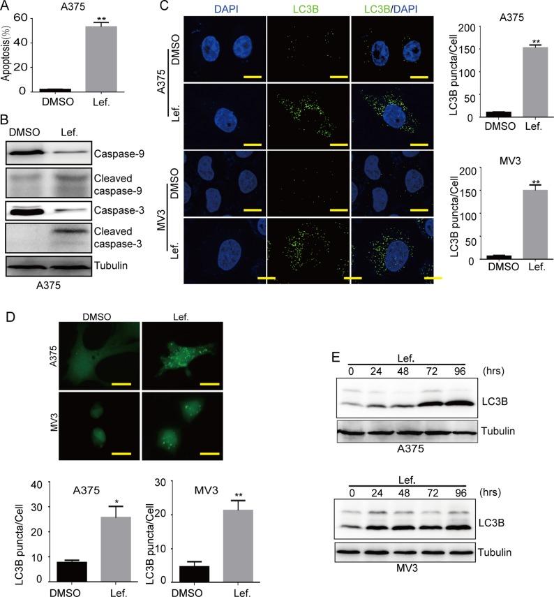
Malignant melanoma (MM) is one of the most malignant tumors and has a very poor prognosis. However, there are no effective drugs to treat this disease. As a kind of iron flavin dependent enzyme, dihydroorotate dehydrogenase (DHODH, EC 1.3.3.1) is the fourth and a key enzyme in the biosynthesis of pyrimidines. Herein, we found that DHODH inactivation/deficiency inhibited melanoma cell proliferation, induced cell cycle arrest at S phase and lead to autophagy in human melanoma cells. Meanwhile, leflunomide treatment induced cell apoptosis and deficiency of DHODH sensitized cells to drug-induced apoptosis in BCL-2 deficient melanoma cells, while not in BCL-2 abundant melanoma cells. Then we found that BCL-2 could rescue apoptosis induced by DHODH inactivation/deficiency. Moreover, BCL-2 also showed to promote cell cycle arrest and to inhibit autophagy induced by leflunomide. To explore the mechanisms underlying autophagy induced by DHODH inhibition, we found that AMPK-Ulk1 axis was activated in this process. Besides, JNK was phosphorylated and activated to phosphorylate BCL-2, which abrogated the interaction between BCL-2 and Beclin1 and then abolished autophagy. Our findings provided evidences for the potential of DHODH used as a drug target for melanoma treatment.

摘要

恶性黑色素瘤(MM)是最具恶性的肿瘤之一,预后极差。然而,目前尚无有效的药物来治疗这种疾病。作为一种铁黄素依赖性酶,二氢乳清酸脱氢酶(DHODH,EC 1.3.3.1)是嘧啶生物合成中的第四个关键酶。在此,我们发现DHODH失活/缺陷会抑制黑色素瘤细胞增殖,诱导细胞周期停滞于S期,并导致人黑色素瘤细胞发生自噬。同时,来氟米特处理可诱导细胞凋亡,而DHODH缺陷会使BCL-2缺陷的黑色素瘤细胞对药物诱导的凋亡敏感,而在BCL-2丰富的黑色素瘤细胞中则不然。然后我们发现BCL-2可以挽救由DHODH失活/缺陷诱导的凋亡。此外,BCL-2还显示出促进细胞周期停滞并抑制来氟米特诱导的自噬。为了探究DHODH抑制诱导自噬的潜在机制,我们发现在此过程中AMPK-Ulk1轴被激活。此外,JNK被磷酸化并激活,进而磷酸化BCL-2,这消除了BCL-2与Beclin1之间的相互作用,从而消除了自噬。我们的研究结果为DHODH作为黑色素瘤治疗的药物靶点的潜力提供了证据。

https://cdn.ncbi.nlm.nih.gov/pmc/blobs/0dbc/5762515/272ea672f12d/oncotarget-08-112354-g001.jpg

文献AI研究员

20分钟写一篇综述,助力文献阅读效率提升50倍。

立即体验

用中文搜PubMed

大模型驱动的PubMed中文搜索引擎

马上搜索

文档翻译

学术文献翻译模型,支持多种主流文档格式。

立即体验