Suppr超能文献

通过 CFTR 校正剂修复折叠缺陷型 α-横纹肌营养不良蛋白突变体,为肢带型肌营养不良 2D 提供一种潜在的治疗方法。

Repairing folding-defective α-sarcoglycan mutants by CFTR correctors, a potential therapy for limb-girdle muscular dystrophy 2D.

机构信息

Department of Biomedical Sciences, University of Padova, 35131 Padova, Italy.

Genethon, Evry F-91002, France.

出版信息

Hum Mol Genet. 2018 Mar 15;27(6):969-984. doi: 10.1093/hmg/ddy013.

Abstract

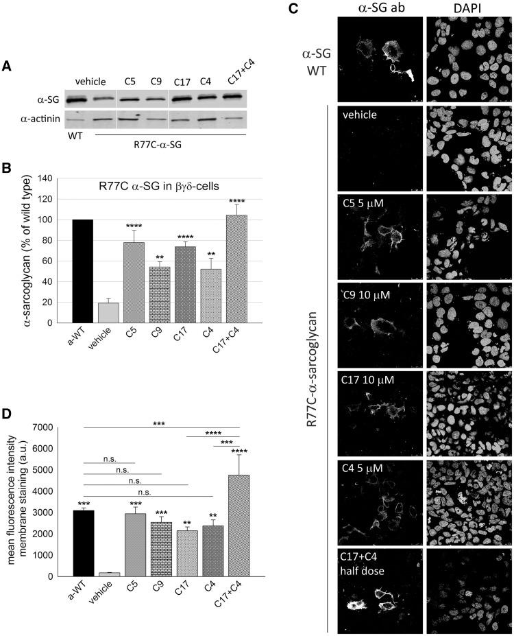
Limb-girdle muscular dystrophy type 2D (LGMD2D) is a rare autosomal-recessive disease, affecting striated muscle, due to mutation of SGCA, the gene coding for α-sarcoglycan. Nowadays, more than 50 different SGCA missense mutations have been reported. They are supposed to impact folding and trafficking of α-sarcoglycan because the defective polypeptide, although potentially functional, is recognized and disposed of by the quality control of the cell. The secondary reduction of α-sarcoglycan partners, β-, γ- and δ-sarcoglycan, disrupts a key membrane complex that, associated to dystrophin, contributes to assure sarcolemma stability during muscle contraction. The complex deficiency is responsible for muscle wasting and the development of a severe form of dystrophy. Here, we show that the application of small molecules developed to rescue ΔF508-CFTR trafficking, and known as CFTR correctors, also improved the maturation of several α-sarcoglycan mutants that were consequently rescued at the plasma membrane. Remarkably, in myotubes from a patient with LGMD2D, treatment with CFTR correctors induced the proper re-localization of the whole sarcoglycan complex, with a consequent reduction of sarcolemma fragility. Although the mechanism of action of CFTR correctors on defective α-sarcoglycan needs further investigation, this is the first report showing a quantitative and functional recovery of the sarcoglycan-complex in human pathologic samples, upon small molecule treatment. It represents the proof of principle of a pharmacological strategy that acts on the sarcoglycan maturation process and we believe it has a great potential to develop as a cure for most of the patients with LGMD2D.

摘要

2D 型肢带型肌营养不良症(LGMD2D)是一种罕见的常染色体隐性疾病,影响横纹肌,是由于编码α- sarcoglycan 的 SGCA 基因突变所致。目前已经报道了超过 50 种不同的 SGCA 错义突变。这些突变被认为会影响 α-sarcoglycan 的折叠和运输,因为虽然潜在功能正常,但有缺陷的多肽会被细胞的质量控制识别并处理掉。α-sarcoglycan 的伴侣β-、γ-和δ-sarcoglycan 的二级减少,破坏了一个关键的膜复合物,该复合物与 dystrophin 相关,有助于确保肌肉收缩时肌膜的稳定性。该复合物的缺乏是导致肌肉萎缩和严重型肌营养不良的原因。在这里,我们表明,应用于拯救 ΔF508-CFTR 运输的小分子,称为 CFTR 校正剂,也可以改善几种α-sarcoglycan 突变体的成熟,从而在质膜上得到挽救。值得注意的是,在 LGMD2D 患者的肌管中,用 CFTR 校正剂治疗可以诱导整个 sarcoglycan 复合物的正确再定位,从而导致肌膜的脆性降低。虽然 CFTR 校正剂对有缺陷的α-sarcoglycan 的作用机制需要进一步研究,但这是第一个报告显示小分子处理后,在人类病理样本中 sarcoglycan 复合物的定量和功能恢复。这证明了一种药理学策略的原理,该策略作用于 sarcoglycan 的成熟过程,我们相信它有很大的潜力发展成为大多数 LGMD2D 患者的治疗方法。

https://cdn.ncbi.nlm.nih.gov/pmc/blobs/3c41/5886177/86752d746fb6/ddy013f1.jpg

文献AI研究员

20分钟写一篇综述,助力文献阅读效率提升50倍。

立即体验

用中文搜PubMed

大模型驱动的PubMed中文搜索引擎

马上搜索

文档翻译

学术文献翻译模型,支持多种主流文档格式。

立即体验