Department of Pharmaceutical Engineering, Daegu Haany University, Gyeongsan, 38610, South Korea.
Department of Veterinary Physiology, College of Veterinary Medicine, Research Institute for Veterinary Science, and BK21 PLUS Program for Creative Veterinary Science Research, Seoul National University, Seoul, 08826, South Korea.
Cell Death Dis. 2018 Jan 19;9(2):48. doi: 10.1038/s41419-017-0083-7.
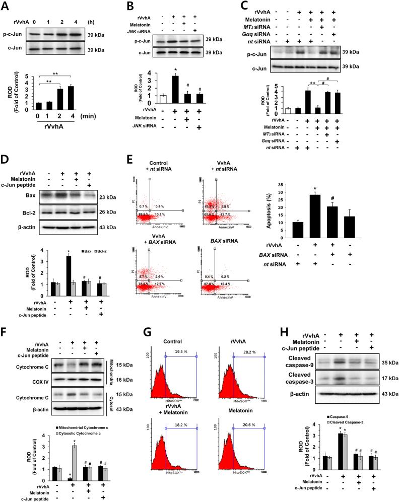
Melatonin, an endogenous hormone molecule, has a variety of biological functions, but a functional role of melatonin in the infection of Gram-negative bacterium Vibrio vulnificus has yet to be described. In this study, we investigated the molecular mechanism of melatonin in the apoptosis of human intestinal epithelial (HCT116) cells induced by the hemolysin (VvhA) produced by V. vulnificus. Melatonin (1 μM) significantly inhibited apoptosis induced by the recombinant protein (r) VvhA, which had been inhibited by the knockdown of MT. The rVvhA recruited caveolin-1, NCF-1, and Rac1 into lipid rafts to facilitate the production of ROS responsible for the phosphorylation of PKC and JNK. Interestingly, melatonin recruited NCF-1 into non-lipid rafts to prevent ROS production via MT coupling with Gαq. Melatonin inhibited the JNK-mediated phosphorylation of c-Jun responsible for Bax expression, the release of mitochondrial cytochrome c, and caspase-3/-9 activation during its promotion of rVvhA-induced apoptotic cell death. In addition, melatonin inhibited JNK-mediated phosphorylation of Bcl-2 responsible for the release of Beclin-1 and Atg5 expression during its promotion of rVvhA-induced autophagic cell death. These results demonstrate that melatonin signaling via MT triggers recruitment of NCF-1 into non-lipid rafts to block ROS production and JNK-mediated apoptotic and autophagic cell deaths induced by rVvhA in intestinal epithelial cells.
褪黑素是一种内源性激素分子,具有多种生物学功能,但褪黑素在革兰氏阴性菌创伤弧菌感染中的功能作用尚未被描述。在这项研究中,我们研究了褪黑素在创伤弧菌产生的溶血素(VvhA)诱导的人肠上皮(HCT116)细胞凋亡中的分子机制。褪黑素(1μM)显著抑制了重组蛋白(r)VvhA 诱导的凋亡,而 MT 的敲低抑制了 rVvhA 的这种诱导作用。rVvhA 将 caveolin-1、NCF-1 和 Rac1 募集到脂筏中,以促进产生与 PKC 和 JNK 磷酸化有关的 ROS。有趣的是,褪黑素通过与 Gαq 偶联将 NCF-1 募集到非脂筏中,以防止 ROS 的产生。褪黑素抑制 JNK 介导的 c-Jun 磷酸化,从而抑制 Bax 表达、线粒体细胞色素 c 的释放以及 caspase-3/-9 的激活,从而促进 rVvhA 诱导的凋亡细胞死亡。此外,褪黑素抑制 JNK 介导的 Bcl-2 磷酸化,从而抑制 Beclin-1 和 Atg5 表达的释放,从而促进 rVvhA 诱导的自噬细胞死亡。这些结果表明,MT 通过褪黑素信号转导触发 NCF-1 募集到非脂筏中,以阻断 ROS 产生和 JNK 介导的创伤弧菌诱导的肠上皮细胞凋亡和自噬细胞死亡。