Guangdong-Hongkong-Macau Institute of CNS Regeneration, Ministry of Education CNS Regeneration Collaborative Joint Laboratory, Jinan University, Guangzhou, China.
Changsha Academician Expert Workstation, Aier Eye Hospital Group, Changsha, China.
Invest Ophthalmol Vis Sci. 2018 Jan 1;59(1):597-611. doi: 10.1167/iovs.17-22881.
As an active component in wolfberry, lycium barbarum polysaccharides (LBP) are capable of protecting retinal neurons in several animal disease models. Here, we asked whether LBP rescues the retinal morphology and function in rd1 mouse, a photoreceptor fast-degenerating animal model of retinitis pigmentosa, and in particular focused on LBP's effects on the function of retinal ganglion cells (RGCs) during photoreceptor degeneration.
An equal volume of LBP or control vehicle was daily intraperitoneal (i.p.) injected in rd1 mice from postnatal day 4 (P4) to P14, P20, or P24 when photoreceptors completely degenerate. Immunostaining, electroretinogram (ERG), visual behavior tests and multielectrode array (MEA) recordings were assessed to determine the structure and function of the treated retina.
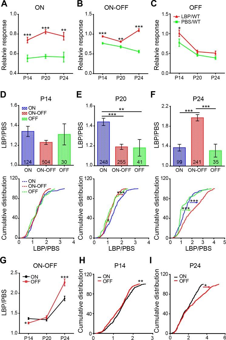
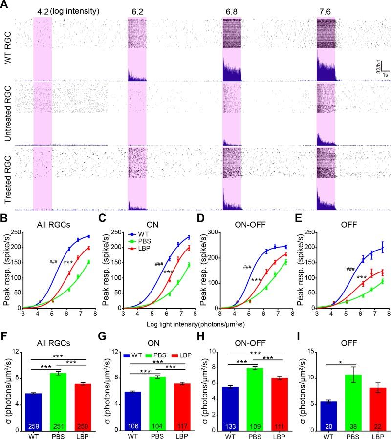
LBP treatment greatly promoted photoreceptor survival, enhanced ERG responses, and improved visual behaviors in rd1 mice. MEA data showed that LBP treatment in general decreased the abnormally high spontaneous spiking that occurs in rd1 mice, and increased the percentage of light-responsive RGCs as well as their light-evoked response, light sensitivity, signal-to-noise ratio, and response speed. Interestingly, LBP treatment affected ON and OFF responses differently.
LBP improves retinal morphology and function in rd1 mice, and delays the functional decay of RGCs during photoreceptor degeneration. This is the first study that has examined in detail the effects of LBP on RGC responses. Our data suggest that LBP may help extend the effective time window before more invasive RP therapeutic approaches such as retinoprosthesis are applied.
枸杞中的活性成分枸杞多糖(LBP)能够保护几种动物疾病模型中的视网膜神经元。在这里,我们询问 LBP 是否能挽救 rd1 小鼠(一种感光细胞快速退化的色素性视网膜炎动物模型)的视网膜形态和功能,特别是关注 LBP 在感光细胞退化过程中对视网膜神经节细胞(RGC)功能的影响。
从出生后第 4 天(P4)到 P14、P20 或 P24,当感光细胞完全退化时,每天通过腹腔内(i.p.)注射等量的 LBP 或对照物,以治疗 rd1 小鼠。通过免疫染色、视网膜电图(ERG)、视觉行为测试和多电极阵列(MEA)记录来评估处理后的视网膜的结构和功能。
LBP 治疗显著促进了 rd1 小鼠的感光细胞存活,增强了 ERG 反应,并改善了视觉行为。MEA 数据显示,LBP 治疗通常降低了 rd1 小鼠中异常高的自发放电,并增加了对光反应的 RGC 比例及其光诱发反应、光敏感性、信噪比和反应速度。有趣的是,LBP 治疗对 ON 和 OFF 反应的影响不同。
LBP 改善了 rd1 小鼠的视网膜形态和功能,并延迟了感光细胞退化过程中 RGC 功能的衰退。这是第一项详细研究 LBP 对 RGC 反应影响的研究。我们的数据表明,LBP 可能有助于延长更具侵袭性的 RP 治疗方法(如视网膜假体)应用之前的有效时间窗。