• 文献检索
  • 文档翻译
  • 深度研究
  • 学术资讯
  • Suppr Zotero 插件Zotero 插件
  • 邀请有礼
  • 套餐&价格
  • 历史记录
应用&插件
Suppr Zotero 插件Zotero 插件浏览器插件Mac 客户端Windows 客户端微信小程序
定价
高级版会员购买积分包购买API积分包
服务
文献检索文档翻译深度研究API 文档MCP 服务
关于我们
关于 Suppr公司介绍联系我们用户协议隐私条款
关注我们

Suppr 超能文献

核心技术专利:CN118964589B侵权必究
粤ICP备2023148730 号-1Suppr @ 2026

文献检索

告别复杂PubMed语法,用中文像聊天一样搜索,搜遍4000万医学文献。AI智能推荐,让科研检索更轻松。

立即免费搜索

文件翻译

保留排版,准确专业,支持PDF/Word/PPT等文件格式,支持 12+语言互译。

免费翻译文档

深度研究

AI帮你快速写综述,25分钟生成高质量综述,智能提取关键信息,辅助科研写作。

立即免费体验

汉黄芩苷诱导原代急性髓系白血病细胞中 PLSCR1 和 N-RAS 的去棕榈酰化和易位。

Wogonoside induces depalmitoylation and translocation of PLSCR1 and N-RAS in primary acute myeloid leukaemia cells.

机构信息

State Key Laboratory of Natural Medicines, Jiangsu Key Laboratory of Carcinogenesis and Intervention, Key Laboratory of Drug Quality Control and Pharmacovigilance, China Pharmaceutical University, Nanjing, China.

Department of Hematology, The First Affiliated Hospital of Nanjing Medical University, Jiangsu Province Hospital, Nanjing, China.

出版信息

J Cell Mol Med. 2018 Apr;22(4):2117-2130. doi: 10.1111/jcmm.13481. Epub 2018 Jan 29.

DOI:10.1111/jcmm.13481
PMID:29377576
原文链接:https://pmc.ncbi.nlm.nih.gov/articles/PMC5867108/
Abstract

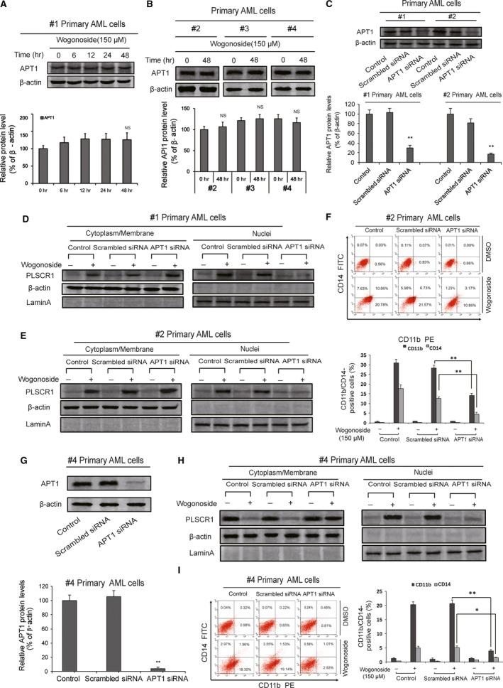
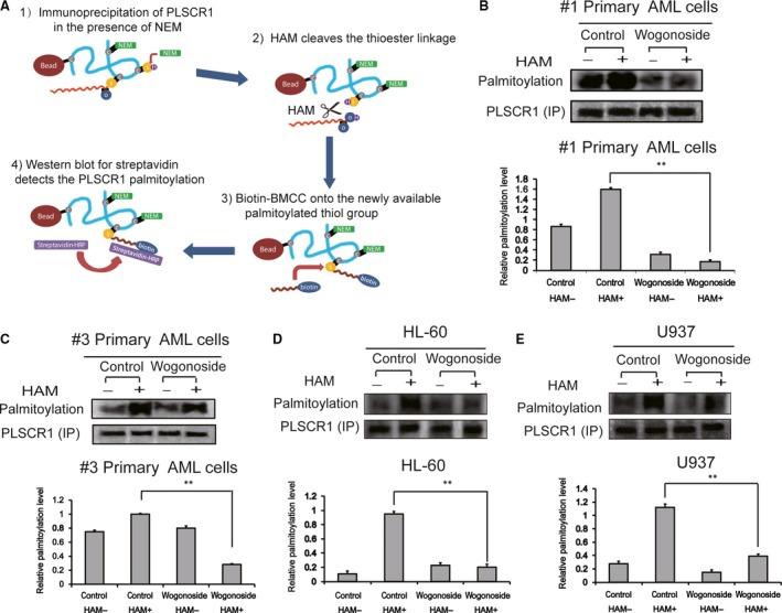
Acute myeloid leukaemia (AML) comprises a range of disparate genetic subtypes, involving complex gene mutations and specific molecular alterations. Post-translational modifications of specific proteins influence their translocation, stability, aggregation and even leading disease progression. Therapies that target to post-translational modification of specific proteins in cancer cells represent a novel treatment strategy. Non-homogenous subcellular distribution of PLSCR1 is involved in the primary AML cell differentiation. However, the nuclear translocation mechanism of PLSCR1 remains poorly understood. Here, we leveraged the observation that nuclear translocation of PLSCR1 could be induced during wogonoside treatment in some primary AML cells, despite their genetic heterogeneity that contributed to the depalmitoylation of PLSCR1 via acyl protein thioesterase 1 (APT-1), an enzyme catalysing protein depalmitoylation. Besides, we found a similar phenomenon on another AML-related protein, N-RAS. Wogonoside inhibited the palmitoylation of small GTPase N-RAS and enhanced its trafficking into Golgi complex, leading to the inactivation of N-RAS/RAF1 pathway in some primary AML cells. Taken together, our findings provide new insight into the mechanism of wogonoside-induced nuclear translocation of PLSCR1 and illuminate the influence of N-RAS depalmitoylation on its Golgi trafficking and RAF1 signalling inactivation in AML.

摘要

急性髓系白血病(AML)包含一系列不同的遗传亚型,涉及复杂的基因突变和特定的分子改变。特定蛋白质的翻译后修饰会影响其易位、稳定性、聚集,甚至导致疾病进展。针对癌细胞中特定蛋白质翻译后修饰的治疗方法代表了一种新的治疗策略。PLSCR1 的非均相亚细胞分布参与了原发性 AML 细胞分化。然而,PLSCR1 的核易位机制仍知之甚少。在这里,我们利用了这样一种观察结果,即在一些原发性 AML 细胞中,尽管存在导致 PLSCR1 去棕榈酰化的遗传异质性,但在毛蕊花糖苷处理期间可以诱导 PLSCR1 的核易位,这种去棕榈酰化是通过酰基蛋白硫酯酶 1(APT-1)实现的,该酶催化蛋白质去棕榈酰化。此外,我们在另一种与 AML 相关的蛋白质 N-RAS 上也发现了类似的现象。毛蕊花糖苷抑制小 GTP 酶 N-RAS 的棕榈酰化,并增强其向高尔基体复合物的运输,从而导致一些原发性 AML 细胞中 N-RAS/RAF1 通路失活。总之,我们的研究结果为毛蕊花糖苷诱导 PLSCR1 核易位的机制提供了新的见解,并阐明了 N-RAS 去棕榈酰化对其在 AML 中高尔基体运输和 RAF1 信号失活的影响。

https://cdn.ncbi.nlm.nih.gov/pmc/blobs/dbb9/5867108/821f20e93096/JCMM-22-2117-g006.jpg
https://cdn.ncbi.nlm.nih.gov/pmc/blobs/dbb9/5867108/79c6fbc6a0f2/JCMM-22-2117-g001.jpg
https://cdn.ncbi.nlm.nih.gov/pmc/blobs/dbb9/5867108/d6ba8c70427d/JCMM-22-2117-g002.jpg
https://cdn.ncbi.nlm.nih.gov/pmc/blobs/dbb9/5867108/d2ccf964886e/JCMM-22-2117-g003.jpg
https://cdn.ncbi.nlm.nih.gov/pmc/blobs/dbb9/5867108/6d3155406265/JCMM-22-2117-g004.jpg
https://cdn.ncbi.nlm.nih.gov/pmc/blobs/dbb9/5867108/c5a1d36d092c/JCMM-22-2117-g005.jpg
https://cdn.ncbi.nlm.nih.gov/pmc/blobs/dbb9/5867108/821f20e93096/JCMM-22-2117-g006.jpg
https://cdn.ncbi.nlm.nih.gov/pmc/blobs/dbb9/5867108/79c6fbc6a0f2/JCMM-22-2117-g001.jpg
https://cdn.ncbi.nlm.nih.gov/pmc/blobs/dbb9/5867108/d6ba8c70427d/JCMM-22-2117-g002.jpg
https://cdn.ncbi.nlm.nih.gov/pmc/blobs/dbb9/5867108/d2ccf964886e/JCMM-22-2117-g003.jpg
https://cdn.ncbi.nlm.nih.gov/pmc/blobs/dbb9/5867108/6d3155406265/JCMM-22-2117-g004.jpg
https://cdn.ncbi.nlm.nih.gov/pmc/blobs/dbb9/5867108/c5a1d36d092c/JCMM-22-2117-g005.jpg
https://cdn.ncbi.nlm.nih.gov/pmc/blobs/dbb9/5867108/821f20e93096/JCMM-22-2117-g006.jpg

相似文献

1
Wogonoside induces depalmitoylation and translocation of PLSCR1 and N-RAS in primary acute myeloid leukaemia cells.汉黄芩苷诱导原代急性髓系白血病细胞中 PLSCR1 和 N-RAS 的去棕榈酰化和易位。
J Cell Mol Med. 2018 Apr;22(4):2117-2130. doi: 10.1111/jcmm.13481. Epub 2018 Jan 29.
2
PLSCR1/IP3R1/Ca axis contributes to differentiation of primary AML cells induced by wogonoside.磷脂 scramblase 1/肌醇 1,4,5-三磷酸受体 1/钙离子轴促成了汉黄芩苷诱导的原发性急性髓系白血病细胞的分化。
Cell Death Dis. 2017 May 11;8(5):e2768. doi: 10.1038/cddis.2017.175.
3
Wogonoside induces cell cycle arrest and differentiation by affecting expression and subcellular localization of PLSCR1 in AML cells.汉防己甲素通过影响 AML 细胞中 PLSCR1 的表达和亚细胞定位诱导细胞周期停滞和分化。
Blood. 2013 May 2;121(18):3682-91. doi: 10.1182/blood-2012-11-466219. Epub 2013 Mar 13.
4
Wogonoside impedes the progression of acute myeloid leukemia through inhibiting bone marrow angiogenesis.汉防己甲素通过抑制骨髓血管生成阻碍急性髓系白血病的进展。
J Cell Physiol. 2019 Feb;234(2):1913-1924. doi: 10.1002/jcp.27067. Epub 2018 Aug 13.
5
Ras palmitoylation is necessary for N-Ras activation and signal propagation in growth factor signalling.Ras 棕榈酰化对于生长因子信号转导中 N-Ras 的激活和信号转导是必需的。
Biochem J. 2013 Sep 1;454(2):323-32. doi: 10.1042/BJ20121799.
6
Oncogenic NRAS Primes Primary Acute Myeloid Leukemia Cells for Differentiation.致癌性NRAS使原发性急性髓系白血病细胞具备分化能力。
PLoS One. 2015 Apr 22;10(4):e0123181. doi: 10.1371/journal.pone.0123181. eCollection 2015.
7
Palmitoylation of phospholipid scramblase 1 controls its distribution between nucleus and plasma membrane.磷脂翻转酶1的棕榈酰化作用控制其在细胞核与质膜之间的分布。
Biochemistry. 2003 Feb 11;42(5):1227-33. doi: 10.1021/bi026679w.
8
ABHD17 regulation of plasma membrane palmitoylation and N-Ras-dependent cancer growth.ABHD17 调节质膜棕榈酰化和 N-Ras 依赖性癌症生长。
Nat Chem Biol. 2021 Aug;17(8):856-864. doi: 10.1038/s41589-021-00785-8. Epub 2021 Apr 29.
9
Endothelial Palmitoylation Cycling Coordinates Vessel Remodeling in Peripheral Artery Disease.内皮棕榈酰化循环协调外周动脉疾病中的血管重塑。
Circ Res. 2020 Jul 3;127(2):249-265. doi: 10.1161/CIRCRESAHA.120.316752. Epub 2020 Apr 1.
10
Phospholipid scramblase 1 is imported into the nucleus by a receptor-mediated pathway and interacts with DNA.磷脂翻转酶1通过受体介导的途径被导入细胞核并与DNA相互作用。
Biochemistry. 2004 Mar 30;43(12):3518-26. doi: 10.1021/bi0356911.

引用本文的文献

1
Recent advances in S-palmitoylation and its emerging roles in human diseases.S-棕榈酰化的最新进展及其在人类疾病中的新作用。
J Hematol Oncol. 2025 Sep 1;18(1):83. doi: 10.1186/s13045-025-01738-7.
2
zDHHC-Mediated S-Palmitoylation in Skin Health and Its Targeting as a Treatment Perspective.zDHHC介导的S-棕榈酰化在皮肤健康中的作用及其作为治疗靶点的前景
Int J Mol Sci. 2025 Feb 15;26(4):1673. doi: 10.3390/ijms26041673.
3
Endoplasmic Reticulum as a Therapeutic Target in Cancer: Is there a Role for Flavonoids?内质网作为癌症治疗靶点:类黄酮有作用吗?

本文引用的文献

1
PLSCR1/IP3R1/Ca axis contributes to differentiation of primary AML cells induced by wogonoside.磷脂 scramblase 1/肌醇 1,4,5-三磷酸受体 1/钙离子轴促成了汉黄芩苷诱导的原发性急性髓系白血病细胞的分化。
Cell Death Dis. 2017 May 11;8(5):e2768. doi: 10.1038/cddis.2017.175.
2
Inhibition of Dihydroorotate Dehydrogenase Overcomes Differentiation Blockade in Acute Myeloid Leukemia.抑制二氢乳清酸脱氢酶可克服急性髓系白血病中的分化阻滞。
Cell. 2016 Sep 22;167(1):171-186.e15. doi: 10.1016/j.cell.2016.08.057. Epub 2016 Sep 15.
3
Wogonoside induces growth inhibition and cell cycle arrest via promoting the expression and binding activity of GATA-1 in chronic myelogenous leukemia cells.
Curr Mol Med. 2024;24(3):298-315. doi: 10.2174/1566524023666230320103429.
4
Protein palmitoylation in cancer: molecular functions and therapeutic potential.蛋白质棕榈酰化在癌症中的作用:分子功能和治疗潜力。
Mol Oncol. 2023 Jan;17(1):3-26. doi: 10.1002/1878-0261.13308. Epub 2022 Sep 10.
5
One-Two Punch Therapy for the Treatment of T-Cell Malignancies Involving p53-Dependent Cellular Senescence.针对涉及 p53 依赖性细胞衰老的 T 细胞恶性肿瘤的双管齐下疗法。
Oxid Med Cell Longev. 2021 Sep 21;2021:5529518. doi: 10.1155/2021/5529518. eCollection 2021.
6
Pharmacologic targeting of the P-TEFb complex as a therapeutic strategy for chronic myeloid leukemia.靶向 P-TEFb 复合物的药物治疗作为慢性髓性白血病的一种治疗策略。
Cell Commun Signal. 2021 Aug 9;19(1):83. doi: 10.1186/s12964-021-00764-5.
7
Protein S-Palmitoylation and Lung Diseases.蛋白质 S 棕榈酰化与肺部疾病。
Adv Exp Med Biol. 2021;1304:165-186. doi: 10.1007/978-3-030-68748-9_10.
8
LW-213 induces cell apoptosis in human cutaneous T-cell lymphomas by activating PERK-eIF2α-ATF4-CHOP axis.LW-213 通过激活 PERK-eIF2α-ATF4-CHOP 轴诱导人皮肤 T 细胞淋巴瘤细胞凋亡。
Acta Pharmacol Sin. 2021 Feb;42(2):290-300. doi: 10.1038/s41401-020-0466-7. Epub 2020 Aug 3.
汉防己甲素通过促进慢性髓系白血病细胞中 GATA-1 的表达和结合活性诱导生长抑制和细胞周期停滞。
Arch Toxicol. 2016 Jun;90(6):1507-22. doi: 10.1007/s00204-015-1552-3. Epub 2015 Jun 24.
4
H-ras distribution and signaling in plasma membrane microdomains are regulated by acylation and deacylation events.H-ras在质膜微结构域中的分布和信号传导受酰化和去酰化事件调控。
Mol Cell Biol. 2015 Jun 1;35(11):1898-914. doi: 10.1128/MCB.01398-14. Epub 2015 Mar 16.
5
Ras moves to stay in place.拉斯保持静止。
Trends Cell Biol. 2015 Apr;25(4):190-7. doi: 10.1016/j.tcb.2015.02.004. Epub 2015 Mar 8.
6
Single-molecule superresolution imaging allows quantitative analysis of RAF multimer formation and signaling.单分子超分辨率成像可定量分析 RAF 多聚体的形成和信号转导。
Proc Natl Acad Sci U S A. 2013 Nov 12;110(46):18519-24. doi: 10.1073/pnas.1318188110. Epub 2013 Oct 24.
7
Allosteric activation of functionally asymmetric RAF kinase dimers.别构激活功能不对称 RAF 激酶二聚体。
Cell. 2013 Aug 29;154(5):1036-1046. doi: 10.1016/j.cell.2013.07.046.
8
Genomic and epigenomic landscapes of adult de novo acute myeloid leukemia.成人新发急性髓系白血病的基因组和表观基因组图谱。
N Engl J Med. 2013 May 30;368(22):2059-74. doi: 10.1056/NEJMoa1301689. Epub 2013 May 1.
9
Wogonoside induces cell cycle arrest and differentiation by affecting expression and subcellular localization of PLSCR1 in AML cells.汉防己甲素通过影响 AML 细胞中 PLSCR1 的表达和亚细胞定位诱导细胞周期停滞和分化。
Blood. 2013 May 2;121(18):3682-91. doi: 10.1182/blood-2012-11-466219. Epub 2013 Mar 13.
10
Oroxylin A prevents inflammation-related tumor through down-regulation of inflammatory gene expression by inhibiting NF-κB signaling.山奈素通过抑制 NF-κB 信号通路下调炎症基因表达来预防炎症相关肿瘤。
Mol Carcinog. 2014 Feb;53(2):145-58. doi: 10.1002/mc.21958. Epub 2012 Sep 4.