Suppr超能文献

氯离子稳态改变降低海马神经元动作电位阈值并增加其过度兴奋性。

Altered Chloride Homeostasis Decreases the Action Potential Threshold and Increases Hyperexcitability in Hippocampal Neurons.

机构信息

Experimental Epilepsy Group, Epilepsy Center, Department of Clinical Sciences, Lund University Hospital, Lund 22184, Sweden.

出版信息

eNeuro. 2018 Jan 23;4(6). doi: 10.1523/ENEURO.0172-17.2017. eCollection 2017 Nov-Dec.

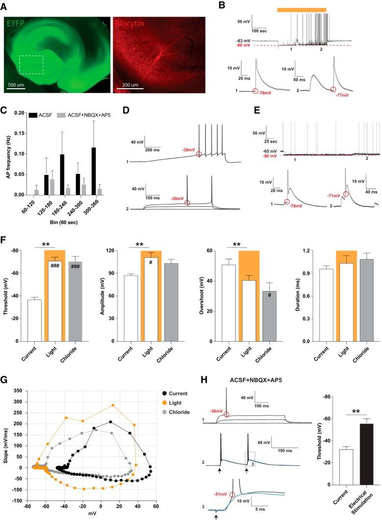
Abstract

Chloride ions play an important role in controlling excitability of principal neurons in the central nervous system. When neurotransmitter GABA is released from inhibitory interneurons, activated GABA type A (GABA) receptors on principal neurons become permeable to chloride. Typically, chloride flows through activated GABA receptors into the neurons causing hyperpolarization or shunting inhibition, and in turn inhibits action potential (AP) generation. However, in situations when intracellular chloride concentration is increased, chloride ions can flow in opposite direction, depolarize neurons, and promote AP generation. It is generally recognized that altered chloride homeostasis per se has no effect on the AP threshold. Here, we demonstrate that chloride overload of mouse principal CA3 pyramidal neurons not only makes these cells more excitable through GABA receptor activation but also lowers the AP threshold, further aggravating excitability. This phenomenon has not been described in principal neurons and adds to our understanding of mechanisms regulating neuronal and network excitability, particularly in developing brain and during pathological situations with altered chloride homeostasis. This finding further broadens the spectrum of neuronal plasticity regulated by ionic compositions across the cellular membrane.

摘要

氯离子在中枢神经系统中控制主神经元兴奋性方面起着重要作用。当神经递质 GABA 从抑制性中间神经元释放时,主神经元上激活的 GABA 型 A(GABA)受体对氯离子变得通透。通常情况下,氯离子通过激活的 GABA 受体流入神经元,导致超极化或分流抑制,进而抑制动作电位(AP)的产生。然而,在细胞内氯离子浓度增加的情况下,氯离子可以向相反的方向流动,使神经元去极化,并促进 AP 的产生。人们普遍认为,氯离子稳态的改变本身对 AP 阈值没有影响。在这里,我们证明了小鼠主 CA3 锥体神经元的氯离子过载不仅通过 GABA 受体的激活使这些细胞更加兴奋,而且还降低了 AP 阈值,进一步加重了兴奋。这种现象在主神经元中尚未被描述过,增加了我们对调节神经元和网络兴奋性的机制的理解,特别是在发育中的大脑和氯离子稳态改变的病理情况下。这一发现进一步拓宽了跨细胞膜离子组成调节的神经元可塑性谱。

https://cdn.ncbi.nlm.nih.gov/pmc/blobs/19e8/5783240/0d1ce3689b17/enu0061724800001.jpg

文献检索

告别复杂PubMed语法,用中文像聊天一样搜索,搜遍4000万医学文献。AI智能推荐,让科研检索更轻松。

立即免费搜索

文件翻译

保留排版,准确专业,支持PDF/Word/PPT等文件格式,支持 12+语言互译。

免费翻译文档

深度研究

AI帮你快速写综述,25分钟生成高质量综述,智能提取关键信息,辅助科研写作。

立即免费体验