Ali Fahad, Naz Falaq, Jyoti Smita, Hasan Siddique Yasir
Section of Genetics, Department of Zoology, Faculty of Life Sciences, Aligarh Muslim University, Aligarh, Uttar Pradesh 202002, India.
J Pharm Anal. 2015 Feb;5(1):51-57. doi: 10.1016/j.jpha.2014.07.003. Epub 2014 Jul 22.
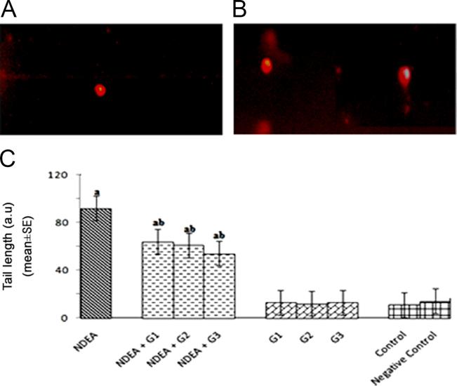
In the present study, we studied the effect of Genistein against the hepatotoxicity induced by N-nitrosodiethylamine (NDEA). NDEA is present in almost all kinds of food stuff and has been reported to be a hepatocarcinogen. The male rats were exposed to NDEA (0.1 mg/mL) dissolved in drinking water separately and along with 25, 50, 100 mg/mL of Genistein for 21 days. The activities of serum glutamic oxaloacetic transaminase (SGOT), serum glutamic pyruvic transaminase (SGPT), alkaline phosphatase (ALP) and lactate dehydrogenase (LDH) were measured in blood serum. Lipid peroxidation, protein carbonyl content, micronucleus frequency and DNA damage (Comet assay) were performed on rat hepatocytes. The results of the study reveal that the treatment of NDEA along with Genistein showed a significant dose-dependent decrease in the levels of blood serum enzymes SGOT, SGPT, ALP and LDH (<0.05). The HE staining of histological sections of the liver also revealed a protective effect of Genistein. A significant dose-dependent reduction in the lipid peroxidation and protein carbonyl content was observed in rats exposed to NDEA (0.1 mg/mL) along with Genistein (<0.05). The results obtained for the comet assay in rat hepatocytes showed a significant dose-dependent decrease in the mean tail length (<0.05). Thus the present study supports the hepatoprotective role of Genistein.
在本研究中,我们研究了染料木黄酮对N-亚硝基二乙胺(NDEA)诱导的肝毒性的影响。NDEA几乎存在于所有种类的食品中,并且已被报道为一种肝癌致癌物。将雄性大鼠分别暴露于溶解在饮用水中的NDEA(0.1毫克/毫升)以及25、50、100毫克/毫升的染料木黄酮中,持续21天。测定血清中的血清谷氨酸草酰乙酸转氨酶(SGOT)、血清谷氨酸丙酮酸转氨酶(SGPT)、碱性磷酸酶(ALP)和乳酸脱氢酶(LDH)的活性。对大鼠肝细胞进行脂质过氧化、蛋白质羰基含量、微核频率和DNA损伤(彗星试验)检测。研究结果表明,NDEA与染料木黄酮联合处理后,血清酶SGOT、SGPT、ALP和LDH的水平呈现出显著的剂量依赖性降低(<0.05)。肝脏组织切片的苏木精-伊红(HE)染色也显示了染料木黄酮的保护作用。在暴露于NDEA(0.1毫克/毫升)和染料木黄酮的大鼠中,观察到脂质过氧化和蛋白质羰基含量显著的剂量依赖性降低(<0.05)。大鼠肝细胞彗星试验的结果显示平均尾长显著的剂量依赖性降低(<0.05)。因此,本研究支持了染料木黄酮的肝保护作用。