Lissina Anna, McLaren James E, Ilander Mette, Andersson Emma I, Lewis Catherine S, Clement Mathew, Herman Andrew, Ladell Kristin, Llewellyn-Lacey Sian, Miners Kelly L, Gostick Emma, Melenhorst J Joseph, Barrett A John, Price David A, Mustjoki Satu, Wooldridge Linda
Faculty of Health Sciences, University of Bristol, Biomedical Sciences Building, Bristol, UK.
Institute of Infection and Immunity, Cardiff University School of Medicine, Heath Park, Cardiff, UK.
Sci Rep. 2018 Feb 7;8(1):2534. doi: 10.1038/s41598-017-18062-x.
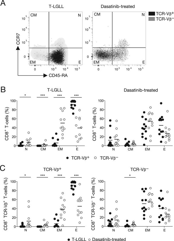
CD8 T-cell expansions are the primary manifestation of T-cell large granular lymphocytic leukemia (T-LGLL), which is frequently accompanied by neutropenia and rheumatoid arthritis, and also occur as a secondary phenomenon in leukemia patients treated with dasatinib, notably in association with various drug-induced side-effects. However, the mechanisms that underlie the genesis and maintenance of expanded CD8 T-cell receptor (TCR)-Vβ populations in these patient groups have yet to be fully defined. In this study, we performed a comprehensive phenotypic and clonotypic assessment of expanded (TCR-Vβ) and residual (TCR-Vβ) CD8 T-cell populations in T-LGLL and dasatinib-treated chronic myelogenous leukemia (CML) patients. The dominant CD8 TCR-Vβ expansions in T-LGLL patients were largely monoclonal and highly differentiated, whereas the dominant CD8 TCR-Vβ expansions in dasatinib-treated CML patients were oligoclonal or polyclonal, and displayed a broad range of memory phenotypes. These contrasting features suggest divergent roles for antigenic drive in the immunopathogenesis of primary versus dasatinib-associated CD8 TCR-Vβ expansions.
CD8 T细胞扩增是T细胞大颗粒淋巴细胞白血病(T-LGLL)的主要表现,该病常伴有中性粒细胞减少和类风湿性关节炎,在接受达沙替尼治疗的白血病患者中也作为一种继发现象出现,尤其与各种药物诱导的副作用相关。然而,这些患者群体中扩增的CD8 T细胞受体(TCR)-Vβ群体的产生和维持机制尚未完全明确。在本研究中,我们对T-LGLL和达沙替尼治疗的慢性粒细胞白血病(CML)患者中扩增的(TCR-Vβ)和残留的(TCR-Vβ)CD8 T细胞群体进行了全面的表型和克隆型评估。T-LGLL患者中占主导的CD8 TCR-Vβ扩增大多为单克隆且高度分化,而达沙替尼治疗的CML患者中占主导的CD8 TCR-Vβ扩增为寡克隆或多克隆,并表现出广泛的记忆表型。这些不同的特征表明,抗原驱动在原发性与达沙替尼相关的CD8 TCR-Vβ扩增的免疫发病机制中发挥着不同的作用。