• 文献检索
  • 文档翻译
  • 深度研究
  • 学术资讯
  • Suppr Zotero 插件Zotero 插件
  • 邀请有礼
  • 套餐&价格
  • 历史记录
应用&插件
Suppr Zotero 插件Zotero 插件浏览器插件Mac 客户端Windows 客户端微信小程序
定价
高级版会员购买积分包购买API积分包
服务
文献检索文档翻译深度研究API 文档MCP 服务
关于我们
关于 Suppr公司介绍联系我们用户协议隐私条款
关注我们

Suppr 超能文献

核心技术专利:CN118964589B侵权必究
粤ICP备2023148730 号-1Suppr @ 2026

文献检索

告别复杂PubMed语法,用中文像聊天一样搜索,搜遍4000万医学文献。AI智能推荐,让科研检索更轻松。

立即免费搜索

文件翻译

保留排版,准确专业,支持PDF/Word/PPT等文件格式,支持 12+语言互译。

免费翻译文档

深度研究

AI帮你快速写综述,25分钟生成高质量综述,智能提取关键信息,辅助科研写作。

立即免费体验

海水吸入通过 ROS 生成和内质网应激途径诱导急性肺损伤。

Seawater inhalation induces acute lung injury via ROS generation and the endoplasmic reticulum stress pathway.

机构信息

Department of Respiratory Medicine, Tangdu Hospital, Fourth Military Medical University, Xi'an, Shaanxi 710038, P.R. China.

Department of Microbiology and Immunology, Shanxi Medical University, Taiyuan, Shanxi 030001, P.R. China.

出版信息

Int J Mol Med. 2018 May;41(5):2505-2516. doi: 10.3892/ijmm.2018.3486. Epub 2018 Feb 12.

DOI:10.3892/ijmm.2018.3486
PMID:29436612
原文链接:https://pmc.ncbi.nlm.nih.gov/articles/PMC5846659/
Abstract

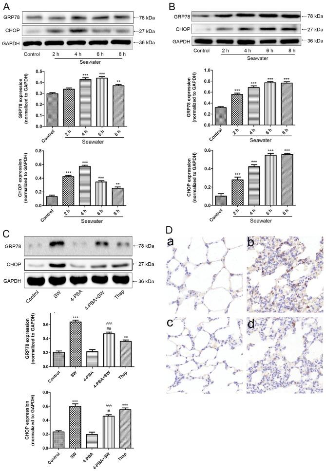
Seawater (SW) inhalation can induce acute lung injury (ALI) and acute respiratory distress syndrome (ARDS). In the present study, SW induced apoptosis of rat alveolar epithelial cells and histopathological alterations to lung tissue. Furthermore, SW administration increased generation of reactive oxygen species (ROS), whereas pretreatment with the ROS scavenger, N‑acetyl‑L‑cysteine (NAC), significantly decreased ROS generation, apoptosis and histopathological alterations. In addition, SW exposure upregulated the expression levels of glucose‑regulated protein 78 (GRP78) and CCAAT/enhancer binding protein homologous protein (CHOP), which are critical proteins in the endoplasmic reticulum (ER) stress response, thus indicating that SW may activate ER stress. Conversely, blocking ER stress with 4‑phenylbutyric acid (4‑PBA) significantly improved SW‑induced apoptosis and histopathological alterations, whereas an ER stress inducer, thapsigargin, had the opposite effect. Furthermore, blocking ROS with NAC inhibited SW‑induced ER stress, as evidenced by the downregulation of GRP78, phosphorylated (p)‑protein kinase R‑like ER kinase (PERK), p‑inositol‑requiring kinase 1α (IRE1α), p‑50 activating transcription factor 6α and CHOP. In addition, blocking ER stress with 4‑PBA decreased ROS generation. In conclusion, the present study indicated that ROS and ER stress pathways, which are involved in alveolar epithelial cell apoptosis, are important in the pathogenesis of SW‑induced ALI.

摘要

海水(SW)吸入可诱发急性肺损伤(ALI)和急性呼吸窘迫综合征(ARDS)。在本研究中,SW 诱导大鼠肺泡上皮细胞凋亡和肺组织的组织病理学改变。此外,SW 给药增加活性氧(ROS)的产生,而用 ROS 清除剂 N-乙酰-L-半胱氨酸(NAC)预处理可显著降低 ROS 的产生、凋亡和组织病理学改变。此外,SW 暴露上调葡萄糖调节蛋白 78(GRP78)和 CCAAT/增强子结合蛋白同源蛋白(CHOP)的表达水平,这些是内质网(ER)应激反应中的关键蛋白,表明 SW 可能激活 ER 应激。相反,用 4-苯基丁酸(4-PBA)阻断 ER 应激可显著改善 SW 诱导的细胞凋亡和组织病理学改变,而 ER 应激诱导剂他普西龙则产生相反的效果。此外,用 NAC 阻断 ROS 抑制 SW 诱导的 ER 应激,表现为 GRP78、磷酸化(p)蛋白激酶 R 样 ER 激酶(PERK)、p-肌醇需求激酶 1α(IRE1α)、p-50 激活转录因子 6α 和 CHOP 的下调。此外,用 4-PBA 阻断 ER 应激可减少 ROS 的产生。综上所述,本研究表明,ROS 和 ER 应激途径参与肺泡上皮细胞凋亡,在 SW 诱导的 ALI 发病机制中起重要作用。

https://cdn.ncbi.nlm.nih.gov/pmc/blobs/8d82/5846659/91aaa5e0a311/IJMM-41-05-2505-g06.jpg
https://cdn.ncbi.nlm.nih.gov/pmc/blobs/8d82/5846659/4f23ed1a8ece/IJMM-41-05-2505-g00.jpg
https://cdn.ncbi.nlm.nih.gov/pmc/blobs/8d82/5846659/3e1a7673d405/IJMM-41-05-2505-g01.jpg
https://cdn.ncbi.nlm.nih.gov/pmc/blobs/8d82/5846659/b4e5a80bb893/IJMM-41-05-2505-g02.jpg
https://cdn.ncbi.nlm.nih.gov/pmc/blobs/8d82/5846659/df45458285d8/IJMM-41-05-2505-g03.jpg
https://cdn.ncbi.nlm.nih.gov/pmc/blobs/8d82/5846659/b31a640fe79a/IJMM-41-05-2505-g04.jpg
https://cdn.ncbi.nlm.nih.gov/pmc/blobs/8d82/5846659/375e7cf7cd3e/IJMM-41-05-2505-g05.jpg
https://cdn.ncbi.nlm.nih.gov/pmc/blobs/8d82/5846659/91aaa5e0a311/IJMM-41-05-2505-g06.jpg
https://cdn.ncbi.nlm.nih.gov/pmc/blobs/8d82/5846659/4f23ed1a8ece/IJMM-41-05-2505-g00.jpg
https://cdn.ncbi.nlm.nih.gov/pmc/blobs/8d82/5846659/3e1a7673d405/IJMM-41-05-2505-g01.jpg
https://cdn.ncbi.nlm.nih.gov/pmc/blobs/8d82/5846659/b4e5a80bb893/IJMM-41-05-2505-g02.jpg
https://cdn.ncbi.nlm.nih.gov/pmc/blobs/8d82/5846659/df45458285d8/IJMM-41-05-2505-g03.jpg
https://cdn.ncbi.nlm.nih.gov/pmc/blobs/8d82/5846659/b31a640fe79a/IJMM-41-05-2505-g04.jpg
https://cdn.ncbi.nlm.nih.gov/pmc/blobs/8d82/5846659/375e7cf7cd3e/IJMM-41-05-2505-g05.jpg
https://cdn.ncbi.nlm.nih.gov/pmc/blobs/8d82/5846659/91aaa5e0a311/IJMM-41-05-2505-g06.jpg

相似文献

1
Seawater inhalation induces acute lung injury via ROS generation and the endoplasmic reticulum stress pathway.海水吸入通过 ROS 生成和内质网应激途径诱导急性肺损伤。
Int J Mol Med. 2018 May;41(5):2505-2516. doi: 10.3892/ijmm.2018.3486. Epub 2018 Feb 12.
2
Endoplasmic reticulum stress/XBP1 promotes airway mucin secretion under the influence of neutrophil elastase.内质网应激/XBP1 在中性粒细胞弹性蛋白酶的影响下促进气道黏液分泌。
Int J Mol Med. 2021 May;47(5). doi: 10.3892/ijmm.2021.4914. Epub 2021 Mar 24.
3
Gambogic Acid Shows Anti-Proliferative Effects on Non-Small Cell Lung Cancer (NSCLC) Cells by Activating Reactive Oxygen Species (ROS)-Induced Endoplasmic Reticulum (ER) Stress-Mediated Apoptosis.藤黄酸通过激活活性氧(ROS)诱导的内质网(ER)应激介导的细胞凋亡对非小细胞肺癌(NSCLC)细胞发挥抗增殖作用。
Med Sci Monit. 2019 May 29;25:3983-3988. doi: 10.12659/MSM.916835.
4
Penehyclidine hydrochloride defends against LPS-induced ALI in rats by mitigating endoplasmic reticulum stress and promoting the Hes1/Notch1 pathway.盐酸戊乙奎醚通过减轻内质网应激和促进 Hes1/Notch1 通路来防治 LPS 诱导的大鼠 ALI。
Gene. 2019 Dec 30;721:144095. doi: 10.1016/j.gene.2019.144095. Epub 2019 Aug 30.
5
Sodium fluoride induces apoptosis through reactive oxygen species-mediated endoplasmic reticulum stress pathway in Sertoli cells.氟化钠通过活性氧介导的支持细胞内质网应激途径诱导细胞凋亡。
J Environ Sci (China). 2015 Apr 1;30:81-9. doi: 10.1016/j.jes.2014.11.004. Epub 2015 Feb 24.
6
Sanguinarine-induced apoptosis in lung adenocarcinoma cells is dependent on reactive oxygen species production and endoplasmic reticulum stress.血根碱诱导肺腺癌细胞凋亡依赖于活性氧的产生和内质网应激。
Oncol Rep. 2015 Aug;34(2):913-9. doi: 10.3892/or.2015.4054. Epub 2015 Jun 11.
7
Ginsenoside Rh2 Inhibited Proliferation by Inducing ROS Mediated ER Stress Dependent Apoptosis in Lung Cancer Cells.人参皂苷Rh2通过诱导活性氧介导的内质网应激依赖性凋亡抑制肺癌细胞增殖。
Biol Pharm Bull. 2017 Dec 1;40(12):2117-2124. doi: 10.1248/bpb.b17-00463. Epub 2017 Sep 30.
8
ACE-2/ANG1-7 ameliorates ER stress-induced apoptosis in seawater aspiration-induced acute lung injury.ACE-2/ANG1-7 可改善海水吸入性急性肺损伤中 ER 应激诱导的细胞凋亡。
Am J Physiol Lung Cell Mol Physiol. 2018 Dec 1;315(6):L1015-L1027. doi: 10.1152/ajplung.00163.2018. Epub 2018 Oct 18.
9
Advanced oxidation protein products induce apoptosis in podocytes through induction of endoplasmic reticulum stress.高级氧化蛋白产物通过诱导内质网应激诱导足细胞凋亡。
J Physiol Biochem. 2015 Sep;71(3):455-70. doi: 10.1007/s13105-015-0424-x. Epub 2015 Jul 22.
10
Activation of ER Stress-Dependent miR-216b Has a Critical Role in Ethanol-Extract-Induced Apoptosis in U266 and U937 Cells.内质网应激依赖性 miR-216b 的激活在乙醇提取物诱导的 U266 和 U937 细胞凋亡中起关键作用。
Int J Mol Sci. 2018 Apr 19;19(4):1240. doi: 10.3390/ijms19041240.

引用本文的文献

1
Role of environmental pollutants-induced ferroptosis in pulmonary diseases.环境污染物诱导的铁死亡在肺部疾病中的作用。
Front Med (Lausanne). 2025 Feb 24;12:1542275. doi: 10.3389/fmed.2025.1542275. eCollection 2025.
2
Transcription factor NF-E2-related factor 2 plays a critical role in acute lung injury/acute respiratory distress syndrome (ALI/ARDS) by regulating ferroptosis.转录因子NF-E2相关因子2通过调节铁死亡在急性肺损伤/急性呼吸窘迫综合征(ALI/ARDS)中起关键作用。
PeerJ. 2024 Jul 30;12:e17692. doi: 10.7717/peerj.17692. eCollection 2024.
3
Significance of Pulmonary Endothelial Injury and the Role of Cyclooxygenase-2 and Prostanoid Signaling.

本文引用的文献

1
Chloroacetic acid triggers apoptosis in neuronal cells via a reactive oxygen species-induced endoplasmic reticulum stress signaling pathway.氯乙酸通过活性氧诱导的内质网应激信号通路触发神经元细胞凋亡。
Chem Biol Interact. 2015 Jan 5;225:1-12. doi: 10.1016/j.cbi.2014.10.022. Epub 2014 Oct 29.
2
Hyperthermia induces apoptosis through endoplasmic reticulum and reactive oxygen species in human osteosarcoma cells.热疗通过内质网和活性氧诱导人骨肉瘤细胞凋亡。
Int J Mol Sci. 2014 Sep 29;15(10):17380-95. doi: 10.3390/ijms151017380.
3
Involvement of ER stress and activation of apoptotic pathways in fisetin induced cytotoxicity in human melanoma.
肺内皮损伤的意义以及环氧化酶-2和前列腺素信号传导的作用
Bioengineering (Basel). 2023 Jan 14;10(1):117. doi: 10.3390/bioengineering10010117.
4
The HMGB1-RAGE axis induces apoptosis in acute respiratory distress syndrome through PERK/eIF2α/ATF4-mediated endoplasmic reticulum stress.高迁移率族蛋白 B1-晚期糖基化终末产物受体轴通过 PERK/eIF2α/ATF4 介导的内质网应激诱导急性呼吸窘迫综合征细胞凋亡。
Inflamm Res. 2022 Nov;71(10-11):1245-1260. doi: 10.1007/s00011-022-01613-y. Epub 2022 Jul 24.
5
Ischemic Postconditioning Attenuates Myocardial Ischemia-Reperfusion-Induced Acute Lung Injury by Regulating Endoplasmic Reticulum Stress-Mediated Apoptosis.缺血后处理通过调节内质网应激介导的细胞凋亡减轻心肌缺血再灌注诱导的急性肺损伤。
Braz J Cardiovasc Surg. 2023 Feb 10;38(1):79-87. doi: 10.21470/1678-9741-2021-0043.
6
NLRP3 Knockout Protects against Lung Injury Induced by Cerebral Ischemia-Reperfusion.NLRP3 敲除可预防脑缺血再灌注引起的肺损伤。
Oxid Med Cell Longev. 2022 Apr 8;2022:6260102. doi: 10.1155/2022/6260102. eCollection 2022.
7
The Therapeutic Effect and the Possible Mechanism of C-Phycocyanin in Lipopolysaccharide and Seawater-Induced Acute Lung Injury.藻蓝蛋白在脂多糖和海水诱导的急性肺损伤中的治疗效果及可能机制。
Drug Des Devel Ther. 2022 Apr 6;16:1025-1040. doi: 10.2147/DDDT.S347772. eCollection 2022.
8
Fe-Curcumin Nanozyme-Mediated Reactive Oxygen Species Scavenging and Anti-Inflammation for Acute Lung Injury.铁-姜黄素纳米酶介导的活性氧清除及对急性肺损伤的抗炎作用
ACS Cent Sci. 2022 Jan 26;8(1):10-21. doi: 10.1021/acscentsci.1c00866. Epub 2021 Dec 2.
9
Suppression of Endoplasmic Reticulum Stress by 4-PBA Protects Against Hyperoxia-Induced Acute Lung Injury Up-Regulating Claudin-4 Expression.4-苯丁酸抑制内质网应激对高氧诱导的急性肺损伤的保护作用:上调 Claudin-4 的表达。
Front Immunol. 2021 May 28;12:674316. doi: 10.3389/fimmu.2021.674316. eCollection 2021.
10
Therapeutic mechanisms of mesenchymal stem cells in acute respiratory distress syndrome reveal potentials for Covid-19 treatment.间充质干细胞在急性呼吸窘迫综合征中的治疗机制揭示了其在新冠治疗中的潜力。
J Transl Med. 2021 May 10;19(1):198. doi: 10.1186/s12967-021-02862-x.
杨梅素诱导人黑色素瘤细胞毒性过程中内质网应激的参与及凋亡途径的激活
Arch Biochem Biophys. 2014 Dec 1;563:108-117. doi: 10.1016/j.abb.2014.06.034. Epub 2014 Jul 9.
4
Ampelopsin induces cell growth inhibition and apoptosis in breast cancer cells through ROS generation and endoplasmic reticulum stress pathway.白藜芦醇通过活性氧生成和内质网应激途径诱导乳腺癌细胞的细胞生长抑制和凋亡。
PLoS One. 2014 Feb 13;9(2):e89021. doi: 10.1371/journal.pone.0089021. eCollection 2014.
5
Alpha-chlorofatty acid accumulates in activated monocytes and causes apoptosis through reactive oxygen species production and endoplasmic reticulum stress.α-氯脂肪酸在活化的单核细胞中积累,并通过活性氧产生和内质网应激导致细胞凋亡。
Arterioscler Thromb Vasc Biol. 2014 Mar;34(3):526-32. doi: 10.1161/ATVBAHA.113.302544. Epub 2013 Dec 26.
6
Cryptotanshinone induces G1 cell cycle arrest and autophagic cell death by activating the AMP-activated protein kinase signal pathway in HepG2 hepatoma.隐丹参酮通过激活 HepG2 肝癌细胞中的 AMP 激活的蛋白激酶信号通路诱导 G1 期细胞周期停滞和自噬性细胞死亡。
Apoptosis. 2014 Apr;19(4):615-28. doi: 10.1007/s10495-013-0929-0.
7
ER-stress-induced transcriptional regulation increases protein synthesis leading to cell death.内质网应激诱导的转录调控增加蛋白质合成,导致细胞死亡。
Nat Cell Biol. 2013 May;15(5):481-90. doi: 10.1038/ncb2738. Epub 2013 Apr 28.
8
Minireview: endoplasmic reticulum stress: control in protein, lipid, and signal homeostasis.小型综述:内质网应激:蛋白质、脂质和信号稳态的调控
Mol Endocrinol. 2013 Mar;27(3):384-93. doi: 10.1210/me.2012-1317. Epub 2013 Jan 24.
9
Trans-10, cis-12 conjugated linoleic acid induced cell death in human colon cancer cells through reactive oxygen species-mediated ER stress.反式-10,顺式-12共轭亚油酸通过活性氧介导的内质网应激诱导人结肠癌细胞死亡。
Biochim Biophys Acta. 2013 Apr;1831(4):759-68. doi: 10.1016/j.bbalip.2013.01.005. Epub 2013 Jan 15.
10
CHOP and caspase 3 induction underlie glioblastoma cell death in response to endoplasmic reticulum stress.CHOP和半胱天冬酶3的诱导是胶质母细胞瘤细胞对内质网应激作出反应而死亡的基础。
Exp Ther Med. 2012 Mar;3(3):487-492. doi: 10.3892/etm.2011.422. Epub 2011 Dec 19.