• 文献检索
  • 文档翻译
  • 深度研究
  • 学术资讯
  • Suppr Zotero 插件Zotero 插件
  • 邀请有礼
  • 套餐&价格
  • 历史记录
应用&插件
Suppr Zotero 插件Zotero 插件浏览器插件Mac 客户端Windows 客户端微信小程序
定价
高级版会员购买积分包购买API积分包
服务
文献检索文档翻译深度研究API 文档MCP 服务
关于我们
关于 Suppr公司介绍联系我们用户协议隐私条款
关注我们

Suppr 超能文献

核心技术专利:CN118964589B侵权必究
粤ICP备2023148730 号-1Suppr @ 2026

文献检索

告别复杂PubMed语法,用中文像聊天一样搜索,搜遍4000万医学文献。AI智能推荐,让科研检索更轻松。

立即免费搜索

文件翻译

保留排版,准确专业,支持PDF/Word/PPT等文件格式,支持 12+语言互译。

免费翻译文档

深度研究

AI帮你快速写综述,25分钟生成高质量综述,智能提取关键信息,辅助科研写作。

立即免费体验

硫酸软骨素链的结构变异促成神经周网的分子异质性。

Structural Variation of Chondroitin Sulfate Chains Contributes to the Molecular Heterogeneity of Perineuronal Nets.

作者信息

Miyata Shinji, Nadanaka Satomi, Igarashi Michihiro, Kitagawa Hiroshi

机构信息

Laboratory of Molecular Bioregulation, Graduate School of Bioagricultural Sciences, Nagoya University, Nagoya, Japan.

Department of Biochemistry, Kobe Pharmaceutical University, Kobe, Japan.

出版信息

Front Integr Neurosci. 2018 Feb 2;12:3. doi: 10.3389/fnint.2018.00003. eCollection 2018.

DOI:10.3389/fnint.2018.00003
PMID:29456495
原文链接:https://pmc.ncbi.nlm.nih.gov/articles/PMC5801575/
Abstract

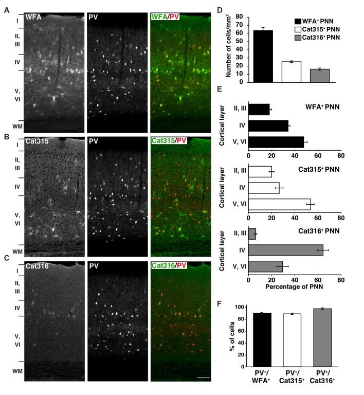
Aggrecan, a chondroitin sulfate (CS) proteoglycan, forms lattice-like extracellular matrix structures called perineuronal nets (PNNs). Neocortical PNNs primarily ensheath parvalbumin-expressing inhibitory neurons (parvalbumin, PV cells) late in brain development. Emerging evidence indicates that PNNs promote the maturation of PV cells by enhancing the incorporation of homeobox protein Otx2 and regulating experience-dependent neural plasticity. agglutinin (WFA), an plant lectin, binds to the CS chains of aggrecan and has been widely used to visualize PNNs. Although PNNs show substantial molecular heterogeneity, the importance of this heterogeneity in neural plasticity remains unknown. Here, in addition to WFA lectin, we used the two monoclonal antibodies Cat315 and Cat316, both of which recognize the glycan structures of aggrecan, to investigate the molecular heterogeneity of PNNs. WFA detected the highest number of PNNs in all cortical layers, whereas Cat315 and Cat316 labeled only a subset of PNNs. WFA, Cat315, and Cat316 PNNs showed different laminar distributions in the adult visual cortex. WFA, Cat315 and Cat316 detected distinct, but partially overlapping, populations of PNNs. Based on the reactivities of these probes, we categorized PNNs into four groups. We found that two subpopulation of PNNs, one with higher and one with lower WFA-staining are differentially labeled by Cat316 and Cat315, respectively. CS chains recognized by Cat316 were diminished in mice deficient in an enzyme involved in the initiation of CS-biosynthesis. Furthermore, WFA and Cat316 aggrecan were spatially segregated and formed microdomains in a single PNN. Otx2 co-localized with Cat316 but not with WFA aggrecan in PNNs. Our results suggest that the heterogeneity of PNNs around PV cells may affect the functional maturation of these cells.

摘要

聚集蛋白聚糖是一种硫酸软骨素(CS)蛋白聚糖,可形成称为神经元周围网(PNN)的晶格状细胞外基质结构。新皮质PNN主要在大脑发育后期包裹表达小白蛋白的抑制性神经元(小白蛋白,PV细胞)。新出现的证据表明,PNN通过增强同源框蛋白Otx2的掺入和调节经验依赖性神经可塑性来促进PV细胞的成熟。凝集素(WFA)是一种植物凝集素,可与聚集蛋白聚糖的CS链结合,并已被广泛用于可视化PNN。尽管PNN显示出大量的分子异质性,但这种异质性在神经可塑性中的重要性仍然未知。在这里,除了WFA凝集素外,我们还使用了两种单克隆抗体Cat315和Cat316,它们都识别聚集蛋白聚糖的聚糖结构,以研究PNN的分子异质性。WFA在所有皮质层中检测到的PNN数量最多,而Cat315和Cat316仅标记了一部分PNN。WFA、Cat315和Cat316 PNN在成年视觉皮质中显示出不同的层状分布。WFA、Cat315和Cat316检测到不同但部分重叠的PNN群体。根据这些探针的反应性,我们将PNN分为四组。我们发现,PNN的两个亚群,一个WFA染色较高,一个较低,分别被Cat316和Cat315差异标记。在缺乏参与CS生物合成起始的酶的小鼠中,Cat316识别的CS链减少。此外,WFA和Cat316聚集蛋白聚糖在单个PNN中在空间上分离并形成微结构域。在PNN中,Otx2与Cat316共定位,但不与WFA聚集蛋白聚糖共定位。我们的结果表明,PV细胞周围PNN的异质性可能会影响这些细胞的功能成熟。

https://cdn.ncbi.nlm.nih.gov/pmc/blobs/1993/5801575/bc02ed054a00/fnint-12-00003-g0005.jpg
https://cdn.ncbi.nlm.nih.gov/pmc/blobs/1993/5801575/586458ddd094/fnint-12-00003-g0001.jpg
https://cdn.ncbi.nlm.nih.gov/pmc/blobs/1993/5801575/f1fc24bf5a52/fnint-12-00003-g0002.jpg
https://cdn.ncbi.nlm.nih.gov/pmc/blobs/1993/5801575/abd65f1f4838/fnint-12-00003-g0003.jpg
https://cdn.ncbi.nlm.nih.gov/pmc/blobs/1993/5801575/2f5e88702cf7/fnint-12-00003-g0004.jpg
https://cdn.ncbi.nlm.nih.gov/pmc/blobs/1993/5801575/bc02ed054a00/fnint-12-00003-g0005.jpg
https://cdn.ncbi.nlm.nih.gov/pmc/blobs/1993/5801575/586458ddd094/fnint-12-00003-g0001.jpg
https://cdn.ncbi.nlm.nih.gov/pmc/blobs/1993/5801575/f1fc24bf5a52/fnint-12-00003-g0002.jpg
https://cdn.ncbi.nlm.nih.gov/pmc/blobs/1993/5801575/abd65f1f4838/fnint-12-00003-g0003.jpg
https://cdn.ncbi.nlm.nih.gov/pmc/blobs/1993/5801575/2f5e88702cf7/fnint-12-00003-g0004.jpg
https://cdn.ncbi.nlm.nih.gov/pmc/blobs/1993/5801575/bc02ed054a00/fnint-12-00003-g0005.jpg

相似文献

1
Structural Variation of Chondroitin Sulfate Chains Contributes to the Molecular Heterogeneity of Perineuronal Nets.硫酸软骨素链的结构变异促成神经周网的分子异质性。
Front Integr Neurosci. 2018 Feb 2;12:3. doi: 10.3389/fnint.2018.00003. eCollection 2018.
2
Experience-dependent development of perineuronal nets and chondroitin sulfate proteoglycan receptors in mouse visual cortex.小鼠视觉皮层中围绕神经元的网络和软骨素硫酸盐蛋白聚糖受体的经验依赖性发育。
Matrix Biol. 2013 Aug 8;32(6):352-63. doi: 10.1016/j.matbio.2013.04.001. Epub 2013 Apr 15.
3
Molecular heterogeneity of aggrecan-based perineuronal nets around five subclasses of parvalbumin-expressing neurons in the mouse hippocampus.小鼠海马体中表达小白蛋白的五类神经元周围基于聚集蛋白聚糖的神经元周网的分子异质性。
J Comp Neurol. 2017 Apr 1;525(5):1234-1249. doi: 10.1002/cne.24132. Epub 2016 Nov 21.
4
Sensory experience-dependent formation of perineuronal nets and expression of Cat-315 immunoreactive components in the mouse somatosensory cortex.小鼠体感皮层中依赖感觉经验的神经元周围网形成及Cat-315免疫反应性成分的表达。
Neuroscience. 2017 Jul 4;355:161-174. doi: 10.1016/j.neuroscience.2017.04.041. Epub 2017 May 8.
5
Perineuronal Nets in Spinal Motoneurones: Chondroitin Sulphate Proteoglycan around Alpha Motoneurones.脊运动神经元周围的神经毡网络:软骨素硫酸盐蛋白聚糖围绕着α运动神经元。
Int J Mol Sci. 2018 Apr 12;19(4):1172. doi: 10.3390/ijms19041172.
6
The chemorepulsive axon guidance protein semaphorin3A is a constituent of perineuronal nets in the adult rodent brain.趋化性轴突导向蛋白神经丝蛋白 3A 是成年啮齿动物大脑周围神经网的组成部分。
Mol Cell Neurosci. 2013 Sep;56:186-200. doi: 10.1016/j.mcn.2013.04.009. Epub 2013 May 9.
7
Expression of perineuronal nets, parvalbumin and protein tyrosine phosphatase σ in the rat visual cortex during development and after BFD.在大鼠视觉皮层发育过程中和 BFD 后,神经周细胞网络、钙结合蛋白 Parvalbumin 和蛋白酪氨酸磷酸酶 σ 的表达。
Curr Eye Res. 2013 Oct;38(10):1083-94. doi: 10.3109/02713683.2013.803287. Epub 2013 May 29.
8
Reduced Labeling of Parvalbumin Neurons and Perineuronal Nets in the Dorsolateral Prefrontal Cortex of Subjects with Schizophrenia.精神分裂症患者背外侧前额叶皮质中小清蛋白神经元和神经元周围网标记减少。
Neuropsychopharmacology. 2016 Aug;41(9):2206-14. doi: 10.1038/npp.2016.24. Epub 2016 Feb 12.
9
Perineuronal net formation and structure in aggrecan knockout mice.聚集蛋白聚糖敲除小鼠的神经周细胞网形成和结构。
Neuroscience. 2010 Nov 10;170(4):1314-27. doi: 10.1016/j.neuroscience.2010.08.032. Epub 2010 Aug 20.
10
Expression of aggrecan components in perineuronal nets in the mouse cerebral cortex.小鼠大脑皮质中神经周网内聚集蛋白聚糖成分的表达。
IBRO Rep. 2018 Feb 8;4:22-37. doi: 10.1016/j.ibror.2018.01.002. eCollection 2018 Jun.

引用本文的文献

1
Contribution of perineuronal nets to hyperexcitability in pilocarpine-induced status epilepticus.神经周网对毛果芸香碱诱导的癫痫持续状态下的兴奋性过高的作用。
Epilepsia. 2025 Jun 28. doi: 10.1111/epi.18489.
2
Glycosaminoglycans, Instructive Biomolecules That Regulate Cellular Activity and Synaptic Neuronal Control of Specific Tissue Functional Properties.糖胺聚糖,调节细胞活性和特定组织功能特性的突触神经元控制的指导性生物分子。
Int J Mol Sci. 2025 Mar 12;26(6):2554. doi: 10.3390/ijms26062554.
3
Microglial depletion increases aggrecan and hyaluronan levels in the diffuse and aggregated extracellular matrix of the mouse brain.

本文引用的文献

1
Chondroitin Sulfate Is Required for Onset and Offset of Critical Period Plasticity in Visual Cortex.硫酸软骨素对于视觉皮层关键期可塑性的起始和结束是必需的。
Sci Rep. 2017 Oct 3;7(1):12646. doi: 10.1038/s41598-017-04007-x.
2
Antibody recognizing 4-sulfated chondroitin sulfate proteoglycans restores memory in tauopathy-induced neurodegeneration.识别4-硫酸化硫酸软骨素蛋白聚糖的抗体可恢复tau蛋白病诱导的神经退行性变中的记忆。
Neurobiol Aging. 2017 Nov;59:197-209. doi: 10.1016/j.neurobiolaging.2017.08.002. Epub 2017 Aug 9.
3
Damaged Neocortical Perineuronal Nets Due to Experimental Focal Cerebral Ischemia in Mice, Rats and Sheep.
小胶质细胞耗竭会增加小鼠大脑弥漫性和聚集性细胞外基质中聚集蛋白聚糖和透明质酸的水平。
Sci Rep. 2025 Mar 18;15(1):9376. doi: 10.1038/s41598-025-94224-6.
4
Combined loss of brevican, neurocan, tenascin-C and tenascin-R leads to impaired fear retrieval due to perineuronal net loss.短蛋白聚糖、神经蛋白聚糖、肌腱蛋白-C和肌腱蛋白-R的联合缺失会因神经元周围网络丧失而导致恐惧记忆提取受损。
Sci Rep. 2025 Feb 14;15(1):5528. doi: 10.1038/s41598-025-89580-2.
5
Dynamic Organization of Neuronal Extracellular Matrix Revealed by HaloTag-HAPLN1.通过 HaloTag-HAPLN1 揭示神经元细胞外基质的动态组织。
J Neurosci. 2024 Oct 23;44(43):e0666242024. doi: 10.1523/JNEUROSCI.0666-24.2024.
6
Interactions between astrocytes and extracellular matrix structures contribute to neuroinflammation-associated epilepsy pathology.星形胶质细胞与细胞外基质结构之间的相互作用促成了神经炎症相关的癫痫病理。
Front Mol Med. 2023 Jun 14;3:1198021. doi: 10.3389/fmmed.2023.1198021. eCollection 2023.
7
Chondroitin sulfate glycan sulfation patterns influence histochemical labeling of perineuronal nets: a comparative study of interregional distribution in human and mouse brain.硫酸软骨素聚糖糖链的硫酸化模式影响周围神经网的组织化学标记:人脑和鼠脑区域性分布的比较研究。
Glycobiology. 2024 Jun 22;34(8). doi: 10.1093/glycob/cwae049.
8
Chondroitin sulfate glycan sulfation patterns influence histochemical labeling of perineuronal nets: a comparative study of interregional distribution in human and mouse brain.硫酸软骨素聚糖硫酸化模式影响神经周网的组织化学标记:人和小鼠脑区间分布的比较研究
bioRxiv. 2024 Jun 21:2024.02.09.579711. doi: 10.1101/2024.02.09.579711.
9
Novel extracellular matrix architecture on excitatory neurons revealed by HaloTag-HAPLN1.通过HaloTag-HAPLN1揭示的兴奋性神经元上的新型细胞外基质结构
bioRxiv. 2024 Mar 30:2024.03.29.587384. doi: 10.1101/2024.03.29.587384.
10
Perineuronal Nets in the CNS: Architects of Memory and Potential Therapeutic Target in Neuropsychiatric Disorders.中枢神经系统中的神经周细胞网络:记忆的建筑师及神经精神疾病的潜在治疗靶点。
Int J Mol Sci. 2024 Mar 18;25(6):3412. doi: 10.3390/ijms25063412.
小鼠、大鼠和绵羊实验性局灶性脑缺血导致新皮质神经元周围网受损
Front Integr Neurosci. 2017 Aug 15;11:15. doi: 10.3389/fnint.2017.00015. eCollection 2017.
4
The role of human natural killer-1 (HNK-1) carbohydrate in neuronal plasticity and disease.人类自然杀伤细胞-1 (HNK-1) 碳水化合物在神经元可塑性和疾病中的作用。
Biochim Biophys Acta Gen Subj. 2017 Oct;1861(10):2455-2461. doi: 10.1016/j.bbagen.2017.06.025. Epub 2017 Jul 12.
5
Formation and remodeling of the brain extracellular matrix in neural plasticity: Roles of chondroitin sulfate and hyaluronan.脑外细胞基质在神经可塑性中的形成和重塑:硫酸软骨素和透明质酸的作用。
Biochim Biophys Acta Gen Subj. 2017 Oct;1861(10):2420-2434. doi: 10.1016/j.bbagen.2017.06.010. Epub 2017 Jun 15.
6
Genome-Wide Target Analyses of Otx2 Homeoprotein in Postnatal Cortex.出生后皮质中Otx2同源蛋白的全基因组靶点分析
Front Neurosci. 2017 May 31;11:307. doi: 10.3389/fnins.2017.00307. eCollection 2017.
7
Alterations in expression of Cat-315 epitope of perineuronal nets during normal ageing, and its modulation by an open-channel NMDA receptor blocker, memantine.正常衰老过程中神经周网Cat-315表位表达的变化及其受开放通道型N-甲基-D-天冬氨酸受体阻断剂美金刚的调节
J Comp Neurol. 2017 Jun 15;525(9):2035-2049. doi: 10.1002/cne.24198. Epub 2017 Mar 26.
8
Genetic Otx2 mis-localization delays critical period plasticity across brain regions.基因Otx2定位错误会延迟大脑各区域关键期可塑性。
Mol Psychiatry. 2017 May;22(5):680-688. doi: 10.1038/mp.2017.1. Epub 2017 Feb 14.
9
Casting a Wide Net: Role of Perineuronal Nets in Neural Plasticity.广泛撒网:神经周网在神经可塑性中的作用。
J Neurosci. 2016 Nov 9;36(45):11459-11468. doi: 10.1523/JNEUROSCI.2351-16.2016.
10
Molecular heterogeneity of aggrecan-based perineuronal nets around five subclasses of parvalbumin-expressing neurons in the mouse hippocampus.小鼠海马体中表达小白蛋白的五类神经元周围基于聚集蛋白聚糖的神经元周网的分子异质性。
J Comp Neurol. 2017 Apr 1;525(5):1234-1249. doi: 10.1002/cne.24132. Epub 2016 Nov 21.