• 文献检索
  • 文档翻译
  • 深度研究
  • 学术资讯
  • Suppr Zotero 插件Zotero 插件
  • 邀请有礼
  • 套餐&价格
  • 历史记录
应用&插件
Suppr Zotero 插件Zotero 插件浏览器插件Mac 客户端Windows 客户端微信小程序
定价
高级版会员购买积分包购买API积分包
服务
文献检索文档翻译深度研究API 文档MCP 服务
关于我们
关于 Suppr公司介绍联系我们用户协议隐私条款
关注我们

Suppr 超能文献

核心技术专利:CN118964589B侵权必究
粤ICP备2023148730 号-1Suppr @ 2026

文献检索

告别复杂PubMed语法,用中文像聊天一样搜索,搜遍4000万医学文献。AI智能推荐,让科研检索更轻松。

立即免费搜索

文件翻译

保留排版,准确专业,支持PDF/Word/PPT等文件格式,支持 12+语言互译。

免费翻译文档

深度研究

AI帮你快速写综述,25分钟生成高质量综述,智能提取关键信息,辅助科研写作。

立即免费体验

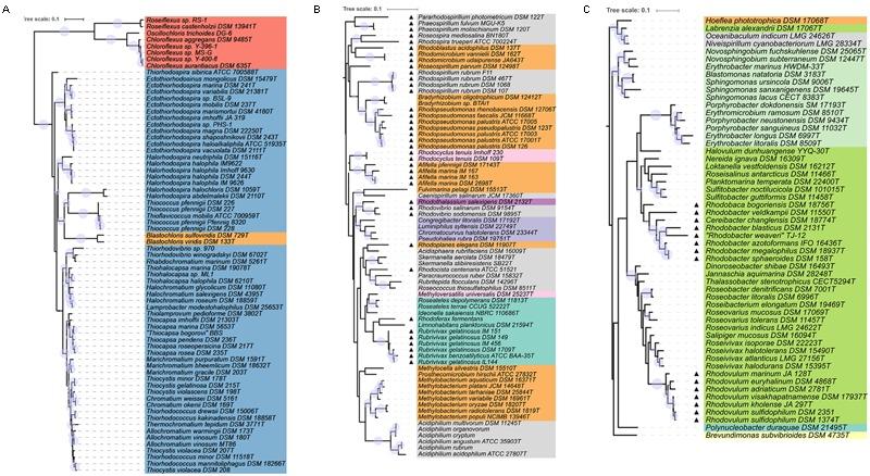
如紫细菌光反应中心蛋白PufLM的系统发育所示,光合作用在变形菌门中广泛分布。

Photosynthesis Is Widely Distributed among Proteobacteria as Demonstrated by the Phylogeny of PufLM Reaction Center Proteins.

作者信息

Imhoff Johannes F, Rahn Tanja, Künzel Sven, Neulinger Sven C

机构信息

Research Unit Marine Microbiology, GEOMAR Helmholtz Centre for Ocean Research, Kiel, Germany.

Max Planck Institute for Evolutionary Biology, Plön, Germany.

出版信息

Front Microbiol. 2018 Jan 23;8:2679. doi: 10.3389/fmicb.2017.02679. eCollection 2017.

DOI:10.3389/fmicb.2017.02679
PMID:29472894
原文链接:https://pmc.ncbi.nlm.nih.gov/articles/PMC5810265/
Abstract

Two different photosystems for performing bacteriochlorophyll-mediated photosynthetic energy conversion are employed in different bacterial phyla. Those bacteria employing a photosystem II type of photosynthetic apparatus include the phototrophic purple bacteria (Proteobacteria), and with their photosynthetic relatives. The proteins of the photosynthetic reaction center PufL and PufM are essential components and are common to all bacteria with a type-II photosynthetic apparatus, including the anaerobic as well as the aerobic phototrophic Proteobacteria. Therefore, PufL and PufM proteins and their genes are perfect tools to evaluate the phylogeny of the photosynthetic apparatus and to study the diversity of the bacteria employing this photosystem in nature. Almost complete gene sequences and the derived protein sequences from 152 type strains and 45 additional strains of phototrophic Proteobacteria employing photosystem II were compared. The results give interesting and comprehensive insights into the phylogeny of the photosynthetic apparatus and clearly define Chromatiales, Rhodobacterales, Sphingomonadales as major groups distinct from other Alphaproteobacteria, from Betaproteobacteria and from Caulobacterales (). A special relationship exists between the PufLM sequences of those bacteria employing bacteriochlorophyll instead of bacteriochlorophyll . A clear phylogenetic association of aerobic phototrophic purple bacteria to anaerobic purple bacteria according to their PufLM sequences is demonstrated indicating multiple evolutionary lines from anaerobic to aerobic phototrophic purple bacteria. The impact of pufLM gene sequences for studies on the environmental diversity of phototrophic bacteria is discussed and the possibility of their identification on the species level in environmental samples is pointed out.

摘要

不同细菌门类采用两种不同的光系统来进行细菌叶绿素介导的光合能量转换。那些采用光系统II型光合装置的细菌包括光合性紫色细菌(变形菌门)及其光合亲缘菌。光合反应中心的PufL和PufM蛋白是必需成分,对于所有具有II型光合装置的细菌都是共有的,包括厌氧以及需氧的光合变形菌。因此,PufL和PufM蛋白及其基因是评估光合装置系统发育以及研究自然界中采用该光系统的细菌多样性的理想工具。比较了来自152个模式菌株和另外45个采用光系统II的光合变形菌菌株的几乎完整的基因序列和推导的蛋白质序列。结果为光合装置的系统发育提供了有趣且全面的见解,并明确将色菌目、红杆菌目、鞘脂单胞菌目定义为与其他α-变形菌、β-变形菌和柄杆菌目不同的主要类群。采用细菌叶绿素a而非细菌叶绿素b的那些细菌的PufLM序列之间存在特殊关系。根据其PufLM序列证明了需氧光合紫色细菌与厌氧紫色细菌之间存在明确的系统发育关联,表明从厌氧光合紫色细菌到需氧光合紫色细菌有多个进化路线。讨论了pufLM基因序列对光合细菌环境多样性研究的影响,并指出了在环境样品中在物种水平上鉴定它们的可能性。

https://cdn.ncbi.nlm.nih.gov/pmc/blobs/ead2/5810265/6213529c7f23/fmicb-08-02679-g003.jpg
https://cdn.ncbi.nlm.nih.gov/pmc/blobs/ead2/5810265/01861fe283e0/fmicb-08-02679-g001.jpg
https://cdn.ncbi.nlm.nih.gov/pmc/blobs/ead2/5810265/b23bf0757e81/fmicb-08-02679-g002.jpg
https://cdn.ncbi.nlm.nih.gov/pmc/blobs/ead2/5810265/6213529c7f23/fmicb-08-02679-g003.jpg
https://cdn.ncbi.nlm.nih.gov/pmc/blobs/ead2/5810265/01861fe283e0/fmicb-08-02679-g001.jpg
https://cdn.ncbi.nlm.nih.gov/pmc/blobs/ead2/5810265/b23bf0757e81/fmicb-08-02679-g002.jpg
https://cdn.ncbi.nlm.nih.gov/pmc/blobs/ead2/5810265/6213529c7f23/fmicb-08-02679-g003.jpg

相似文献

1
Photosynthesis Is Widely Distributed among Proteobacteria as Demonstrated by the Phylogeny of PufLM Reaction Center Proteins.如紫细菌光反应中心蛋白PufLM的系统发育所示,光合作用在变形菌门中广泛分布。
Front Microbiol. 2018 Jan 23;8:2679. doi: 10.3389/fmicb.2017.02679. eCollection 2017.
2
Phylogeny of Anoxygenic Photosynthesis Based on Sequences of Photosynthetic Reaction Center Proteins and a Key Enzyme in Bacteriochlorophyll Biosynthesis, the Chlorophyllide Reductase.基于光合反应中心蛋白序列以及细菌叶绿素生物合成中的关键酶——叶绿素酸酯还原酶的无氧光合作用系统发育
Microorganisms. 2019 Nov 19;7(11):576. doi: 10.3390/microorganisms7110576.
3
Phylogenetic relationship of phototrophic purple sulfur bacteria according to pufL and pufM genes.基于pufL和pufM基因的光合紫色硫细菌的系统发育关系。
Int Microbiol. 2009 Sep;12(3):175-85.
4
Unique communities of anoxygenic phototrophic bacteria in saline lakes of Salar de Atacama (Chile): evidence for a new phylogenetic lineage of phototrophic Gammaproteobacteria from pufLM gene analyses.阿塔卡马盐沼(智利)缺氧光养细菌的独特群落:基于 pufLM 基因分析的光养γ变形菌新的系统发育谱系证据。
FEMS Microbiol Ecol. 2010 Dec;74(3):510-22. doi: 10.1111/j.1574-6941.2010.00966.x. Epub 2010 Sep 24.
5
Photosynthetic and phylogenetic primers for detection of anoxygenic phototrophs in natural environments.用于检测自然环境中无氧光合生物的光合及系统发育引物。
Appl Environ Microbiol. 2001 Jul;67(7):2922-6. doi: 10.1128/AEM.67.7.2922-2926.2001.
6
Diverse arrangement of photosynthetic gene clusters in aerobic anoxygenic phototrophic bacteria.好的,请提供需要翻译的文本。
PLoS One. 2011;6(9):e25050. doi: 10.1371/journal.pone.0025050. Epub 2011 Sep 20.
7
Aerobic Anoxygenic Photosynthesis Is Commonly Present within the Genus Limnohabitans.好氧不产氧光合作用普遍存在于栖湖菌属中。
Appl Environ Microbiol. 2017 Dec 15;84(1). doi: 10.1128/AEM.02116-17. Print 2018 Jan 1.
8
Aerobic anoxygenic phototrophic bacteria.好氧不产氧光合细菌。
Microbiol Mol Biol Rev. 1998 Sep;62(3):695-724. doi: 10.1128/MMBR.62.3.695-724.1998.
9
Comparison of cultivation-dependent and molecular methods for studying the diversity of anoxygenic purple phototrophs in sediments of an eutrophic brackish lagoon.利用培养法和分子方法研究富营养化咸水泻湖沉积物中无氧紫色光合细菌多样性的比较
Environ Microbiol. 2006 Sep;8(9):1590-9. doi: 10.1111/j.1462-2920.2006.01050.x.
10
Structural and spectroscopic properties of a reaction center complex from the chlorosome-lacking filamentous anoxygenic phototrophic bacterium Roseiflexus castenholzii.来自缺乏叶绿体的丝状无氧光合细菌玫瑰红弯菌的反应中心复合物的结构和光谱性质。
J Bacteriol. 2005 Mar;187(5):1702-9. doi: 10.1128/JB.187.5.1702-1709.2005.

引用本文的文献

1
Inter-cofactor protein remodeling rewires short-circuited transmembrane electron transfer.辅因子间蛋白质重塑重塑短路跨膜电子传递。
Commun Chem. 2025 Apr 9;8(1):110. doi: 10.1038/s42004-025-01460-y.
2
Chemical pollution drives taxonomic and functional shifts in marine sediment microbiome, influencing benthic metazoans.化学污染导致海洋沉积物微生物群落的分类学和功能发生变化,影响底栖后生动物。
ISME Commun. 2025 Feb 13;5(1):ycae141. doi: 10.1093/ismeco/ycae141. eCollection 2025 Jan.
3
Diversity and abundance of filamentous and non-filamentous " in global wastewater treatment plants.

本文引用的文献

1
CDD/SPARCLE: functional classification of proteins via subfamily domain architectures.CDD/SPARCLE:通过亚家族结构域架构对蛋白质进行功能分类
Nucleic Acids Res. 2017 Jan 4;45(D1):D200-D203. doi: 10.1093/nar/gkw1129. Epub 2016 Nov 29.
2
New Dimensions in Microbial Ecology-Functional Genes in Studies to Unravel the Biodiversity and Role of Functional Microbial Groups in the Environment.微生物生态学的新维度——用于揭示环境中功能性微生物群落生物多样性及作用的研究中的功能基因
Microorganisms. 2016 May 24;4(2):19. doi: 10.3390/microorganisms4020019.
3
A Comparison of 14 Erythrobacter Genomes Provides Insights into the Genomic Divergence and Scattered Distribution of Phototrophs.
全球污水处理厂中丝状和非丝状[具体微生物名称未给出]的多样性和丰度。
Appl Environ Microbiol. 2025 Mar 19;91(3):e0148524. doi: 10.1128/aem.01485-24. Epub 2025 Feb 14.
4
Abundance, Characterization and Diversity of Culturable Anoxygenic Phototrophic Bacteria in Manitoban Marshlands.曼尼托巴省沼泽地中可培养的厌氧光合细菌的丰度、特征及多样性
Microorganisms. 2024 May 17;12(5):1007. doi: 10.3390/microorganisms12051007.
5
Phenology and ecological role of aerobic anoxygenic phototrophs in freshwaters.淡水好氧缺氧光养生物的物候学和生态作用。
Microbiome. 2024 Mar 27;12(1):65. doi: 10.1186/s40168-024-01786-0.
6
Globally distributed Myxococcota with photosynthesis gene clusters illuminate the origin and evolution of a potentially chimeric lifestyle.具有光合作用基因簇的全球分布的粘球菌科,阐明了一种潜在嵌合生活方式的起源和进化。
Nat Commun. 2023 Oct 13;14(1):6450. doi: 10.1038/s41467-023-42193-7.
7
Trajectories of freshwater microbial genomics and greenhouse gas saturation upon glacial retreat.冰川消退对淡水微生物基因组学和温室气体饱和的影响轨迹。
Nat Commun. 2023 Jun 3;14(1):3234. doi: 10.1038/s41467-023-38806-w.
8
Planktonic microbial communities from microbialite-bearing lakes sampled along a salinity-alkalinity gradient.沿着盐度-碱度梯度采集的含微生物岩湖泊中的浮游微生物群落。
Limnol Oceanogr. 2022 Dec;67(12):2718-2733. doi: 10.1002/lno.12233. Epub 2022 Sep 28.
9
Characterization of a bloom-associated alphaproteobacterial lineage, 'Candidatus Phycosocius': insights into freshwater algal-bacterial interactions.一种与水华相关的α-变形菌谱系“候选藻际菌属”的特征:对淡水藻菌相互作用的见解
ISME Commun. 2023 Mar 11;3(1):20. doi: 10.1038/s43705-023-00228-6.
10
Red Rubiscos and opportunities for engineering green plants.红色Rubiscos 与工程绿色植物的机会。
J Exp Bot. 2023 Jan 11;74(2):520-542. doi: 10.1093/jxb/erac349.
14个赤杆菌基因组的比较为光合生物的基因组差异和分散分布提供了见解。
Front Microbiol. 2016 Jun 24;7:984. doi: 10.3389/fmicb.2016.00984. eCollection 2016.
4
Terrace Aware Data Structure for Phylogenomic Inference from Supermatrices.用于从超级矩阵进行系统发育基因组推断的分层感知数据结构
Syst Biol. 2016 Nov;65(6):997-1008. doi: 10.1093/sysbio/syw037. Epub 2016 Apr 26.
5
Interactive tree of life (iTOL) v3: an online tool for the display and annotation of phylogenetic and other trees.交互式生命树(iTOL)v3:用于展示和注释系统发育树及其他树状图的在线工具。
Nucleic Acids Res. 2016 Jul 8;44(W1):W242-5. doi: 10.1093/nar/gkw290. Epub 2016 Apr 19.
6
Biogeography of thermophilic phototrophic bacteria belonging to Roseiflexus genus.属于红弯菌属的嗜热光合细菌的生物地理学。
FEMS Microbiol Ecol. 2016 Mar;92(3). doi: 10.1093/femsec/fiw012. Epub 2016 Jan 28.
7
Characterization of the microaerophilic, bacteriochlorophyll a-containing bacterium Gemmatimonas phototrophica sp. nov., and emended descriptions of the genus Gemmatimonas and Gemmatimonas aurantiaca.嗜微氧、含细菌叶绿素a的光合宝石单胞菌新种的特征描述,以及宝石单胞菌属和橙色宝石单胞菌的修订描述。
Int J Syst Evol Microbiol. 2015 Aug;65(8):2410-2419. doi: 10.1099/ijs.0.000272. Epub 2015 Apr 21.
8
IQ-TREE: a fast and effective stochastic algorithm for estimating maximum-likelihood phylogenies.IQ-TREE:一种用于估计最大似然系统发育树的快速且有效的随机算法。
Mol Biol Evol. 2015 Jan;32(1):268-74. doi: 10.1093/molbev/msu300. Epub 2014 Nov 3.
9
The SEED and the Rapid Annotation of microbial genomes using Subsystems Technology (RAST).SEED 与利用子系统技术进行快速微生物基因组注释(RAST)。
Nucleic Acids Res. 2014 Jan;42(Database issue):D206-14. doi: 10.1093/nar/gkt1226. Epub 2013 Nov 29.
10
Ultrafast approximation for phylogenetic bootstrap.快速近似的系统发育自举法。
Mol Biol Evol. 2013 May;30(5):1188-95. doi: 10.1093/molbev/mst024. Epub 2013 Feb 15.