• 文献检索
  • 文档翻译
  • 深度研究
  • 学术资讯
  • Suppr Zotero 插件Zotero 插件
  • 邀请有礼
  • 套餐&价格
  • 历史记录
应用&插件
Suppr Zotero 插件Zotero 插件浏览器插件Mac 客户端Windows 客户端微信小程序
定价
高级版会员购买积分包购买API积分包
服务
文献检索文档翻译深度研究API 文档MCP 服务
关于我们
关于 Suppr公司介绍联系我们用户协议隐私条款
关注我们

Suppr 超能文献

核心技术专利:CN118964589B侵权必究
粤ICP备2023148730 号-1Suppr @ 2026

文献检索

告别复杂PubMed语法,用中文像聊天一样搜索,搜遍4000万医学文献。AI智能推荐,让科研检索更轻松。

立即免费搜索

文件翻译

保留排版,准确专业,支持PDF/Word/PPT等文件格式,支持 12+语言互译。

免费翻译文档

深度研究

AI帮你快速写综述,25分钟生成高质量综述,智能提取关键信息,辅助科研写作。

立即免费体验

IFI202b/IFI16 表达增加可刺激小鼠和人类的脂肪生成。

Increased Ifi202b/IFI16 expression stimulates adipogenesis in mice and humans.

机构信息

Department of Experimental Diabetology, German Institute of Human Nutrition Potsdam-Rehbruecke (DIfE), Arthur-Scheunert-Allee 114-116, D-14558, Nuthetal, Germany.

German Center for Diabetes Research (DZD), Munich, Neuherberg, Germany.

出版信息

Diabetologia. 2018 May;61(5):1167-1179. doi: 10.1007/s00125-018-4571-9. Epub 2018 Feb 24.

DOI:10.1007/s00125-018-4571-9
PMID:29478099
原文链接:https://pmc.ncbi.nlm.nih.gov/articles/PMC6448999/
Abstract

AIMS/HYPOTHESIS: Obesity results from a constant and complex interplay between environmental stimuli and predisposing genes. Recently, we identified the IFN-activated gene Ifi202b as the most likely gene responsible for the obesity quantitative trait locus Nob3 (New Zealand Obese [NZO] obesity 3). The aim of this study was to evaluate the effects of Ifi202b on body weight and adipose tissue biology, and to clarify the functional role of its human orthologue IFI16.

METHODS

The impact of Ifi202b and its human orthologue IFI16 on adipogenesis was investigated by modulating their respective expression in murine 3T3-L1 and human Simpson-Golabi-Behmel syndrome (SGBS) pre-adipocytes. Furthermore, transgenic mice overexpressing IFI202b were generated and characterised with respect to metabolic traits. In humans, expression levels of IFI16 in adipose tissue were correlated with several variables of adipocyte function.

RESULTS

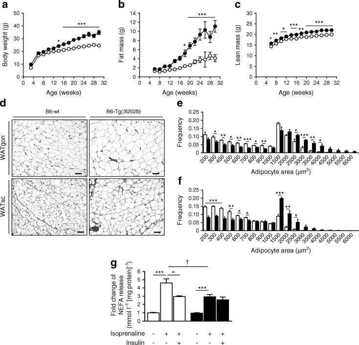
In mice, IFI202b overexpression caused obesity (Δ body weight at the age of 30 weeks: 10.2 ± 1.9 g vs wild-type mice) marked by hypertrophic fat mass expansion, increased expression of Zfp423 (encoding the transcription factor zinc finger protein [ZFP] 423) and white-selective genes (Tcf21, Tle3), and decreased expression of thermogenic genes (e.g. Cidea, Ucp1). Compared with their wild-type littermates, Ifi202b transgenic mice displayed lower body temperature, hepatosteatosis and systemic insulin resistance. Suppression of IFI202b/IFI16 in pre-adipocytes impaired adipocyte differentiation and triacylglycerol storage. Humans with high levels of IFI16 exhibited larger adipocytes, an enhanced inflammatory state and impaired insulin-stimulated glucose uptake in white adipose tissue.

CONCLUSIONS/INTERPRETATION: Our findings reveal novel functions of Ifi202b and IFI16, demonstrating their role as obesity genes. These genes promote white adipogenesis and fat storage, thereby facilitating the development of obesity-associated insulin resistance.

摘要

目的/假设:肥胖是由环境刺激和易感性基因之间不断变化且复杂的相互作用引起的。最近,我们发现干扰素激活基因 Ifi202b 是导致肥胖数量性状位点 Nob3(新西兰肥胖 [NZO]肥胖 3)的最可能基因。本研究的目的是评估 Ifi202b 对体重和脂肪组织生物学的影响,并阐明其人类同源物 IFI16 的功能作用。

方法

通过调节其在小鼠 3T3-L1 和人类 Simpson-Golabi-Behmel 综合征(SGBS)前脂肪细胞中的表达,研究 Ifi202b 及其人类同源物 IFI16 对脂肪生成的影响。此外,还生成了过表达 IFI202b 的转基因小鼠,并对其代谢特征进行了表征。在人类中,IFI16 在脂肪组织中的表达水平与脂肪细胞功能的多个变量相关。

结果

在小鼠中,IFI202b 的过表达导致肥胖(30 周龄时体重增加:10.2±1.9g 比野生型小鼠),其特征是脂肪质量扩张肥大、Zfp423(编码转录因子锌指蛋白 [ZFP] 423)和白色选择性基因(Tcf21、Tle3)表达增加,以及产热基因(如 Cidea、Ucp1)表达减少。与野生型同窝仔相比,Ifi202b 转基因小鼠的体温较低、肝脂肪变性和全身胰岛素抵抗。前脂肪细胞中 IFI202b/IFI16 的抑制会损害脂肪细胞分化和三酰基甘油储存。IFI16 水平较高的人类表现出更大的脂肪细胞、增强的炎症状态和白色脂肪组织中胰岛素刺激的葡萄糖摄取受损。

结论/解释:我们的研究结果揭示了 Ifi202b 和 IFI16 的新功能,证明了它们作为肥胖基因的作用。这些基因促进白色脂肪生成和脂肪储存,从而促进与肥胖相关的胰岛素抵抗的发展。

https://cdn.ncbi.nlm.nih.gov/pmc/blobs/00fd/6448999/65088dd6c3c8/125_2018_4571_Fig7_HTML.jpg
https://cdn.ncbi.nlm.nih.gov/pmc/blobs/00fd/6448999/b1752d1cb1d5/125_2018_4571_Fig1_HTML.jpg
https://cdn.ncbi.nlm.nih.gov/pmc/blobs/00fd/6448999/958209bb9682/125_2018_4571_Fig2_HTML.jpg
https://cdn.ncbi.nlm.nih.gov/pmc/blobs/00fd/6448999/35909a3cffac/125_2018_4571_Fig3_HTML.jpg
https://cdn.ncbi.nlm.nih.gov/pmc/blobs/00fd/6448999/f0eaf17f0991/125_2018_4571_Fig4_HTML.jpg
https://cdn.ncbi.nlm.nih.gov/pmc/blobs/00fd/6448999/b91497bb0292/125_2018_4571_Fig5_HTML.jpg
https://cdn.ncbi.nlm.nih.gov/pmc/blobs/00fd/6448999/ff785e0324c8/125_2018_4571_Fig6_HTML.jpg
https://cdn.ncbi.nlm.nih.gov/pmc/blobs/00fd/6448999/65088dd6c3c8/125_2018_4571_Fig7_HTML.jpg
https://cdn.ncbi.nlm.nih.gov/pmc/blobs/00fd/6448999/b1752d1cb1d5/125_2018_4571_Fig1_HTML.jpg
https://cdn.ncbi.nlm.nih.gov/pmc/blobs/00fd/6448999/958209bb9682/125_2018_4571_Fig2_HTML.jpg
https://cdn.ncbi.nlm.nih.gov/pmc/blobs/00fd/6448999/35909a3cffac/125_2018_4571_Fig3_HTML.jpg
https://cdn.ncbi.nlm.nih.gov/pmc/blobs/00fd/6448999/f0eaf17f0991/125_2018_4571_Fig4_HTML.jpg
https://cdn.ncbi.nlm.nih.gov/pmc/blobs/00fd/6448999/b91497bb0292/125_2018_4571_Fig5_HTML.jpg
https://cdn.ncbi.nlm.nih.gov/pmc/blobs/00fd/6448999/ff785e0324c8/125_2018_4571_Fig6_HTML.jpg
https://cdn.ncbi.nlm.nih.gov/pmc/blobs/00fd/6448999/65088dd6c3c8/125_2018_4571_Fig7_HTML.jpg

相似文献

1
Increased Ifi202b/IFI16 expression stimulates adipogenesis in mice and humans.IFI202b/IFI16 表达增加可刺激小鼠和人类的脂肪生成。
Diabetologia. 2018 May;61(5):1167-1179. doi: 10.1007/s00125-018-4571-9. Epub 2018 Feb 24.
2
Loss of function of Ifi202b by a microdeletion on chromosome 1 of C57BL/6J mice suppresses 11β-hydroxysteroid dehydrogenase type 1 expression and development of obesity.C57BL/6J 小鼠 1 号染色体微缺失导致 Ifi202b 功能丧失,抑制 11β-羟类固醇脱氢酶 1 型的表达和肥胖的发生。
Hum Mol Genet. 2012 Sep 1;21(17):3845-57. doi: 10.1093/hmg/dds213. Epub 2012 Jun 12.
3
Epigenetic modifications of the Zfp/ZNF423 gene control murine adipogenic commitment and are dysregulated in human hypertrophic obesity.Zfp/ZNF423 基因的表观遗传修饰控制着小鼠的脂肪生成,在人类肥胖症中则失调。
Diabetologia. 2018 Feb;61(2):369-380. doi: 10.1007/s00125-017-4471-4. Epub 2017 Oct 24.
4
Deficiency in AIM2 induces inflammation and adipogenesis in white adipose tissue leading to obesity and insulin resistance.AIM2 缺乏会导致白色脂肪组织炎症和脂肪生成,从而导致肥胖和胰岛素抵抗。
Diabetologia. 2019 Dec;62(12):2325-2339. doi: 10.1007/s00125-019-04983-x. Epub 2019 Sep 11.
5
Adipocyte-specific Hypoxia-inducible gene 2 promotes fat deposition and diet-induced insulin resistance.脂肪细胞特异性缺氧诱导因子 2 促进脂肪沉积和饮食诱导的胰岛素抵抗。
Mol Metab. 2016 Sep 28;5(12):1149-1161. doi: 10.1016/j.molmet.2016.09.009. eCollection 2016 Dec.
6
Obesity Resistance and Enhanced Insulin Sensitivity in Ahnak-/- Mice Fed a High Fat Diet Are Related to Impaired Adipogenesis and Increased Energy Expenditure.喂食高脂饮食的Ahnak基因敲除小鼠的肥胖抵抗和胰岛素敏感性增强与脂肪生成受损及能量消耗增加有关。
PLoS One. 2015 Oct 14;10(10):e0139720. doi: 10.1371/journal.pone.0139720. eCollection 2015.
7
Fetal development of subcutaneous white adipose tissue is dependent on Zfp423.皮下白色脂肪组织的胎儿发育依赖于 Zfp423。
Mol Metab. 2016 Nov 21;6(1):111-124. doi: 10.1016/j.molmet.2016.11.009. eCollection 2017 Jan.
8
Factor for adipocyte differentiation 158 gene disruption prevents the body weight gain and insulin resistance induced by a high-fat diet.脂肪细胞分化因子 158 基因敲除可预防高脂肪饮食引起的体重增加和胰岛素抵抗。
Biol Pharm Bull. 2011;34(8):1257-63. doi: 10.1248/bpb.34.1257.
9
Picalm, a novel regulator of GLUT4-trafficking in adipose tissue.皮卡尔姆,一种脂肪组织中 GLUT4 运输的新型调节剂。
Mol Metab. 2024 Oct;88:102014. doi: 10.1016/j.molmet.2024.102014. Epub 2024 Aug 28.
10
Inhibition of Sam68 triggers adipose tissue browning.抑制Sam68会引发脂肪组织褐变。
J Endocrinol. 2015 Jun;225(3):181-9. doi: 10.1530/JOE-14-0727. Epub 2015 May 1.

引用本文的文献

1
iTRAQ-Based Proteomic Profiling of Skin Aging Protective Effects of -Derived Polysaccharides on D-Galactose-Induced Aging Mice.基于 iTRAQ 的蛋白质组学分析 - 多糖对 D-半乳糖诱导衰老小鼠皮肤的保护作用。
Molecules. 2024 Nov 2;29(21):5191. doi: 10.3390/molecules29215191.
2
The Role of the AIM2 Gene in Obesity-Related Glucose and Lipid Metabolic Disorders: A Recent Update.AIM2基因在肥胖相关糖脂代谢紊乱中的作用:最新进展
Diabetes Metab Syndr Obes. 2024 Oct 21;17:3903-3916. doi: 10.2147/DMSO.S488978. eCollection 2024.
3
Deletion of absent in melanoma-2 (AIM2) drives bone marrow adipogenesis and impairs bone microarchitecture.

本文引用的文献

1
Id1 Promotes Obesity by Suppressing Brown Adipose Thermogenesis and White Adipose Browning.Id1通过抑制棕色脂肪产热和白色脂肪棕色化促进肥胖。
Diabetes. 2017 Jun;66(6):1611-1625. doi: 10.2337/db16-1079. Epub 2017 Mar 7.
2
A vast genomic deletion in the C56BL/6 genome affects different genes within the Ifi200 cluster on chromosome 1 and mediates obesity and insulin resistance.C56BL/6基因组中的一个巨大基因组缺失影响了1号染色体上Ifi200基因簇内的不同基因,并介导肥胖和胰岛素抵抗。
BMC Genomics. 2017 Feb 15;18(1):172. doi: 10.1186/s12864-017-3552-6.
3
Factors involved in white-to-brown adipose tissue conversion and in thermogenesis: a review.
黑色素瘤缺失因子2(AIM2)的缺失会驱动骨髓脂肪生成并损害骨微结构。
Geroscience. 2025 Feb;47(1):795-807. doi: 10.1007/s11357-024-01354-2. Epub 2024 Sep 26.
4
DNA sensors in metabolic and cardiovascular diseases: Molecular mechanisms and therapeutic prospects.代谢性疾病和心血管疾病中的DNA传感器:分子机制与治疗前景
Immunol Rev. 2025 Jan;329(1):e13382. doi: 10.1111/imr.13382. Epub 2024 Aug 19.
5
Updates on Rare Genetic Variants, Genetic Testing, and Gene Therapy in Individuals With Obesity.肥胖个体中罕见基因变异、基因检测和基因治疗的最新进展。
Curr Obes Rep. 2024 Sep;13(3):626-641. doi: 10.1007/s13679-024-00567-y. Epub 2024 Jun 1.
6
Effect of hypercholesterolemia on circulating and cardiomyocyte-derived extracellular vesicles.高胆固醇血症对循环和心肌细胞衍生细胞外囊泡的影响。
Sci Rep. 2024 May 26;14(1):12016. doi: 10.1038/s41598-024-62689-6.
7
Molecular Mechanisms of IL18 in Disease.IL18 在疾病中的分子机制。
Int J Mol Sci. 2023 Dec 6;24(24):17170. doi: 10.3390/ijms242417170.
8
Bioinformatics and Next-Generation Data Analysis for Identification of Genes and Molecular Pathways Involved in Subjects with Diabetes and Obesity.生物信息学和下一代数据分析在糖尿病和肥胖症患者中鉴定涉及的基因和分子途径。
Medicina (Kaunas). 2023 Feb 7;59(2):309. doi: 10.3390/medicina59020309.
9
The Combined Partial Knockdown of and Genes Induces Inflammation, Impairs Adipocyte Function-Related Gene Expression and Disrupts Protein Persulfidation in Human Adipocytes.和基因的联合部分敲低会诱导炎症,损害人类脂肪细胞中与脂肪细胞功能相关的基因表达,并破坏蛋白质过硫化作用。
Antioxidants (Basel). 2022 May 31;11(6):1095. doi: 10.3390/antiox11061095.
10
Distinct Adipogenic and Fibrogenic Differentiation Capacities of Mesenchymal Stromal Cells from Pancreas and White Adipose Tissue.胰腺和白色脂肪组织间充质基质细胞的不同成脂和成纤维分化能力。
Int J Mol Sci. 2022 Feb 14;23(4):2108. doi: 10.3390/ijms23042108.
白色脂肪向棕色脂肪转化及产热相关因素的综述。
Obes Rev. 2017 May;18(5):495-513. doi: 10.1111/obr.12520. Epub 2017 Feb 10.
4
Zfp423 Maintains White Adipocyte Identity through Suppression of the Beige Cell Thermogenic Gene Program.锌指蛋白423通过抑制米色细胞产热基因程序维持白色脂肪细胞特性。
Cell Metab. 2016 Jun 14;23(6):1167-1184. doi: 10.1016/j.cmet.2016.04.023. Epub 2016 May 26.
5
EBF2 promotes the recruitment of beige adipocytes in white adipose tissue.EBF2促进白色脂肪组织中米色脂肪细胞的募集。
Mol Metab. 2015 Nov 14;5(1):57-65. doi: 10.1016/j.molmet.2015.11.001. eCollection 2016 Jan.
6
Identification of Four Mouse Diabetes Candidate Genes Altering β-Cell Proliferation.四个影响β细胞增殖的小鼠糖尿病候选基因的鉴定
PLoS Genet. 2015 Sep 8;11(9):e1005506. doi: 10.1371/journal.pgen.1005506. eCollection 2015 Sep.
7
Control of adipocyte differentiation in different fat depots; implications for pathophysiology or therapy.不同脂肪组织中脂肪细胞分化的控制;对病理生理学或治疗的影响。
Front Endocrinol (Lausanne). 2015 Jan 30;6:1. doi: 10.3389/fendo.2015.00001. eCollection 2015.
8
Association of nicotinamide-N-methyltransferase mRNA expression in human adipose tissue and the plasma concentration of its product, 1-methylnicotinamide, with insulin resistance.人体脂肪组织中烟酰胺 - N - 甲基转移酶mRNA表达及其产物1 - 甲基烟酰胺的血浆浓度与胰岛素抵抗的关联。
Diabetologia. 2015 Apr;58(4):799-808. doi: 10.1007/s00125-014-3490-7. Epub 2015 Jan 18.
9
Transcriptional regulation of adipocyte differentiation: a central role for CCAAT/enhancer-binding protein (C/EBP) β.脂肪细胞分化的转录调控:CCAAT/增强子结合蛋白(C/EBP)β的核心作用。
J Biol Chem. 2015 Jan 9;290(2):755-61. doi: 10.1074/jbc.R114.619957. Epub 2014 Dec 1.
10
Two types of brown adipose tissue in humans.人体内的两种棕色脂肪组织。
Adipocyte. 2014 Jan 1;3(1):63-6. doi: 10.4161/adip.26896. Epub 2013 Oct 28.