Institute for Medical Immunology, Université Libre de Bruxelles, Charleroi, Belgium.
Laboratoire d'Epigénétique du Cancer, Université Libre de Bruxelles, Bruxelles, Belgium.
Elife. 2018 Feb 28;7:e30496. doi: 10.7554/eLife.30496.
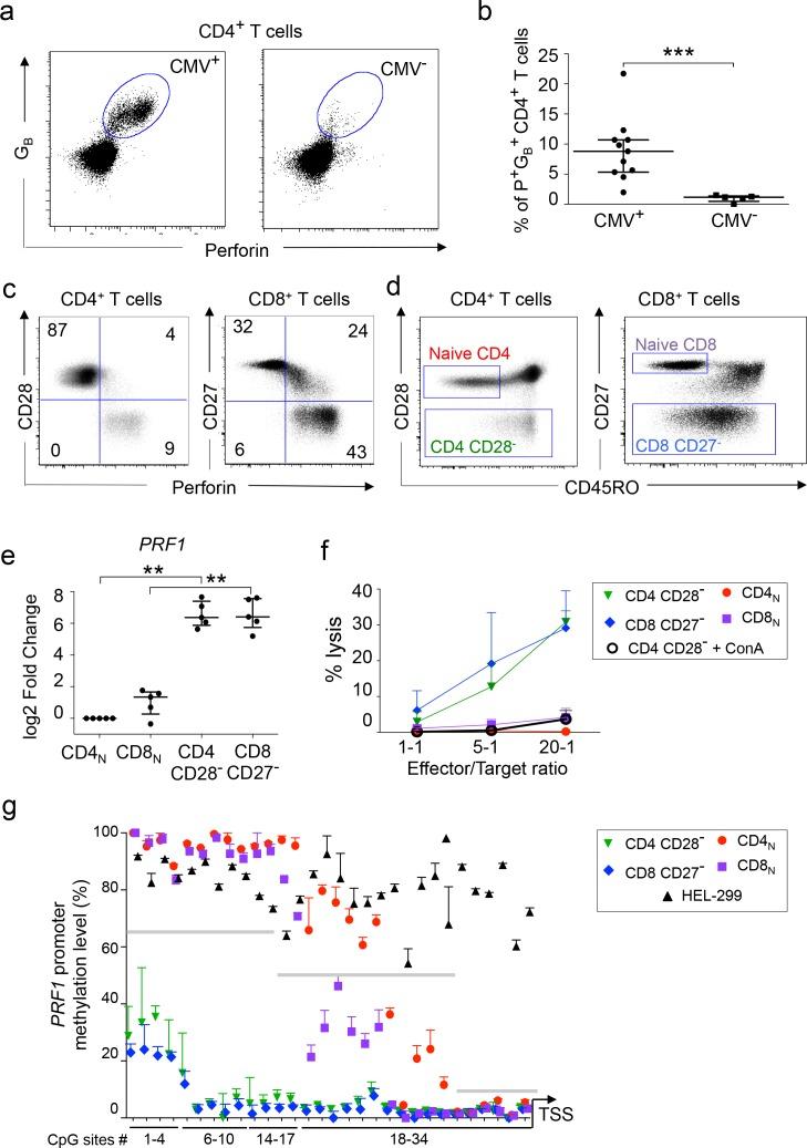
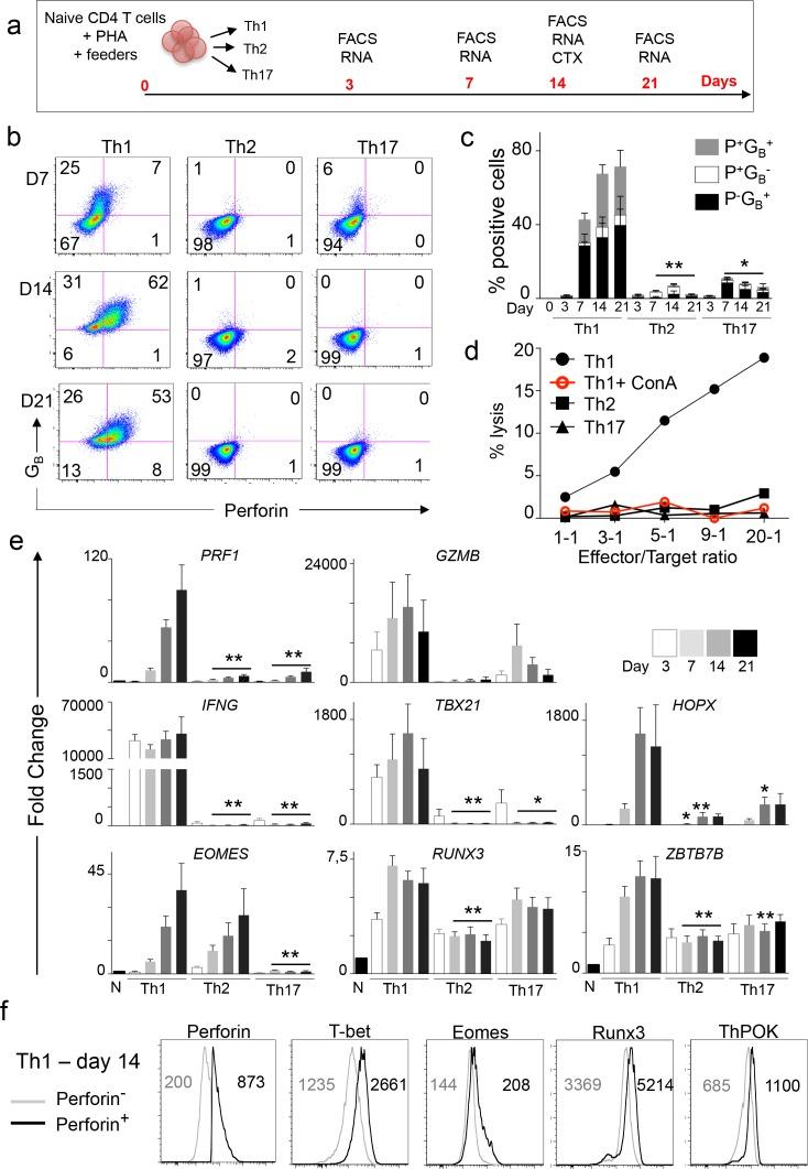
Cytotoxic CD4 (CD4) T cells are emerging as an important component of antiviral and antitumor immunity, but the molecular basis of their development remains poorly understood. In the context of human cytomegalovirus infection, a significant proportion of CD4 T cells displays cytotoxic functions. We observed that the transcriptional program of these cells was enriched in CD8 T cell lineage genes despite the absence of ThPOK downregulation. We further show that establishment of CD4-specific transcriptional and epigenetic programs occurred in a stepwise fashion along the Th1-differentiation pathway. In vitro, prolonged activation of naive CD4 T cells in presence of Th1 polarizing cytokines led to the acquisition of perforin-dependent cytotoxic activity. This process was dependent on the Th1 transcription factor Runx3 and was limited by the sustained expression of ThPOK. This work elucidates the molecular program of human CD4 T cells and identifies potential targets for immunotherapy against viral infections and cancer.
细胞毒性 CD4(CD4)T 细胞正在成为抗病毒和抗肿瘤免疫的重要组成部分,但它们的发展的分子基础仍知之甚少。在人类巨细胞病毒感染的情况下,相当一部分 CD4 T 细胞显示出细胞毒性功能。我们观察到,尽管 ThPOK 下调不存在,这些细胞的转录程序在 CD8 T 细胞谱系基因中富集。我们进一步表明,CD4 特异性转录和表观遗传程序的建立沿着 Th1 分化途径以逐步的方式发生。在体外,在 Th1 极化细胞因子的存在下,延长幼稚 CD4 T 细胞的激活导致获得依赖穿孔素的细胞毒性活性。这个过程依赖于 Th1 转录因子 Runx3,并且受到 ThPOK 的持续表达的限制。这项工作阐明了人类 CD4 T 细胞的分子程序,并确定了针对病毒感染和癌症的免疫治疗的潜在靶点。